Для Arduino: Платы, узлы, модули, шилды, наборы, конструкторы и книги ► Модули связи для ARDUINO. Ethernet, GSM, GPRS, UF, IR
GPS модуль NEO-6M с EEPROM и активной антенной
Код товара: CTTL10026|
|
|
|
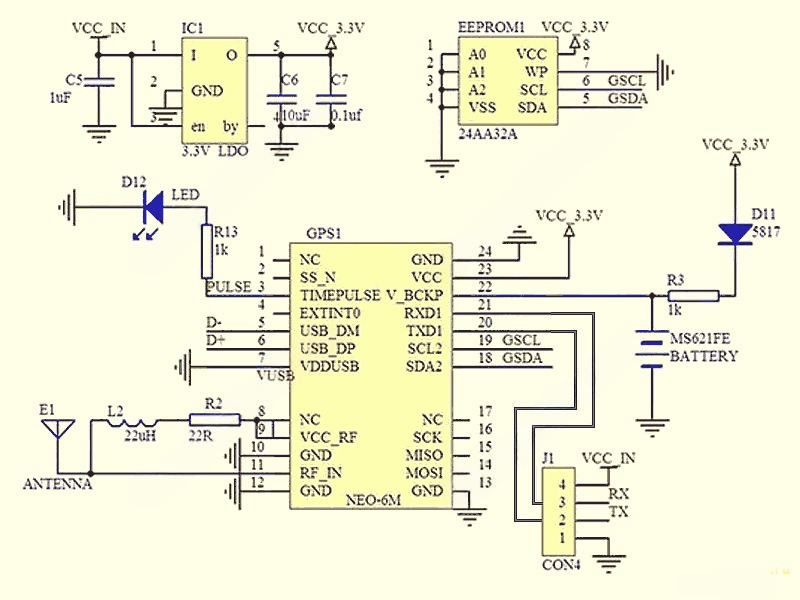
GPS модуль NEO-6M с EEPROM и керамической антенной. GY-NEO6MV2 оснащен flash-памятью для настроек, конвертером логических уровней и стабилизатор на 3,3 В. Протокол NMEA 0183. Размеры модуля: 23*30 мм, Размеры антенны: 12*12 мм
------------------
СЕЕД10026:430




