Для Arduino: Платы, узлы, модули, шилды, наборы, конструкторы и книги ► Датчики для ARDUINO : температуры, влажности, газов, расстояния
Для Arduino: Платы, узлы, модули, шилды, наборы, конструкторы и книги ► Датчики для ARDUINO : веса, движения и вибрации
Для Arduino: Платы, узлы, модули, шилды, наборы, конструкторы и книги ► Датчики для ARDUINO : веса, движения и вибрации
Датчик надавливания (Тензорезистор) с модулем управления
Код товара: CTTL10179
Есть в наличии| 380 c 538 c |
| 380 c 538 c |
|
|
|
|
Датчик надавливания (Тензорезистор) с модулем управления основан на эффекте деформации металла под действием внешних сил. Модуль использует тензометрический датчик BF350-3AA для обнаружения деформации, с усилителем и потенциометром на плате для регулировки измеренных результатов.
Технические характеристики:
Выход: аналоговый и цифровой
Подстройка чувствительности: есть
Коэффициент чувствительности: 2,0
Сопротивление: 350 Ом
Выносливость: 10 млн. прикосновений
Питание: 5 В
Датчик давления: BF350-3AA
Размеры: 32*17 мм
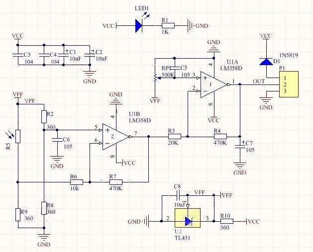
Принципиальная схема:
------------------
СЕЕД10179:380
|
|
|
Датчик прикосновения с функцией включения и выключения с подствекой |
Датчик наклона без компаратора. |
Датчик давления и температуры BMP280 |
Датчик вибрации пьезоэлектрический аналоговый, питание 3.3-5В |
Вы можете купить Датчик надавливания (Тензорезистор) с модулем управления как за наличный расчёт, так и по безналичному расчёту ( т.н. безналу, перечислению).
Для этого Вам надо либо оформить заказ на нашем сайте, указав в примечании реквизиты, либо прислать письмо
с точным указанием кода CTTL10179 на Датчик надавливания (Тензорезистор) с модулем управления, желаемого количества и реквизитов Вашей организации.
Счета по безналичному расчёту выписываются на основании вашего письменного запроса и от суммы 500 рублей.
Доставка может производиться различными по Вашему выбору способами. Это и самовывоз, и курьерские службы по г. Москве, и транспортные компании по России. Также мы можем выслать этот товар Почтой России. Если размеры, вес товара Датчик надавливания (Тензорезистор) с модулем управления или соображения удароустойчивости находятся в разрешённых Почтой России пределах.
Доставка может производиться различными по Вашему выбору способами. Это и самовывоз, и курьерские службы по г. Москве, и транспортные компании по России. Также мы можем выслать этот товар Почтой России. Если размеры, вес товара Датчик надавливания (Тензорезистор) с модулем управления или соображения удароустойчивости находятся в разрешённых Почтой России пределах.





