Для Arduino: Платы, узлы, модули, шилды, наборы, конструкторы и книги ► Датчики для ARDUINO : температуры, влажности, газов, расстояния
Для Arduino: Платы, узлы, модули, шилды, наборы, конструкторы и книги ► Датчики для ARDUINO : ориентации
Для Arduino: Платы, узлы, модули, шилды, наборы, конструкторы и книги ► Датчики для ARDUINO : ориентации
Трехосевой гироскоп+трехосевой акселерометр+трехосевой компас на ITG3205+ADXL345+HMC5883L 9 степеней свободы
Код товара: CTTL12761
Есть в наличии| 560 c 860 c |
| 560 c 860 c |
|
|
|
|
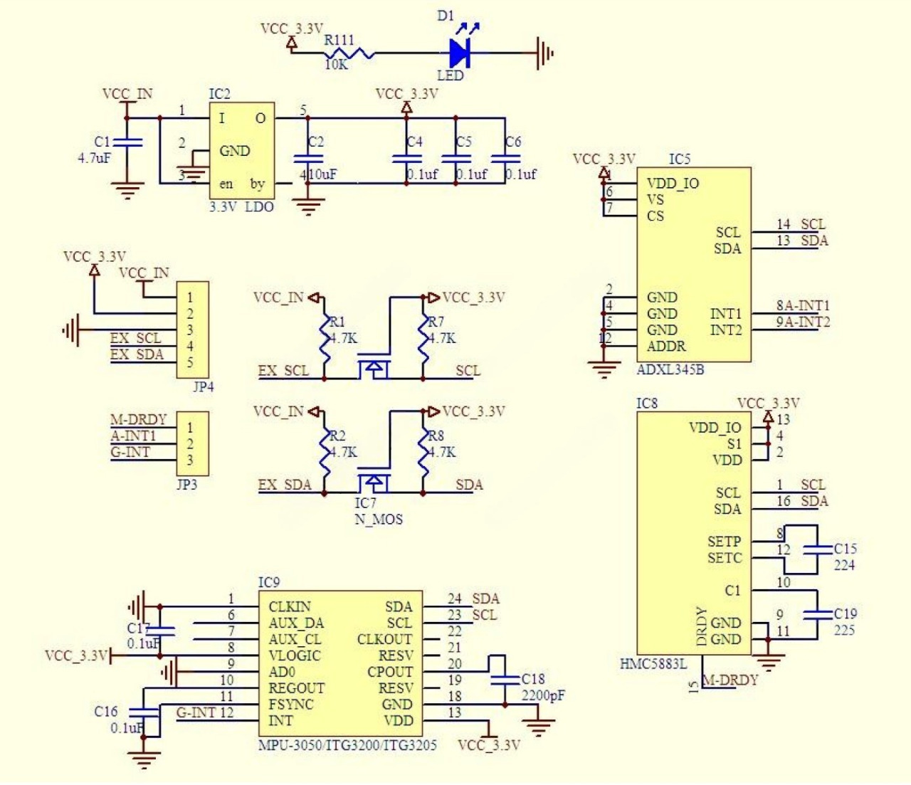
Девятиосевой датчик положения GY-85, включает в себя трехосевые акселерометр ADXL345, гироскоп ITG3205 и магнитометр HMC5883L.
Характеристики:
Принципиальная схема:
Datasheet (pdf, Eng):
------------------
СЕЕД12761:560
|
|
|
Двусторонняя плата адаптер переходник для микросхем SO8 MSOP8 SOIC8 TS... |
Вы можете купить Трехосевой гироскоп+трехосевой акселерометр+трехосевой компас на ITG3205+ADXL345+HMC5883L 9 степеней свободы как за наличный расчёт, так и по безналичному расчёту ( т.н. безналу, перечислению).
Для этого Вам надо либо оформить заказ на нашем сайте, указав в примечании реквизиты, либо прислать письмо
с точным указанием кода CTTL12761 на Трехосевой гироскоп+трехосевой акселерометр+трехосевой компас на ITG3205+ADXL345+HMC5883L 9 степеней свободы, желаемого количества и реквизитов Вашей организации.
Счета по безналичному расчёту выписываются на основании вашего письменного запроса и от суммы 500 рублей.
Доставка может производиться различными по Вашему выбору способами. Это и самовывоз, и курьерские службы по г. Москве, и транспортные компании по России. Также мы можем выслать этот товар Почтой России. Если размеры, вес товара Трехосевой гироскоп+трехосевой акселерометр+трехосевой компас на ITG3205+ADXL345+HMC5883L 9 степеней свободы или соображения удароустойчивости находятся в разрешённых Почтой России пределах.
Доставка может производиться различными по Вашему выбору способами. Это и самовывоз, и курьерские службы по г. Москве, и транспортные компании по России. Также мы можем выслать этот товар Почтой России. Если размеры, вес товара Трехосевой гироскоп+трехосевой акселерометр+трехосевой компас на ITG3205+ADXL345+HMC5883L 9 степеней свободы или соображения удароустойчивости находятся в разрешённых Почтой России пределах.





