Для Arduino: Платы, узлы, модули, шилды, наборы, конструкторы и книги ► Датчики для ARDUINO : температуры, влажности, газов, расстояния
Датчик уровня кислотности PH для Arduino
Код товара: CTTL12828
Есть в наличии| 1670 c 2567 c |
| 1670 c 2567 c |
|
|
|
|
Датчик уровня кислотности PH для Arduino, состоит из комбинированного рН-электрода и платы усилителя сигнала.
Внешний вид датчика может отличаться от представленного на картинке.
Характеристики:
Плата усилитель:
Напряжение питания: 5±0.2 В
Рабочий ток: 5-10mA
Рабочая температура: -10…50 С
Срок службы: 3 года
Размеры: 42 мм x 32 мм x 20 мм
Вес: 25 г
рН-сенсор:
Диапазон рН: 0-14 рН
Диапазон температур измеряемого раствора: 0-60 ?
Нулевая точка: 7 ± 0.5PH
Время ответа: ?1min
BNC разъем.
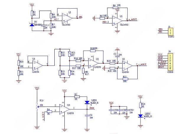
Плата содержит:
усилительный каскад рН-сенсора
датчик температуры на термисторе
компаратор
На плате расположены два подстроечных резистора, для установки нуля рН-сенсора и для настройки компаратора.
рН-сенсор можно представить в виде химического источника тока, напряжение и полярность которого зависят от показателя рН измеряемой среды и изменяются линейно. Зачастую при рН=7 напряжение на выходе сенсора равно 0 вольт, на каждую единицу рН напряжение на выходе меняется на 59,16 мВ (это число называют мВ/рН фактор) при 25°С. Это теоретическое расчитанное значение мВ/рН фактора, оно может отличаться от сенсора к сенсору и изменяется при изменении температуры (составляет 54,2 мВ при 0°С, 59,16 мВ при 25°С и 64,1 мВ при 50°С). По приведенным данным можно считать что мВ/рН фактор изменяется при изменении температуры линейно, изменяется примерно на 0,2 мВ на один градус, что позволяет корректировать его значение программно. Для измерения температуры на печатной плате предусмотрен датчик температуры.
Таким образом при рН=0 напряжение на выходе сенсора должно быть равно 0 вольт, при рН=0 - 414,12 мВ, при рН=14 - -414,12 мВ при температуре измеряемого вещества 25°С.
Усилительный каскад на плате предназначен для установки "нулевой точки" и усилении сигнала в три раза. Чтобы установить "нулевую точку", необходимо замкнуть центральную жилу BNC разъема на массу и подстроечным резистором установить напряжение на выходе равным половине напряжения питания. В этом случае напряжение на выходе платы усилителя будет меняться от 1,25764 вольт при рН=0 до 3,74236 вольт при рН=14 и температуре измеряемого вещества 25°С.
После этого необходимо проверить калибровку при помощи калибровочных растворов с известным стабильным значением рН.
Внимание! рН сенсор поставляется в неакивированном состоянии. Для активации рН сенсора его необходимо поместить в 1% раствор соляной кислоты на сутки. Показания не акивированного сенсора изменяются хаотично.
Датчик уровня кислотности PH для Arduino. Измеряет кислотность: 0-14PH, точность: ±0,1PH, время измерения: < 1 мин. Аналоговый выход сигнала. Питание 5 В.
------------------
СЕЕД12828:1670
Вы можете купить Датчик уровня кислотности PH для Arduino как за наличный расчёт, так и по безналичному расчёту ( т.н. безналу, перечислению).
Для этого Вам надо либо оформить заказ на нашем сайте, указав в примечании реквизиты, либо прислать письмо
с точным указанием кода CTTL12828 на Датчик уровня кислотности PH для Arduino, желаемого количества и реквизитов Вашей организации.
Счета по безналичному расчёту выписываются на основании вашего письменного запроса и от суммы 500 рублей.
Доставка может производиться различными по Вашему выбору способами. Это и самовывоз, и курьерские службы по г. Москве, и транспортные компании по России. Также мы можем выслать этот товар Почтой России. Если размеры, вес товара Датчик уровня кислотности PH для Arduino или соображения удароустойчивости находятся в разрешённых Почтой России пределах.
Доставка может производиться различными по Вашему выбору способами. Это и самовывоз, и курьерские службы по г. Москве, и транспортные компании по России. Также мы можем выслать этот товар Почтой России. Если размеры, вес товара Датчик уровня кислотности PH для Arduino или соображения удароустойчивости находятся в разрешённых Почтой России пределах.





