Для Arduino: Платы, узлы, модули, шилды, наборы, конструкторы и книги ► Датчики для ARDUINO : тока и напряжения
GY-MAX30102 Датчик сердцебиения и насыщенности крови кислородом
Код товара: CTTL13198
Есть в наличии| 160 c 302 c |
| 160 c 302 c |
|
|
|
|
MAX30102 является интегральным сенсорным модулем, предназначенным для упрощения разработки портативных медицинских приборов контроля сердечного ритма и насыщенности крови кислородом. В состав этой микросхемы интегрированы светодиоды (красный и ИК) и фотоприемник, а также встроены оптические элементы. Имеющаяся в составе МАХ301002 электронная схема обработки сигналов характеризуется низким уровнем собственного шума и обеспечивает подавление внешней засветки.
В процессе измерений используется канал красного и инфракрасного света с регулируемой программным образом интенсивностью свечения и длительностью сеансов измерения.
MAX30102 работает от источника питания напряжением 1,8 В. Отдельный источник питания 5 В требуется для излучения встроенных светодиодов, поэтому на плате размещены стабилизаторы напряжения, обеспечивающие необходимок напряжение питания в 3,3 и 1,8 вольт. Взаимодействие с внешними устройствами происходит через стандартный интерфейс I2C, связь с микроконтроллером происходит через преобразователь логического уровня. Модуль MAX30102 может быть программно переведен в режим ожидания с практически нулевым током потребления, что позволяет отказаться от выключателя питания.
Характеристики:
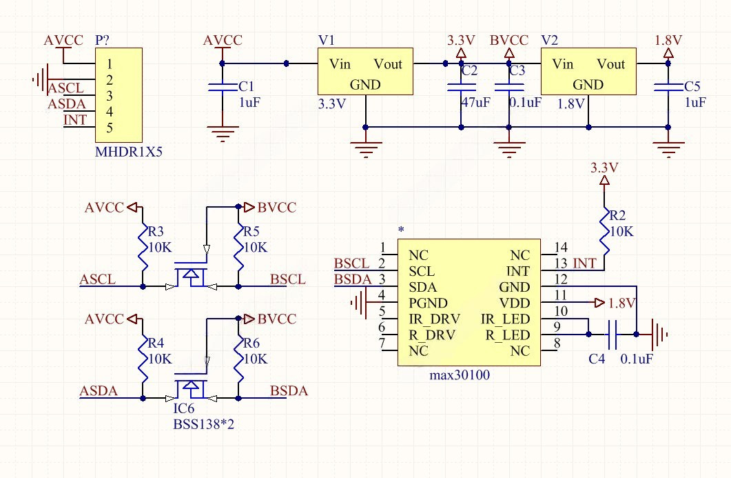
Принципиальная схема:
Особенности MAX30102:
MAX30102 может применяться в портативных медицинских приборах для использования в поликлиниках и дома, а также для контроля состояния организма в процессе занятий спортом.
Описание работы MAX30102
В корпусе MAX30102 реализована полнофункциональная схема сенсорного модуля для создания портативных систем пульсоксиметрии c высокими требованиями к точности измерений. Устройство имеет миниатюрные размеры, добиться которых удалось без ущерба для оптических или электрических характеристик. Для интеграции в полнофункциональную носимую измерительную систему потребуется минимум дополнительных внешних компонентов.
Управление работой MAX30102 осуществляется через внутренние программные регистры. Цифровые выходные данные могут быть сохранены в 32-битном буфере FIFO, который позволяет через общую шину последовательно передавать цифровой поток на внешний контроллер.
Подсистема измерения SpO2
Процентное содержание кислорода в крови в данном случае определяется неинвазивным методом через кожу (о чем свидетельствует обозначение «Sp»), как процентное отношение насыщенного кислородом гемоглобина (HbO2) к общему содержанию гемоглобина (HbO2 + RHb), определяемых с помощью фотодетектора, ИК и красного светодиода MAX30102.
Подсистема измерения SpO2 включает схему компенсации внешней засветки (КВЗ), сигма-дельта-АЦП и патентованный цифровой фильтр. КВЗ имеет внутреннюю схему блокировки сигнала для устранения внешней засветки и расширения эффективного динамического диапазона. АЦП программируется во всем диапазоне измерений 2…16 мкА. КВЗ позволяет блокировать сигнал внешней засветки величиной до 200 мкА.
Внутренний АЦП выполняет непрерывную дискретизацию, используя сигма-дельта-конвертор с 18-битным разрешением. Частота дискретизации АЦП 10,24 МГц. Скорость вывода данных АЦП программируется в диапазоне 50…3200 выборок в секунду.
Датчик температуры.
В MAX30102 имеется встроенный датчик температуры для калибровки температурной зависимости подсистемы измерения SpO2. Датчик температуры имеет разрешение 0,0625°C.
Выходные данные MAX30102 сравнительно нечувствительны к длине волны ИК-светодиода, тогда как длина волны красного светодиода имеет решающее значение для правильной интерпретации результатов измерений. Используемый MAX30102 алгоритм для измерения SpO2 позволяет компенсировать ошибки, возникающие с изменением температуры окружающей среды.
Драйвер для управления встроенными светодиодами.
MAX30102MAX30102 включает красный и ИК-светодиоды, управляемые с помощью внутренних драйверов LED, которые модулируют длительность импульсов и величину тока при измерении пульса и SpO2. Ток может меняться программным способом в диапазоне 0…50 мА, а длительность импульса может быть запрограммирована в диапазоне 69…411 мкс. При этом точность измерения и энергопотребление можно оптимизировать для конкретной ситуации.
Функция контроля дистанции до измеряемого объекта (Proximity).
MAX30102MAX30102 использует функцию контроля присутствия (близости) пациента с целью сокращения излучения света и энергосбережения, когда возле датчика нет пальца пациента. После инициализации функций измерения пульса и SpO2 (через запись в регистр MODE) активизируется ИК-светодиод, ток через который определяется содержимым регистра PILOT_PA. Когда обнаруживается превышение порога IR ADC (устанавливается в регистре PROX_INT_THRESH), автоматически происходит переход в обычный режим измерения.
Чтобы вернуться в режим контроля присутствия, регистр MODE должен быть обновлен (даже если записываются те же самые значения). Функция контроля присутствия может быть отключена путем сброса бита PROXINTEN в 0. В данном случае сразу включается режим измерения пульса или SpO2.
Работа в режиме измерения SpO2
Внутренний буфер сохраняет данные до 32 измерений, так что внешнему процессору нет необходимости считывать показания после каждого измерения. Используемые для коррекции показаний данные о температуре снимаются один раз в секунду или даже реже.
Измерение частоты пульса
При измерении частоты пульса последовательность действий аналогична используемой при измерении SpO2, однако не требуется измерение температуры, а также, по усмотрению пользователя, выбирается только один канал измерений – красный или ИК.
Обмен данными
MAX30102 оснащен совместимым с шинами I2C и SMBus двухпроводным последовательным интерфейсом, включающим линию данных/адреса (SDA) и линию тактовых импульсов (SCL). MAX30102 может обмениваться данными на тактовой частоте до 400 кГц.
Ведущее устройство записывает данные в регистры MAX30102, выставляя на шине адрес, а вслед за ним – данные. Каждый передаваемый по линии данных пакет обрамлен состояниями START (S) или REPEATED START (Sr) с одной стороны и состоянием STOP (P) с другой. 8-битные информационные посылки и сигналы подтверждения их приема (ACK – Acknowledge) синхронизируются импульсами, передаваемыми по шине SCL.
Линия SDA работает на прием и передачу, а SCL работает только как вход. Подтягивающие к шине питания резисторы обычно имеют номиналы более 500 Ом. Опционально в линии могут устанавливаться и последовательные резисторы, которые защитят цифровые входы MAX30102 от высоковольтных импульсов на шине и минимизируют перекрестные помехи.
Вначале подается питание на основную схему (VDD), а затем – на светодиоды (VLED+). Выводы шины I2C могут оставаться подключенными к внешнему источнику питания даже при отключении питания от остальной части MAX30102.
После установления необходимых уровней напряжения питания генерируется прерывание, чтобы сообщить внешнему процессору о готовности MAX30102 к выполнению операций. Флаг прерывания очищается после чтения из регистра прерываний. Последовательность отключения источников питания может быть любой.
------------------
СЕЕД13198:160
Доставка может производиться различными по Вашему выбору способами. Это и самовывоз, и курьерские службы по г. Москве, и транспортные компании по России. Также мы можем выслать этот товар Почтой России. Если размеры, вес товара GY-MAX30102 Датчик сердцебиения и насыщенности крови кислородом или соображения удароустойчивости находятся в разрешённых Почтой России пределах.





