Цифро-аналоговый преобразователь HX711 24-bit A/D для тензодатчиков
Код товара: CTTL12526
Есть в наличии| 100 c 134 c |
| 100 c 134 c |
|
|
|
|
Аналого-цифровой преобразователь для весов с тензо-датчиком на чипе HX711.
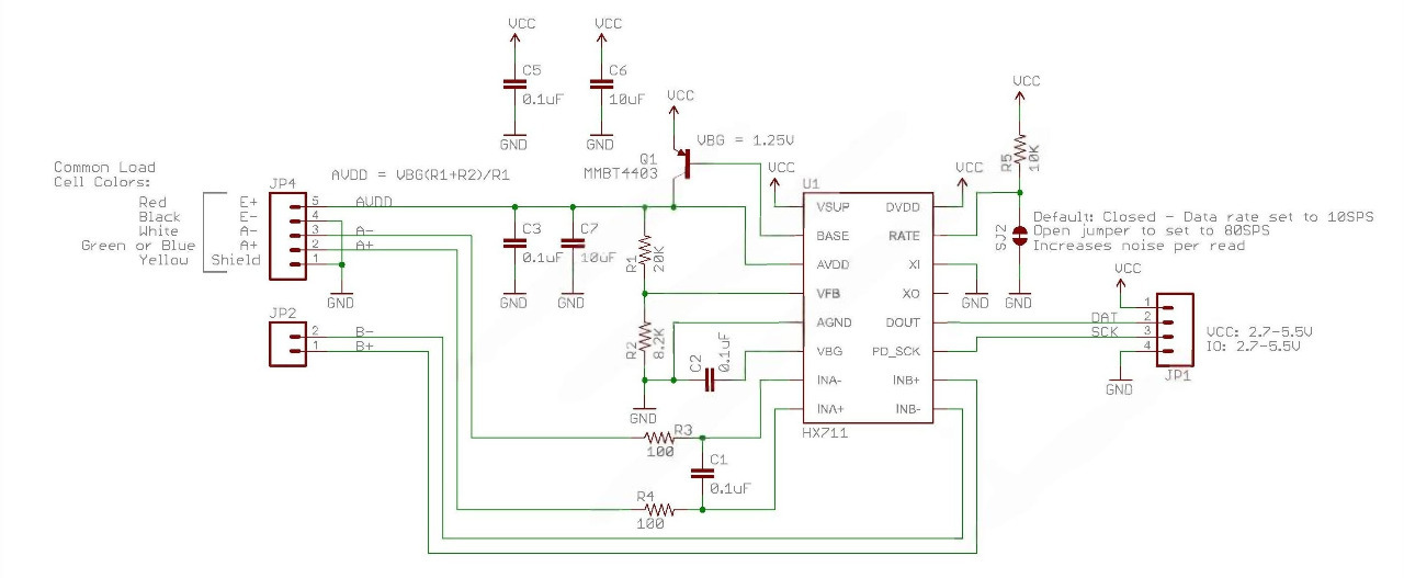
Назначение контактов:
АЦП HX711 предназначен для работы с тензорезистивными датчиками веса, которые представляют собой мост Уитстона, состоящий и четырех тензо-резисторов, два из которых работают на растяжение и два на сжатие.
Сопротивление проводника можно вычислить по формуле R=p*l/S, где p - удельное сопротивление материала, l - длинна проводника, S - площадь поперечного сечения проводника.
Представьте нихромовую нить, при попытке растянуть её не только увеличится длина, но и уменьшится поперечное сечение (а при сжатии сечение наоборот увеличится). Это в свою очередь повлияет на сопротивление нихромовой нити, но не значительно. Чтобы усилить изменение сопротивления при растяжении или сжатии проводника, его (проводник) укладывают "змейкой". Но и в таком случае изменение сопротивления не столь велико, чтобы измерить его обыкновенным Омметром. Поэтому тензорезисторы подключают в виде моста Уитстона.
На плате предусмотрена цепь, которая обеспечивает стабильное питание для моста Уитстона. И хотя в datasheet указано рабочее напряжение микросхемы 2,7-5,5 вольт, стабильные значения питания тензодатчика допустимы только при напряжении 5 вольт.
Внимание!!! Данная плата содержит ошибку, которую легко исправить. Обратите внимание на принципиальную схему приведенную выше, на ней видно, что вывод Е- соединен с выводом GND. На печатной плате соединение Е- с GND отсутствует, также отсутствуют и конденсаторы 10uF и 0.1uF между выводами Е- и Е+. Чтобы АЦП работал без сбоев необходимо соединить Е- с GND и установить конденсаторы 10uF и 0.1uF между выводами Е- и Е+.
На выходе тензодатчика при приложении нагрузки появляется напряжение, но оно слишком мало и не превышает 40 милливольт. Поэтому в МС НХ711 сигнал предварительно усиливается, а затем поступает на 24-битный аналого-цифровой преобразователь. Коэффициент усиление сигнала составляет 64 и 128 для канала А и 32 для канала В. После усиления на выходе аналого-цифрового преобразователя получается число, значение которого прямо пропорционально поступившему на вход напряжению и приложенному к тензодатчику весу. По сути, полученное значение - безразмерная величина (в "попугаях"), поэтому весы перед использованием необходимо калибровать.
Кроме линейности усилителя и АЦП микросхемы НХ711 линейная зависимость полученных значений от веса сильно зависит от свойств тензодатчиков. На данный момент нелинейность тензодатчиков составляет 0,015-0,02%, поэтому можно считать, что полученные данные имеют строгую линейную зависимость от напряжения.
Формула прямой выглядит следующим образом f(x)=a*x+b, где b в нашем случае - тара, совокупность веса самого датчика и опирающихся на него частей весов (например, чаша весов), а также балластный груз (тара). Буквой a обозначен поправочный коэффициент, некое значение, на которое делится полученное от АЦП значение.
При калибровке необходимо предварительно считать показания АЦП при пустых весах, таким образом мы получим значение тары, это значение необходимо будет вычитать из полученных от АЦП значений каждый раз. На этом этапе, после вычитания "веса" тары (полученного в "попугаях") мы должны получить 0.
Затем необходимо использовать эталонный вес с известным значением. Допустим, что для калибровки мы использовали гирьку весом 100 грамм и получили значение АЦП 1234567. Поделив полученное от АЦП значение на вес мы получаем тот самый поправочный коэффициент.
Стоит заметить, что HX711 чувствительна к температуре, поэтому предпочтительно создавать таблицу поправочных коэффициентов в зависимости от температуры, либо стабилизировать температуру окружающей HX711 среды.
Теперь алгоритм работы с весами выглядит так:
Для работы с данным модулем рекомендуем использовать библиотеку для arduino, или если вы предпочитаете работать с другими микроконтроллерами, то необходимо ознакомиться с даташитом.
------------------
СЕЕД12526:100
Доставка может производиться различными по Вашему выбору способами. Это и самовывоз, и курьерские службы по г. Москве, и транспортные компании по России. Также мы можем выслать этот товар Почтой России. Если размеры, вес товара Цифро-аналоговый преобразователь HX711 24-bit A/D для тензодатчиков или соображения удароустойчивости находятся в разрешённых Почтой России пределах.





