L9110S / Двухканальный драйвер DC двигателя / DC 2,6...12 В / 0,8 А.
Код товара: CTTL10237
Есть в наличии| 190 c 195 c |
| 190 c 195 c |
|
|
|
|
Двухканальный драйвер щёточного двигателя постоянного напряжения на чипе L9110S
Кому хоть раз довелось подержать в своих руках радиоуправляемую гоночную машинку или самоходную гусеничную установку, мастерски изготовленную из набора специально подобранных компонентов, известно о том, насколько удобно и приятно управлять такой моделью, если ей под силу плавно трогаться с места, разгоняться или останавливаться, и совершать разнообразные манёвры с поворотами, выполняя перечисленные команды от пульта дистанционного управления. Даже не имея за плечами технических знаний и опыта в построении робототехники, несложно догадаться, что за всеми возможными действиями, связанными с вращением колёс в разных направлениях, отвечает некий управляющий микрокомпьютер, аккуратно спрятанный во внутреннем пространстве корпуса моделей. И на помощь ему в этом деле приходит специальное электронное устройство, обычно называемое драйвером мотора. Похожие технологии используются при производстве всевозможных подвижных детских игрушек, встречаются в некоторых современных бытовых устройствах (например, набирающий популярность в широких массах домашний робот-пылесос). Драйвер мотора, безусловно, служит обязательной частью конструкции любого передвижного робота, следующего по курсу за намеченной полосой или самостоятельно корректирующего собственные движения при обнаружении препятствия, многократно собираемых в рамках проектов по обучению и развитию навыков моделирования на базе общедоступных пользовательских микроконтроллеров.
Технические характеристики
Обладающий двумя встроенными независимыми микросхемами L9110S, обозначенными на плате условными символами А и В, модуль способен оперировать одной или двумя индуктивными нагрузками — электромоторами, соленоидами-защёлками, актуаторами, или блоками электромеханических реле. Кроме способа программного управления, модуль может применяться в простых схемах, исключающих автоматизированный контроль за нагрузкой. С помощью простых замыкающих кнопок, расположенных в цепочке между контактами управления и общим выводом GND, реализуется упрощённый вариант ручного взаимодействия с драйвером.
Таблица рабочих напряжений без учёта индуктивной нагрузки
Преобразователь напряжения, скрывающийся в корпусе микросхемы L9110S, предусматривает полную совместимость с логическими цепями множества низковольтных 3.3- или 5-вольтовых программируемых микроконтроллеров. Все четыре имеющихся контакта управления нагрузкой в исходном состоянии подтянуты к напряжению питания при помощи встроенных резисторов. В момент подачи в схему модуля рабочего напряжения, на управляющих контактах образуется постоянный высокий логический уровень. Содержащаяся в таблице информация показывает зависимость напряжений на выходе модуля драйвера от уровня входящего напряжения в схемах с питанием от типовых источников, без учёта нагрузки.
| Питание | Напряжение подтягивания логических входов | Уровень напряжения на клеммах А и В |
| 2.6В | 1.0 ~ 1.1В | 2.15 ~ 2.25В |
| 3.3В | 1.1 ~ 1.2В | 2.4 ~ 2.5В |
| 5В | 1.4 ~ 1.5В | 3.9 ~ 4.0В |
| 9В | 2.5 ~ 2.6В | 8.4 ~ 8.5В |
| 12В | 3.3 ~ 3.4В | 11.4 ~ 11.5В |
Примечание. Производителем драйвера указывается минимальное рабочее напряжение в размере 2.5В постоянного тока. Важное примечание - поведение модуля в диапазоне входных напряжений 2.5В - 2.6В крайне нестабильно. Нередко происходят ситуации с произвольным отключением внутреннего питания драйвера даже от приходящих импульсов управления.
Назначение контактов, входы и выходы модуля
Источник питания драйвера присоединяется к контактам VCC+GND, входы управления модуля подключаются к свободным портам управляющего контроллера. Винтовые клеммы-терминалы А и В предназначены для подсоединения контролируемой нагрузки (DC мотора).
- "VCC" — питание схемы модуля, напряжение +2.6 В ~ +12 В;
- "GND" — питание схемы модуля, общий вывод;
- "A-IB", "A-IA" — входы управления мотором А;
- "B-IB", "B-IA" — входы управления мотором B;
- "A-OA", "A-OB" — инвертируемые выходы напряжения мотора A;
- "B-OA", "B-OB" — инвертируемые выходы напряжения мотора B;
Питание модуля драйвера L9110S
Модуль предоставляет возможность использования в конструкциях устройств широкого спектра разнообразных щеточных (коллекторных) двигателей, работающих в диапазоне 2.6 - 12 В. Однако, каким бы не был источник питания драйвера моторов L9110S, подбирать его нужно по определённым условиям. Общее потребление тока схемы модуля складывается из суммы токов двух задействованных каналов. В режиме продолжительной работы драйвера, максимальные показатели токов ограничиваются 750-800 мА для любого из каналов. Кратковременная пиковая нагрузка на чип L9110S не должна превышать 1.5 А.
Вопреки многим советам, существует веская причина, отчего же не рекомендуется прямое подключения драйвера к внутренним цепям питания микроконтроллерных плат, таких как Ардуино, Teensy, PyCom, STM, Raspberry Pi. Как правило, подавляющее большинство вычислительных платформ оснащено встроенным маломощным регулятором напряжения, в первую очередь обеспечивающего стабильное питание в нуждах собственных электронных компонентов схемы. Запасы мощности таких регулятор иногда сильно ограничены и их свободных ресурсов будет явно недостаточно для подключения большинства электромеханических двигателей. Плату драйвера L9110 следует подключать к любому внешнему источнику постоянного напряжения в пределах рабочих значений модуля, с непременным соблюдением полярности (защита от переполюсовки в схеме драйвера отсутствует). Общие выводы (GND) источника питания драйвера L9110S и управляющего контроллера должны быть обязательно объединены вместе.
Программное управление драйвером
В основе работы двухканального драйвера использован принцип действия H-моста, размещённого внутри каждой микросхемы L9110S. Драйвер позволяет управлять выходным напряжением на силовых клеммах мотора при помощи комбинирования логических сигналов высокого или низкого уровня, поступающих от управляющего устройства (ЧПУ). Оба чипа драйвера L9110S корректно работают только при условии наличия двух входящих логических сигналов, определяющих активное состояние включено (есть напряжение) или выключено (нет напряжения) для силовых клемм А и В. Одинаковый уровень сигналов на входах IA и IB создаёт на нагрузочных клеммах равнозначный потенциал, использующийся для свободной остановки/блокировки мотора. Пара из логического ноля IA и логической единицы IB задаёт полярность напряжения с отрицательным значением у клеммы ОА (—, минус) и положительным у клеммы ОВ (+, плюс), засталяя вал мотора вращаться в прямом направлении. И наоборот, пара из логической единицы IA и логического ноля IB задаёт полярность напряжения с положительным у клеммы ОA (+, плюс) и отрицательным значением у клеммы ОB (—, минус) засталяя вал мотора вращаться в обратном (реверсивном) направлении.
| Вход IA | Вход IB | Выход OA | Выход OB |
| 1 | 0 | 1 | 0 |
| 0 | 1 | 0 | 1 |
| 0 | 0 | 0 | 0 |
| 1 | 1 | 1 | 1 |
Таким образом достигается программное управление запуском и остановкой коллекторного электродвигателя, изменением вращения вала мотора в разных направлениях, а также втягиванием/вытягиванием защёлки соленоида и штока актуатора, или срабатыванием реле. Метод управления одинаково применим к каждой отдельной микросхеме L9110S, установленной в плату драйвера.
Наглядное представление распределения напряжения на выходах клеммы, с учётом входящих цифровых сигналов управления.
Регулировка скорости мотора, плавное изменение напряжения выхода
Драйвер L9110S поддерживает возможность плавного изменения питающего нагрузку напряжения. Управление уровнем выходящего напряжения возможно с применением сигналов широтно-импульсной модуляции (ШИМ), передаваемых контроллером на входы модуля.
Простой пример управления скоростью вращения мотора.
// Вывод контроллера с широтно-импульсной модуляцией
int analogPin = 2;
// Переменная скорости вращения
int val;
void setup() {
// Устанавливаем контакт контроллера в режим вывода данных
pinMode(analogPin, OUTPUT);
// с первоначальным высокоуровневым сигналом
digitalWrite(analogPin, HIGH);
}
void loop() {
// Увелививаем скорость вращения мотора,
// уменьшая напряжение на контакте управления
for (val=255; val > 0; val --) {
analogWrite(analogPin, val);
delay(100);
}
// Уменьшаем скорость вращения мотора,
// увеличивая напряжение на контакте управления
for (val=0; val < 255; val ++) {
analogWrite(analogPin, val);
delay(100);
}
}
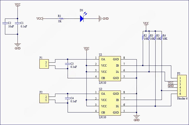
Электрическая принципиальная схема двухканального драйвера L9110S
Техническиая документация
- Спецификация на микросхему драйвера L9110 (англ., PDF);
------------------
СЕЕД10237:190
Доставка может производиться различными по Вашему выбору способами. Это и самовывоз, и курьерские службы по г. Москве, и транспортные компании по России. Также мы можем выслать этот товар Почтой России. Если размеры, вес товара L9110S / Двухканальный драйвер DC двигателя / DC 2,6...12 В / 0,8 А. или соображения удароустойчивости находятся в разрешённых Почтой России пределах.





