Инструменты и материалы ► Лабораторный блок питания
Модуль RP0138. HW-183. Мини повышающий DC-DC на MT3608 с MicroUSB
Код товара: CTTL14433
Есть в наличии| 110 c |
| 110 c |
Технические характеристики
Модуль преобразователя постоянного напряжения HW-183 построен на микросхеме импульсного регулятора MT3608. Основной областью применения преобразователя является питание различных микроэлектронных устройств и перезарядка различных батарей невысокими токами. Преобразователь позволяет повысить входное напряжение в диапазоне 2.0 ~ 24.0 вольт до 28.0 вольт на выходе. Продолжительная работа преобразователя рекомендуется под нагрузками с током до 1А или температуреном нагреве не более +80°C. В иных случаях, для микросхемы MT3608 должно быть организовано дополнительное охлаждение.
Регулятор MT3608 обладает способностью выравнивать и стабилизировать выходное напряжение при любых возможных колебаниях уровней входного напряжения, не выходящих за рамки допустимых значений. Эта базовая функция подавляющего большинства повышающих преобразователей крайне эффективна в схемах питания с автономным источником энергии, где понижение или повышения входного напряжения прямо зависит от повторяющихся циклов разряда/заряда батареи.
Бескорпусное исполнение, миниатюрные размеры печатной платы и односторонний монтаж её компонентов, делают модуль регулятора MT3608 DC-DC наиболее удобным решением для создания компактных устройств. Преобразователь HW-183 почти не занимает места в малогабаритном корпусе, его будет легко разместить даже в труднодоступных местах приборов и устройств. Плата с MT3608 подходит для интеграции в приложения, разрабатываемых с использованием различных программируемых контроллеров, таких как: Arduino, STM, Teensy, PyCom, Wemos, Raspberry Pi, и других. Регулятор MT3608 может функционировать в роли простого драйвера для потребительской светодиодной продукции.
Коэффициент преобразования напряжения
Немаловажным аспектом, на который обращают внимание при выборе регулятора напряжения, является коэффициент преобразования напряжения, или коэффициент полезного действия (КПД), рассчитываемый в процентах. КПД DC-DC преобразователя есть соотношение мощности на выходе к мощности на входе регулятора. КПД любого преобразователя (повышающего, понижающего, или универсального) наиболее важен в системах с автономным питанием, в которых источником основного напряжения служат батареи различных конфигураций.
Максимальная эффективность повышающего регулятора достигается предельно близкими значениями напряжения на входе и выходе, с наименьшим потреблением тока нагрузки. Для преобразователя TM3608, генерирующего ШИМ-сигналы управления со скавжностью до 90%, коэффициент полезного действия при условии VIN=4.2В, VOUT=5В, IOUT=40мА составляет 93% (согласно данным, приведённым в спецификации). Потеря выходной мощности не превышает 7% от мощности, потребляемой со стороны источника питания. Более подробная информация о КПД регулятора с графиками типовых характеристик производительности опубликована в спецификации к чипу MT3608 в разделе "Техническая документация".
Подключение и настройка регулятора
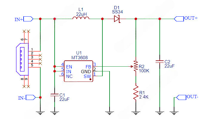
Регулятор MT3608 оснащён 5-вольтовым разъёмом USB Micro-B и площадками под пайку VIN+/VIN-для подключения платы HW-183 к внешнему источнику напряжения. Передача энергии в нагрузочную цепь осуществляется через аналогичные площадки под пайку OUT+/OUT-. Соблюдение полярности подключения является обязательным - защиты от переполюсовки не предусмотрено.
Регулировка уровня выходящего напряжения выполняется вращением механизма многооборотного потенциометра и одновременным замером напряжения на контактных площадках OUT+/-. Вращением по часовой стрелке с увеличением напряжения и в обратную сторону с уменьшением, устанавливается выходной лимит преобразователя SDB628. Полный ход потенциометра занимает до 25-28 оборотов в ту или иную сторону.
Ключевые принципы работы повышающего преобразователя
- Напряжение на выходе всегда больше входного. Например, если Vin=10В, то Vout без нагрузки будет ≥ 9.5 В.;
- Напряжение на выходе меньше или равно максимальной технической характеристике. Для MT3608 верхний лимит напряжения обозначен напряжением 28В. Если 2В<=Vin<=24В, то Vout<=28В ±0.5 вольт.;
- Выравнивание и стабилизация выходного напряжения только при условии существования отличия потенциалов между входным и выходным напряжением (входное должно быть с меньшим потенциалом). Если входное напряжение превышает установленное потенциометром значение на выходе, функция повышения напряжения в преобразователе SDB628 отключается. Например, установлен лимит выходного напряжения, равный 15 вольт. Тогда Vout=Vin (Vin<=24В), если Vin>15В.;
Принципиальная схема модуля повышающего преобразователя на ИС MT3608
Техническая документация
------------------
СЕЕД14433:110
|
|
|
LoRa приемо-передатчик RFM98 с рабочей частотой 433МГц |
ИК-датчик CO2 SenseAir S8 004-0-0053 S8-0053 |
Преобразователь DC-DC на клон FK1584 понижающий миниатюрный, выбор на... |
Модуль RP038. HW-107. Контроллер Li-Po Li-Ion аккумуляторов EM4056A (з... |
Датчик температуры-влажности AHT20 3,3...5 вольт I2C |
Модуль RP009. Повышающий DC-DC преобразователь напряжения 10...32 В в ... |
Доставка может производиться различными по Вашему выбору способами. Это и самовывоз, и курьерские службы по г. Москве, и транспортные компании по России. Также мы можем выслать этот товар Почтой России. Если размеры, вес товара Модуль RP0138. HW-183. Мини повышающий DC-DC на MT3608 с MicroUSB или соображения удароустойчивости находятся в разрешённых Почтой России пределах.





