QSKJ QS-1224CBD-150W. Повышающий преобразователь DC-DC. 150 Вт. Аналог RP009
Код товара: CTTL10338
Есть в наличии| 220 c 277 c |
| 220 c 277 c |
|
|
Обратите внимание на близкий |
|||
|
|
Повышающий DC-DC преобразователь напряжения 10...32 В в 12…35 В (до 16 А ; до 150 Вт) |
Технические характеристики
Комплектация
Применение преобразователей напряжения
Схемы преобразования электроэнергии существуют практически во всех электронных устройствах. Эти преобразующие схемы позволяют устройствам нормально функционировать от наиболее распространённых стандартизированных источников питания, таких как: промышленные или бытовые электросети с постоянным или переменным током, первичные батареи или перезаряжаемые аккумуляторы любых типов и размеров. Каждый электроприбор или просто отдельно взятая электросхема требует для работы определённых характеристик напряжения или тока. И такие характеристики довольно часто сильно отличаются от тех, которыми располагают унифицированные источники электроэнергии.
Среди большого разнообразия, преобразователи напряжения широко распространены под видом самостоятельных модулей, со свойственными для каждой выбранной модели рабочими характеристиками. Наравне с интегрированными схемами, внешние модули предназначены для задач преобразования переменного или постоянного напряжения до необходимого схеме устройства повышенного/пониженного уровня. Модули преобразователей называются регулируемыми, если в их схемах реализованы возможности принудительного изменения уровня напряжения (в некоторых и ограничение тока) на выходе, в том числе и способом ручной механической подстройки. Наиболее частое применение подобные модули находят в области конструирования или замещения цепей питания приборов, используются в автоматике, микроэлектронике, робототехнике, а также в других направлениях.
Конструкция модуля DC-DC преобразователя QS-1224CBD-150W
Качество сборки и грамотный подбор компонентов, продуманная конструкция и современный дизайн, компактность изделия и высокая доступная мощность, лёгкость управления и простота интеграции — все перечисленные достоинства удачно переплетаются в моделе QSKJ QS-1224CBD-150W недорогого импульсного повышающего преобразователя. Силовой модуль разработан для решения задач питания мощной электроники в 12-вольтовых или 24-вольтовых цепях бортовых сетей персонального или грузо-пассажирского автотранспорта, нацелен на использование в приложениях с системами автономного батарейного питания.
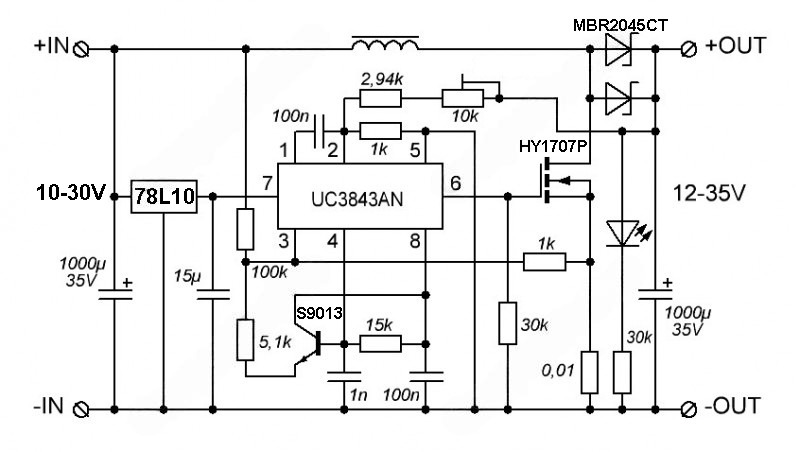
Устройство физического изменения характеристик электроэнергии построено на ШИМ-контроллере UC3843A, управляющего переключением силового MOSFET-транзистора HY1707P на частоте 120 кГц. Модуль способен работать от произвольного источника с исходным постоянным напряжением +10 ~ +30В, питать нагрузку стабильным напряжением в диапазоне +13 ~ +32В. Нижний и верхний пороги входного напряжения установлены рабочими параметрами чипа 78L10 в контуре питания ШИМ-контроллера. Максимальное напряжение +35В на выходе преобразователя ограничено фильтрующим электролитическим конденсатором сглаживания пульсаций.
DC-DC преобразователь снабжён двумя массивными алюминиевыми радиаторами, к которым через изолирующую прокладку надёжно прикреплены спаренный выпрямительный диод MBR2045CT и транзистор HY1707P. Система естественного пассивного охлаждения отлично справляется со 100-ваттными нагрузками. Более интенсивный нагрев компонентов, возникающий в нагрузках мощностью 100 - 150Вт, снимается дополнительным усиленным охлаждением.
Плата имеет двухсторонний монтаж электродеталей, ШИМ-контроллер распаян с тыльной стороны. Специальные "ножки" платы, импровизированные из коротких латунных шестигранных стоек, сохраняют безопасное для схемы пространство между платой и поверхностью крепления. В конструкции преобразователя присутствует светодиодная индикация выходного напряжения. Защиты от неправильного подключения положительного и отрицательного полюсов на входе и выходе, перегрева и повышенного входного напряжения в схеме модуля не предусмотрено.
Подключение и настройка модуля DC-DC 1224-150W
Контакты исходного и отрегулированного напряжения преобразователя удобно расположены с одной стороны. Винтовые клеммы входной группы на плате обозначены символами IN+/IN-, клеммы цепи нагрузки промаркированы OUT+/OUT-.
Модуль повышающего DC-DC преобразователя оснащён ручным механическим регулятором уровня выходного напряжения — единственным миниатюрным потенциометром с винтовым механизмом многооборотного вращения. Поворотами по часовой стрелке или против осуществляется выбор напряжения, направления соответствуют увеличению или уменьшению. Регулировка выходного напряжения достигается оценкой показаний любого вольтметра, замеряющего свободные от нагрузки контакты группы OUT+/-. Самое низкое напряжение выхода в повышающем преобразователе прямо зависит от уровня входного напряжения, с учётом рабочих потерь. Полный переход от одной границы поддерживаемого диапазона выходного напряжения 10-35В до другой выполняется за 25 ± 3 оборотов потенциометра вокруг своей оси.
Эффективность преобразования
Коэффициент полезного действия в схеме модуля преобразователя энергии QS-1224CBD-150W достигает высоких 96%. КПД рассчитывается отношением показателей выходной мощности к входной, и напрямую зависит от параметров эксплуатации преобразователя. Импульсный преобразователь потребляет больше мощности со стороны источника напряжения, и вырабатывает меньше мощности для нагрузочной цепи. Наилучший показатель КПД определяется условием минимальной разницы входного и выходного напряжений, с наименьшим значением тока нагрузки. Увеличение любого из этих двух параметров, в большей или меньшей степени приводит к снижению КПД. Более подробно в примерах о КПД преобразователя можно узнать из статьи.
Электрическая принципиальная схема импульсного DC-DC преобразователя QSKJ 1224 150W
Техническая документация
- Спецификация ШИМ-контроллер UC3842A Texas Instruments (Datasheet, PDF, англ.);
- Спецификация MOSFET-транзистор HY1707 HUAYI Microelectronics (Datasheet, PDF, англ.);
------------------
СЕЕД10338:220
Доставка может производиться различными по Вашему выбору способами. Это и самовывоз, и курьерские службы по г. Москве, и транспортные компании по России. Также мы можем выслать этот товар Почтой России. Если размеры, вес товара QSKJ QS-1224CBD-150W. Повышающий преобразователь DC-DC. 150 Вт. Аналог RP009 или соображения удароустойчивости находятся в разрешённых Почтой России пределах.





