Плата расширения Arduino UNO PCA9685pw 12-bit PWM/ Servo 16-каналов
Код товара: CTTL14975
Есть в наличии| 640 c |
| 640 c |
|
|
|
|
PCA9685 — это 16-ти канальный 12-разрядный контроллер с настраиваемой частотой ШИМ-а в пределах от 24 до 1526 Гц. С помощью ШИМ контроллера можно управлять яркостью светодиодов, сервоприводами, и другими устройствами, где в качестве управляющего сигналы применяется ШИМ сигнал. Для управления PCA9685 используется шина I2C. Использование нескольких плат расширения, подключенных "бутербродом", позволяет расширить количество управляемых устройств. На плате предусмотрены перемычки, с помощью которых можно установить адрес устройства отличный от стандартного (общее количество комбинаций адресов - 62). Таким образом, использование нескольких плат расширения теоретически позволяет управлять 62*16=992 сервоприводами.
Питание контроллера и выходов ШИМ каналов разделено и может находиться в диапазоне от 3 до 5 вольт (для ШИМ каналов допускается максимальное напряжение 6 вольт). Питание ШИМ каналов осуществляется через клему. На плате предусмотрено место для фильтрующего конденсатора — это помогает при больших нагрузках, когда питание может быть не стабильным, что может отрицательно сказываться на работе управляемых устройств.
PCA9685 поддерживает установку частоту широтно-импульсной модуляции в диапазоне 24-1526 Гц. Коэффициент заполнения ШИМ с разрешением 12 бит на каждом из 16 выходов.
Дополнительно на плате расширения предусмотрено макетное поле размером 5х20 контактов.
Характеристики:
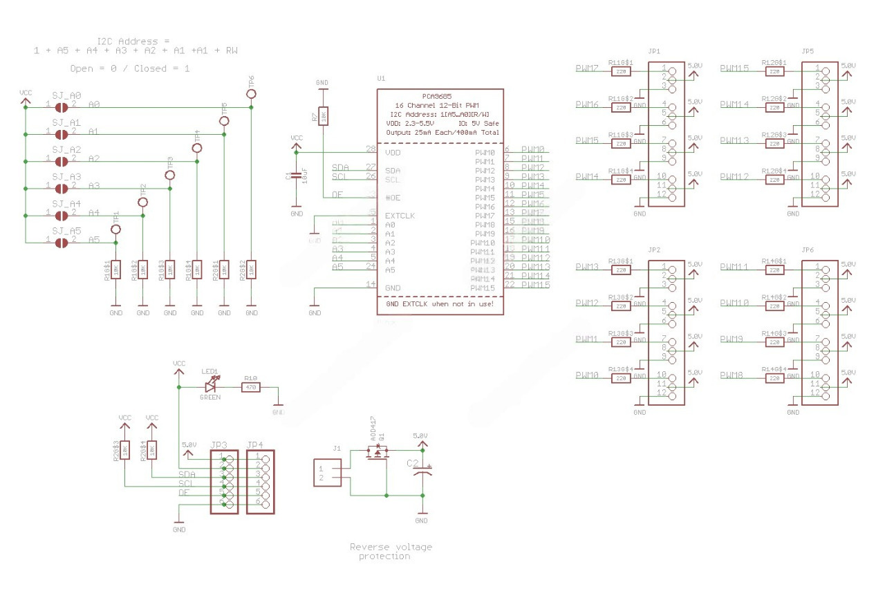
Типовая принципиальная схема включения микросхемы PCA9685
Вольный перевод datasheet PCA9685 (PDF, RU)
------------------
СЕЕД14975:640
Доставка может производиться различными по Вашему выбору способами. Это и самовывоз, и курьерские службы по г. Москве, и транспортные компании по России. Также мы можем выслать этот товар Почтой России. Если размеры, вес товара Плата расширения Arduino UNO PCA9685pw 12-bit PWM/ Servo 16-каналов или соображения удароустойчивости находятся в разрешённых Почтой России пределах.





