Для Arduino: Платы, узлы, модули, шилды, наборы, конструкторы и книги ► WisBlock модули интернета вещей
Радиодетали почтой ► Общая для неразобранного по категориям товара
WisBlock Sensor RAK18000 Датчик звука стереофонический на базе двух 2-канальных MEMS-микрофонов MP34DT06J
Код товара: CTTL15636
Есть в наличии| 860 c |
| 860 c |
|
|
|
|
Модуль цифрового электроакустического датчика WisBlock Sensor RAK18000 принадлежит к серии продуктов модульного конструирования WisBlock, ориентированных на создание сверхкомпактного электронного оборудования. Оснащённый двумя всенаправленными MEMS-микрофонами, модуль RAK18000 расширяет систему WisBlock высокопроизводительным инструментом записи/анализа живого звука, или измерения шума в окружающем пространстве. Собранная информация может быть передана по любому из каналов беспроводной связи LoRa, WiFi или Bluetooth, доступных в составе WisBlock-приложения. Например, для предостережения об опасном высоком уровне шума на каком-либо объекте жизнедеятельности человека. Датчик звука (шума) RAK18000 может применяться для мониторинга за рабочим состоянием промышленного оборудования, для голосового управления облачными сервисами, а также в различных IoT-приложениях иного направления, выполняющих задачи с использованием методов звукоанализа.
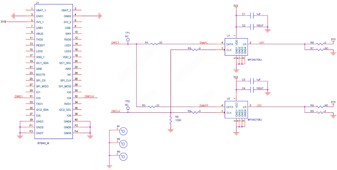
Датчик WisBlock Sensor RAK18000 выводит аудиоданные в легко конвертируемом формате PDM. Он преобразует звуковые (механические) колебания в поток бинарных импульсов плотно-импульсной модуляции с фиксированной частотой. Микрофоны обладают одинаковой чувствительностью. Для увеличения области охвата, левый и правый микрофоны на плате модуля расположены сверху и снизу соответственно, но могуть быть переназначены элементами схемы R6, R7, R8 и R9 (только для опытных, потребуется вмешательство в конструкцию платы).
Технические характеристики
Функциональное определение выводов платы WisBlock Sensor PDM Stereo Microphone Module
Модулем RAK18000 задействованы следующие выводы и/или интерфейсы порта WisIO 40-pin:
Образец монтажа
Модуль RAK18000 спроектирован для работы с базовой платой WisBase, через которую получает питающее напряжение. Дополнительно для функционирования цифрового микрофона потребуется вычислительный блок с интегрированным программируемым контроллером WisBlock Core. На изображении показан способ крепления RAK18000 к свободному слоту WisIO на верхней стороне несущей платы WisBlock Base Board RAK5005-O.
| Примечание. a) Рекомендуется винтовое крепление платы для надёжного соединения контактов WisBlock-разъёма, предотвращающее его расстыковку в условиях тряски или вибрации. b) Установку, извлечение, или замену одного модуля WisBlock на другой, следует выполнять после отключения питающего напряжения. |
Электрическая принципиальная схема модуля датчика звука (шума) RAK18000
Физические размеры, мм
Техническая документация
- Спецификация MEMS-микрофона ST MP34DT06J (англ., PDF, Datasheet);
- Характеристики коннекторов FBB (.PNG);
Полезные ссылки
- Репозиторий исходного кода WisBlock на сайте GitHub;
- Краткое руководство пользователя системы WisBlock;
- Руководство по дизайну индивидуальных сенсорных WisIO модулей;
- Краткое руководство пользователя RAK18000;
- Пример программирования RAK18000 в среде Arduino IDE для RAK4630;
- Пример программирования RAK18000 в среде Arduino IDE для RAK11200;
- Пример программирования RAK18000 в среде Arduino IDE для RAK11300;
------------------
СЕЕД15636:860
Доставка может производиться различными по Вашему выбору способами. Это и самовывоз, и курьерские службы по г. Москве, и транспортные компании по России. Также мы можем выслать этот товар Почтой России. Если размеры, вес товара WisBlock Sensor RAK18000 Датчик звука стереофонический на базе двух 2-канальных MEMS-микрофонов MP34DT06J или соображения удароустойчивости находятся в разрешённых Почтой России пределах.





