Для Arduino: Платы, узлы, модули, шилды, наборы, конструкторы и книги ► WisBlock модули интернета вещей
Радиодетали почтой ► Общая для неразобранного по категориям товара
WisBlock Sensor RAK12007 Датчик расстояния ультразвуковой CS100A 40pin WisIO
Код товара: CTTL15638
Есть в наличии| 540 c |
| 540 c |
|
|
|
|
Технические характеристики
Модуль WisBlock RAK12007 Ultrasonic Sensor принадлежит к серии продуктов модульного конструирования и программирования WisBlock. Платформа WisBlock ориентирована на разработку и производство многоцелевого электронного IoT-оборудования, исполненного в ультракомпактном дизайне, с возможностью быстрой сборки или модифицирования аппаратной составляющей. Плата WisBlock RAK12007 расширяет серию WisBlock инструментом скоростного (около 14.5 Гц) бесконтактного измерения расстояния до физического объекта, расположенного на линии прямой видимости датчика с 15-градусным полем зрения, с удалением в пределах 2 - 400 см.
RAK12007 основан на цифровом контроллере CS100 ультразвукового измерителя расстояния промышленного класса, с интегрированными излучателем и приёмником, оперирующими сигналами на частоте 40 кГц ультразвукового диапазона. Не смотря на то, что концептуальный метод ультразвуковой эхолокации широко распространён в роботехнике как наиболее простой и доступный способ ориентации в пространстве, он также не менее популярен в приложениях с функцией обнаружения движения или изучения близлежащего окружения с целью классификации выявленных препятствий или построения карты местности. Ультразвуковая эхолокация примечательна и тем, что уровень натурального или искуссвенного освещения в прилегающем пространстве совершенно никак не влияет на полученный результат.
Процесс измерения ультразвуковым датчиком CS100 RAK12007 WisSensor
Получив высокоуровневый сигнал продолжительностью 10 мкс на контакте TRIG, отправленный со стороны управляющего процессорного модуля WisCore, чип CS100 отсылает через передатчик серию из 8 одинаковых коротких импульсов на частоте 40 кГц. Завершив трансляцию, модуль RAK12007 активирует приёмник и переводит контакт ECHO в высокое состояние. На момент приёма собственного сигнала, отражённого от твёрдотельного препятствия, датчик сбрасывает контакт ECHO в низкое состояние. По продолжительности нахождения вывода ECHO на высоком уровне происходит расчёт расстояния, пройденное звуковым сигналом от передатчика до объекта, и от объекта до приёмника. Формула расчёта дистанции до объекта будет выглядеть следующим образом:
L = длительность сигнала * скорость звука в воздухе / 2.
Скорость ультразвука в воздухе при температуре 0° составляет приблизительно 331.6 м/с. Звуковой импульс достигнет дальней границы измерения 4м для CS100 и вернётся обратно к датчику, затратив промежуток времени, равный 24215 мкс (4*2/331.6*1000000). При нагреве воздуха на 1°, скорость прохождения звука увеличивается примерно на 0.59 м/с. В окружении с 25-градусным воздухом, четырёхметровый отрезок длины будет измерен уже за меньшее время 23098 мкс, где скорость звука примет иное представление: 331.6+0.59*25 м/с. В итоге вырисовывается формула расчёта дистанции L в метрах относительно измеренного времени при t=25°C:
L(4м) = 23098(мкс)*0.000001(->в сек)*346.35(м/с)/2
Максимальная возможная частота циклов измерения за 1 секунду зависит от степени удаления объекта. Чем ближе располагается объект, тем короче будет импульс на выходе ECHO, тем быстрее можно начать следующий цикл. И наоборот, чем дальше находится препятствие, тем длиннее входной сигнал. Если же датчик CS100 не обнаруживает объект, на выходе ECHO генерируется сигнал шириной 66 мс. Рекомендуемое время на один цикл измерения, с учётом отсутствия каких-либо препятствий, исчисляется промежутком не менее 70 мс.
Диаграмма поэтапного процесса ультразвукового измерения расстояния RAK12007 с чипом CS100
Назначение выводов модуля ультразвукового дальномера RAK12007 WisBlock Sensor
Модуль WisSensor RAK12007 оснащён 40-контактным соединительным разъёмом WisConnector, совместимым со слотом IO Slot базовой платы WisBlock Base. Интерфейс RAK12007 задействует следующие контакты:
* - cоответствие контакта ввода-вывода общего назначения (GPIO) процессорного модуля WisCore.
Образец монтажа
Модуль RAK12007 WisBlock Ultrasonic Sensor разработан для установки в 40-контактный слот WisBlock IO, имеющийся в распоряжении полноразмерных базовых плат наподобие RAK5005-O. Правильное расположение платы приведено на изображении ниже, подключение с разворотом в противоположном направлении к коннектору "IO Slot" не предусмотрено в системе WisBlock.
| Примечание. Рекомендуется винтовое крепление платы для надёжного соединения контактов WisBlock-разъёма, предотвращающее его расстыковку в условиях тряски или вибрации. |
Непосредственное подключение ультразвукового датчика RAK12007 к 40-контактному разъёму WisIO базовой платы WisBase не во всех случаях может оказаться эффективным с точки зрения конструирования конечной модели. При ином расположении основных компонентов WisBlock-приложения, измерительный модуль может быть легко присоединён к базовой плате с помощью 120-миллиметрового плоского гибкого печатного шлейфа (RAK19008).
На лицевой стороне RAK12007 и прочих модулей WisBlock присутствует шелкографическая метка, указывающая на область приложения механического усилия для безопасного извлечения модуля из разъёма, и находится она рядом с коннектором WisConnector.
| Примечание. Установку, извлечение, или замену одного модуля WisBlock на другой, следует выполнять в состоянии отключенного питающего напряжения. |
Физические размеры, мм
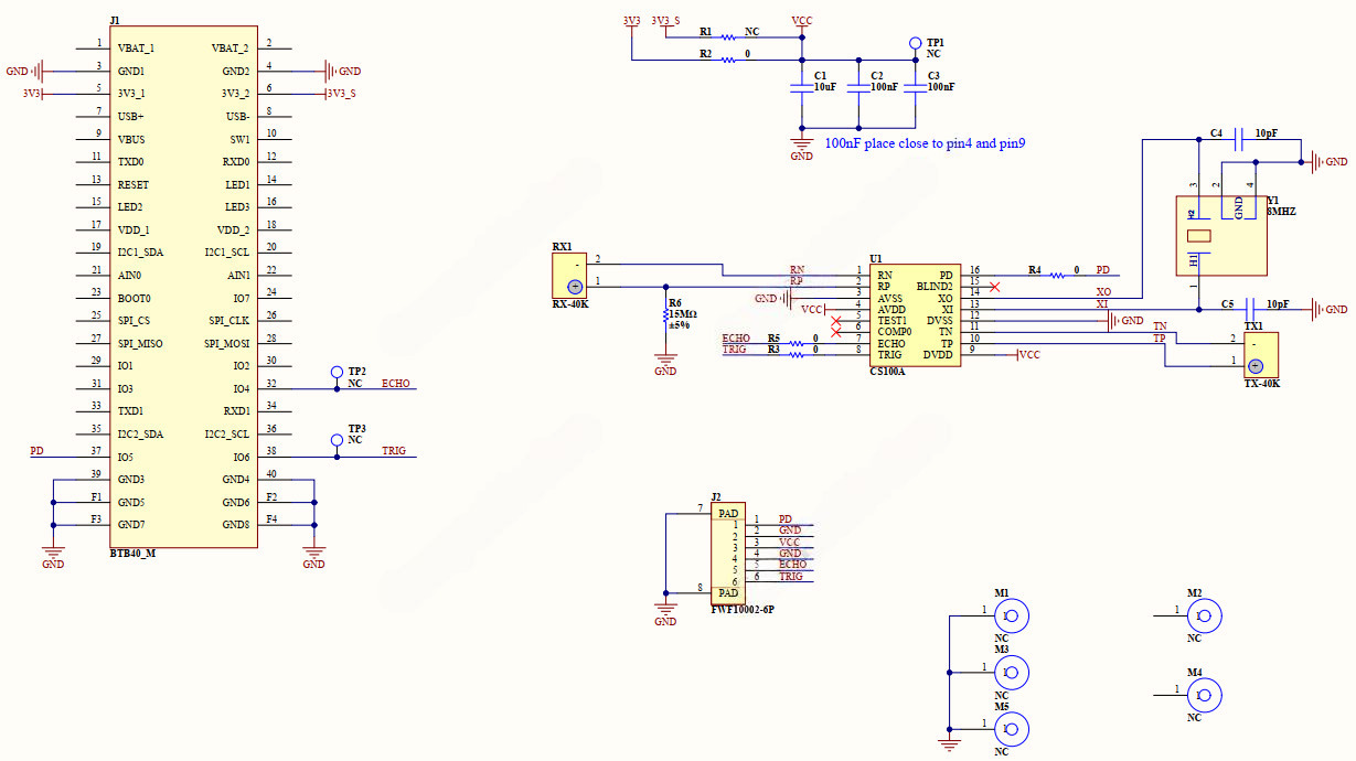
Электрическая принципипальная схема RAK12007 WisSensor WisIO
Техническая документация
- Характеристики коннекторов FBB (.PNG);
Полезные ссылки
- Репозиторий исходного кода WisBlock на сайте GitHub;
- Краткое руководство пользователя системы WisBlock;
- Руководство по дизайну индивидуальных сенсорных WisIO модулей;
- Краткое руководство пользователя RAK12007;
- Пример программирования RAK12007;
------------------
СЕЕД15638:540
Доставка может производиться различными по Вашему выбору способами. Это и самовывоз, и курьерские службы по г. Москве, и транспортные компании по России. Также мы можем выслать этот товар Почтой России. Если размеры, вес товара WisBlock Sensor RAK12007 Датчик расстояния ультразвуковой CS100A 40pin WisIO или соображения удароустойчивости находятся в разрешённых Почтой России пределах.





