Для Arduino: Платы, узлы, модули, шилды, наборы, конструкторы и книги ► WisBlock модули интернета вещей
Радиодетали почтой ► Общая для неразобранного по категориям товара
WisBlock Sensor RAK12015 Датчик вибрации ANT801S 40pin WisIO
Код товара: CTTL15640
Есть в наличии| 910 c |
| 910 c |
|
|
|
|
Технические характеристики
Датчик определения вибрации RAK12015 WisBlock Sensor входит в серию продуктов модульного конструирования WisBlock. Платформа ориентирована на разработку многоцелевых электронных IoT-приложений, совместимых с концепцией быстрой сборки готового решения из набора существующих узлов, с возможностью последующей лёгкой перекомпоновки аппаратной составляющей. Цифровой датчик RAK12015 WisBlock Vibration Detection Module расширяет функциональный арсенал платформы WosBlock простым инструментом моментального определения одиночных или повторяемых колебательных движений, свойственных эффектам вибрации для механических объектов или естественных природных образований. Благодаря множеству популярных технологий беспроводной связи, поддерживаемых платформой WisBlock, информация с датчика может быть передана по радиоканалам LoRa в сетях LoRaWAN, а также в облачные или иные сервисы через соединения WiFi или Bluetooth.
Модуль определения вибрации WisSensor RAK12015, совмещённый с вычислительным блоком WisBlock Core при помощи несущей базовой блаты WisBase, представляет готовую к использованию систему выявления вибрационных явлении. RAK12015 потребляет ультрамалое количество электроэнергии, отчего становится идеальным решением для создания компактных автономных устройств с источниками питания на аккумуляторах или солнечных батареях. Вдобавок, система WisBlock имеет гибкий инструмент управления питанием интегрированных в WisBlock-устройство датчиков и сенсоров, экономящий ресурсы источника электроэнергии путём их сессионного включения на необходимое для работы время. Модульное WisBlock-приложение с датчиком вибрации ANT-801S может дополнительно комплектоваться иными сенсорами WisSensor, расширяющими перечень собираемых данных об окружающей среде.
Конструктивные особенности датчика RAK12015
Плата модуля RAK12015 WisSensor укомплектована электромеханическим датчиком ANT-801S, обладающим высокой степенью чувствительности, включая даже микрошоковые высокочастотные вибрации. Датчик RAK12015 не имеет ограничений в направлении вектора вибрации. Специальный золотой сплав контактных поверхностей улучшает проводимость сигналов ANT-801S и увеличивает его ударную износостойкость.
ANT-801S формирует на выходе логический сигнал высокого уровня при возникновении колебательных движений, и низкого уровня в состоянии покоя. В конструкции датчика задействована простая техника замыкания-размыкания цепи, основанная на столкновении и отталкивании двух подвижных электропроводящих компонентов (металлических шариков), находящихся внутри диэлектрического корпуса. Воздействующая на датчик сила ускорения отдельно взятого колебательного движения определяет ширину (продолжительность) выходного импульса с логической единицей. Периодичность образования высокоуровневых импульсов на выходе RAK12015 характеризуется амплитудой улавливаемых колебательных движений.
Аналоговый и цифровой (опциональный) выходы
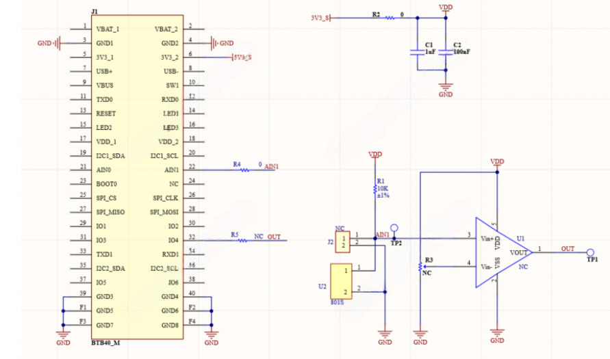
На плате RAK12015 вывод цифрового датчика ANT-801S сопряжён со входом АЦП (ANI1) процессорного модуля WisCore. Последовательность из логических сигналов с различными широтно-амплитудными характеристиками, передаваемая датчиком определения вибрации ANT-801S на внутренний АЦП микроконтроллера WisBlock Core, воспринимается последним как переходы уровней аналогового напряжения в диапазоне 0-2 вольта. Аналоговый интерфейс датчика RAK12015 позволяет фиксировать единичные или систематические колебательные движения в ближайшем окружении, рассчитывать грубые значения виброускорения объектов.
В модуле RAK12015 предусмотрена, но не реализована возможность получения более развёрнутой информации о вибрации по анализу ШИМ-подобного цифрового сигнала вибрационного датчика ANT-801S. Форма прямоугольной волны куда более удобна для изучения ключевых параметров вибрации объекта: виброускорения, виброскорости, и виброперемещения.
Чтобы сделать возможным обработку логических данных через вход IO4 процессорного модуля WisBlock Core, потребуется самостоятельная доработка с подбором и установкой следующих компонентов (см.принципиальную схему): микросхемы U1 любого 3.3-вольтового компоратора в корпусе SOT-23-5 с соответствующим функциональным расположение контактов, поворотного подстроечного резистора R3 для регулировки порога чувствительности вибрации, и соединительной перемычки R5.
Назначение выводов модуля обнаружения вибрации RAK12015 WisBlock Sensor
Модуль WisSensor RAK12015 оснащён 40-контактным соединительным разъёмом WisConnector, совместимым со слотом IO Slot базовой платы WisBlock Base. Интерфейс RAK12015 задействует следующие контакты:
* - cоответствие обозначению контактов ввода-вывода общего назначения (GPIO) процессорного модуля WisCore.
Образец монтажа
Модуль RAK12015 WisBlock Vibration Detection Sensor разработан для установки в 40-контактный слот WisBlock IO, имеющийся в распоряжении полноразмерных базовых плат наподобие RAK5005-O. Правильное расположение платы приведено на изображении ниже, подключение с разворотом в противоположном направлении к коннектору "IO Slot" не предусмотрено в системе WisBlock.
| Примечание. а) Рекомендуется винтовое крепление платы для надёжного соединения контактов WisBlock-разъёма, предотвращающее его расстыковку в условиях тряски или вибрации. б) Установку, извлечение, или замену одного модуля WisBlock на другой, следует выполнять после отключения питающего напряжения. |
Непосредственное подключение ультразвукового датчика RAK12015 к 40-контактному разъёму WisIO базовой платы WisBase не во всех случаях может оказаться эффективным с точки зрения конструирования конечной модели. При ином расположении основных компонентов WisBlock-приложения, измерительный модуль может быть легко присоединён к базовой плате с помощью 120-миллиметрового плоского гибкого печатного шлейфа (RAK19008).
На лицевой стороне RAK12015 и прочих модулей WisBlock присутствует шелкографическая метка, указывающая на область приложения механического усилия для безопасного извлечения модуля из разъёма. Находится метка рядом с коннектором WisConnector.
Электрическая принципиальная схема модуля определения механических колебаний RAK12015 WisSensor
Физические размеры, мм
Техническая документация
- Спецификация вибродатчика ANT-801S Sentera (англ., PDF, Datasheet);
- Характеристики коннекторов FBB (.PNG);
Полезные ссылки
- Краткое руководство пользователя RAK12015;
- Пример программирования вибрационного датчика RAK12015;
- Репозиторий исходного кода WisBlock на сайте GitHub;
- Краткое руководство пользователя системы WisBlock;
- Руководство по дизайну индивидуальных сенсорных WisIO модулей;
------------------
СЕЕД15640:910
Доставка может производиться различными по Вашему выбору способами. Это и самовывоз, и курьерские службы по г. Москве, и транспортные компании по России. Также мы можем выслать этот товар Почтой России. Если размеры, вес товара WisBlock Sensor RAK12015 Датчик вибрации ANT801S 40pin WisIO или соображения удароустойчивости находятся в разрешённых Почтой России пределах.





