Радиодетали почтой ► Общая для неразобранного по категориям товара
WisBlock Sensor RAK12009 Датчик MQ-3B обнаружения паров этанола (этилового спирта, С2H5OH)
Код товара: CTTL15644
Есть в наличии| 1470 c |
| 1470 c |
|
|
|
|
Модуль WisBlock RAK12009 MQ3 Alcohol Gas Sensor входит в серию продуктов модульного конструирования и программирования WisBlock. Платформа WisBlock ориентирована на разработку многоцелевого электронного IoT-оборудования, выполненного в ультракомпактном дизайне. Платформа WisBlock предоставляет преимущество быстрой сборки полностью дееспособного устройства, поддерживающего в дальнейшем наращивание или переработку аппаратной части из перечня готовых или самостоятельно спроектированных узлов. Плата WisBlock RAK12009 расширяет серию WisBlock газоанализатором окружающей воздушной среды, измеряющим количество содержащихся частиц этанола (C2H5OH) в диапазоне 25-500 ppm (единиц на миллион).
Благодаря множеству популярных технологий беспроводной связи, поддерживаемых платформой WisBlock, информация с датчика может быть передана по радиоканалам LoRa в сетях LoRaWAN, а также в облачные или иные сервисы через соединения WiFi или Bluetooth. Вдобавок, система WisBlock предоставляет способ управления питанием интегрированных в WisBlock-устройств датчиков и сенсоров, позволяющий экономить ресурсы источника электроэнергии, путём их включения на необходимое для сбора данных время. Модульное WisBlock-приложение с датчиком MQ-3B может дополнительно комплектоваться иными сенсорами WisSensor, расширяющими перечень собираемой информации.
Состоящее из вычислительного блока WisBlock Core, базовой платы WisBlock Base, и датчика паров алкоголя MQ-3B, WisBlock-приложение представляет законченную систему с газоанализатором, предназначенную для наблюдения за безопасностью рабочей среды на промышленных предприятиях спиртопроизводства с риском утечки горючих веществ, для мониторинга за спиртохранилищами, для оценки состояния человеческого здоровья (алкотестеры).
Технические характеристики
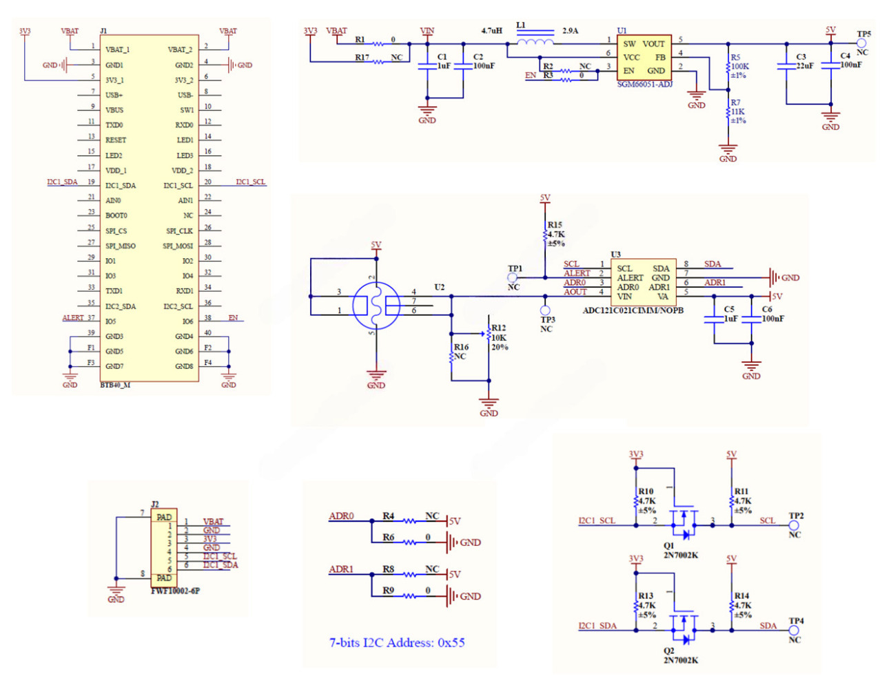
Модуль определения концентрации спирта в окружающем воздухе RAK12009 объединяет чувствительный к парам алкоголя аналоговый полупроводниковый 5-вольтовый датчик MQ-3, запитывающийся от аккумуляторной батареи, напряжение которой (VBAT) подтянуто до соответствующего рабочего номинала встроенным однокристальным повышающим стабилизатором. Стандартное 3.3-вольтовое напряжение в модуле RAK12009 необходимо для сопряжения цифровых сигналов, передающихся между датчиком и вычислительным блоком WisCore по последовательной шине I2C. Датчик функционирует исключительно в режиме ведомого устройства (Slave), потребляет около 900 мВт энергии, и доступен по адресу 0х55h. Кроме стандартного коннектора WisConnector, на плате модуля реализован ещё один универсальный 6-контактный разъём FWF10002-6P с маркировкой J2, дублирующий активные контакты RAK12009. Коннектор J2 создан для индивидуально применения модуля со свободным подключением MQ-3B к любому совместимому ЧПУ-оборудованию.
Процесс определения содержания веществ спирта в MQ-3 основан на термохимической реакции с измерением электропроводимости чувствительного элемента SnO2, предварительно разогреваемого до 50 - 55°C на протяжении 5-6 минут при помощи уже установленного внутрикорпусного нагревателя. Выходной аналоговый сигнал сенсора MQ-3B оцифровывается АЦП-преобразователем в эквивалентное 12-битное значение. Чип АЦП имеет систему аварийного извещения с программируемыми верхним и нижним порогами, сигнализирующую через вывод ALERT. Предусмотрена дополнительная настройка характеристики восприятия датчика через подстроечный резистор.
Назначение выводов измерителя алкоголя в воздухе WisSensor RAK120009
Модуль WisSensor RAK12009 оснащён 40-контактным соединительным разъёмом WisConnector, совместимым со слотом Sensor базовой платы WisBlock Base. Интерфейс RAK12009 задействует следующие контакты:
* - cоответствие обозначению контактов ввода-вывода общего назначения (GPIO) процессорного модуля WisCore.
Образец монтажа
Модуль RAK12009 WisBlock MQ3 Alcohol Gas Sensor разработан для установки в 40-контактный слот WisBlock IO, имеющийся в распоряжении полноразмерных базовых плат наподобие RAK5005-O. Правильное расположение платы приведено на изображении ниже, подключение с разворотом в противоположном направлении к коннектору "IO Slot" не предусмотрено в системе WisBlock.
| Примечание. а) Рекомендуется винтовое крепление платы для надёжного соединения контактов WisBlock-разъёма, предотвращающее его расстыковку в условиях тряски или вибрации. б) Установку, извлечение, или замену одного модуля WisBlock на другой, следует выполнять после отключения питающего напряжения. |
Непосредственное подключение датчика определения паров алкоголя RAK12009 к 40-контактному разъёму WisIO базовой платы WisBase не во всех случаях может оказаться эффективным с точки зрения конструирования конечной модели. При ином расположении основных компонентов WisBlock-приложения, измерительный модуль может быть легко присоединён к базовой плате с помощью 120-миллиметрового плоского гибкого печатного шлейфа (RAK19008).
На лицевой стороне RAK12009 и прочих модулей WisBlock присутствует шелкографическая метка, указывающая на область приложения механического усилия для безопасного извлечения модуля из разъёма, и находится она рядом с коннектором WisConnector.
Физические размеры, мм
Электрическая принципиальная схема модуля RAK12009 WisBlock Sensor
Техническая документация
Полезные ссылки
------------------
СЕЕД15644:1470
Доставка может производиться различными по Вашему выбору способами. Это и самовывоз, и курьерские службы по г. Москве, и транспортные компании по России. Также мы можем выслать этот товар Почтой России. Если размеры, вес товара WisBlock Sensor RAK12009 Датчик MQ-3B обнаружения паров этанола (этилового спирта, С2H5OH) или соображения удароустойчивости находятся в разрешённых Почтой России пределах.





