Радиодетали почтой ► Общая для неразобранного по категориям товара
WisBlock Sensor RAK12004 Датчик MQ-2 обнаружения горючих газов и дыма 40pin WisIO
Код товара: CTTL15645
Есть в наличии| 1670 c |
| 1670 c |
|
|
|
|
Модуль WisBlock RAK12004 MQ2 Gas Sensor входит в серию продуктов модульного конструирования и программирования WisBlock. Платформа WisBlock ориентирована на разработку многоцелевого электронного IoT-оборудования, выполненного в ультракомпактном дизайне. Платформа WisBlock предоставляет преимущество быстрой сборки полностью законченного устройства, поддерживающего в дальнейшем наращивание или переработку аппаратной части из перечня существующих или индивидуально спроектированных узлов. Плата WisBlock RAK12004 расширяет серию WisBlock газоанализатором окружающей воздушной среды, измеряющим количество содержащихся частиц различных легковоспламеняющихся газов или дыма в диапазоне 30-10000 ppm (единиц на миллион).
Благодаря множеству популярных технологий беспроводной связи, поддерживаемых платформой WisBlock, информация с датчика может быть передана по радиоканалам LoRa в сетях LoRaWAN, а также в облачные или иные сервисы через соединения WiFi или Bluetooth. Вдобавок, система WisBlock предоставляет способ управления питанием интегрированных в WisBlock-устройств датчиков и сенсоров, позволяющий экономить ресурсы источника электроэнергии, путём их включения на необходимое для сбора данных время. Модульное WisBlock-приложение с датчиком MQ-2 может дополнительно комплектоваться иными сенсорами WisSensor, расширяющими перечень собираемой информации. Состоящее из вычислительного блока WisBlock Core, базовой платы WisBlock Base, и датчика газов/дыма MQ-2, WisBlock-приложение представляет готовую систему, установленную в потенциально опасном месте для наблюдения и своевременном оповещении о фактах превышения концентрации бытовых газов или уровня задымлённости в бытовом или промышленном секторе.
Технические характеристики
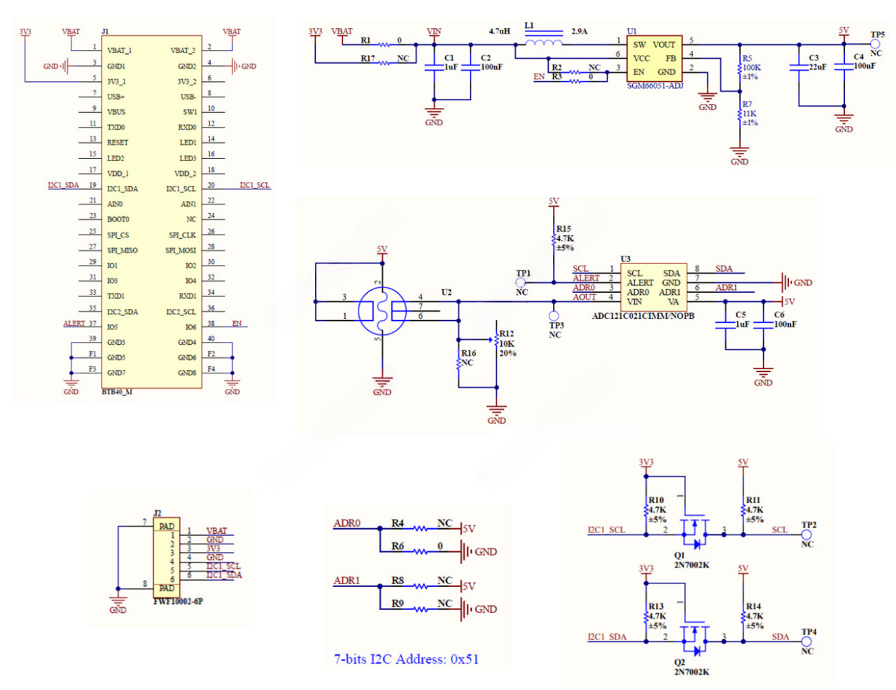
Модуль определения концентрации горючих газов в окружающем воздухе RAK12004 объединяет полупроводниковый 5-вольтовый датчик MQ-2, чувствительный к частицам бутана, пропана, метана, этанола, и дыма, с программируемым аналого-цифровым преобразователем и регулятором напряжения. Датчик MQ-2 запитывается от аккумуляторной батареи, напряжение которой (VBAT) подтянуто до соответствующего рабочего номинала встроенным однокристальным повышающим стабилизатором. Стандартное 3.3-вольтовое напряжение в модуле RAK12004 необходимо для сопряжения цифровых сигналов, передающихся между датчиком и вычислительным блоком WisCore по последовательной шине I2C. Датчик функционирует исключительно в режиме ведомого устройства (Slave), потребляет немногим меньше 950 мВт энергии, и доступен по адресу 0х51h. Кроме типового коннектора WisConnector, на плате модуля реализован ещё один универсальный 6-контактный разъём FWF10002-6P с маркировкой J2, дублирующий активные контакты RAK12004. Коннектор J2 создан для индивидуального применения модуля со свободным подключением MQ-2 к любому совместимому ЧПУ-оборудованию.
Процесс определения содержания легковоспламеняющихся веществ и дыма в MQ-2 основан на термохимической реакции с измерением электропроводимости чувствительного элемента SnO2, предварительно разогреваемого до 50 - 55°C на протяжении 5-6 минут при помощи уже установленного внутрикорпусного нагревателя. Выходной аналоговый сигнал сенсора MQ-2 оцифровывается АЦП-преобразователем в эквивалентное 12-битное значение. Чип АЦП имеет систему аварийного извещения с программируемыми верхним и нижним порогами, сигнализирующую через вывод ALERT. Предусмотрена дополнительная настройка характеристики восприятия датчика через подстроечный резистор.
Назначение выводов датчика обнаружения газов WisSensor RAK120004
Модуль WisSensor RAK12004 оснащён 40-контактным соединительным разъёмом WisConnector, совместимым со слотом Sensor базовой платы WisBlock Base. Интерфейс RAK12004 задействует следующие контакты:
* - cоответствие обозначению контактов ввода-вывода общего назначения (GPIO) процессорного модуля WisCore.
Образец монтажа
Модуль RAK12004 WisBlock MQ2 Gas Sensor разработан для установки в 40-контактный слот WisBlock IO, имеющийся в распоряжении полноразмерных базовых плат наподобие RAK5005-O. Правильное расположение платы приведено на изображении ниже, подключение с разворотом в противоположном направлении к коннектору "IO Slot" не предусмотрено в системе WisBlock.
| Примечание. а) Рекомендуется винтовое крепление платы для надёжного соединения контактов WisBlock-разъёма, предотвращающее его расстыковку в условиях тряски или вибрации. б) Установку, извлечение, или замену одного модуля WisBlock на другой, следует выполнять после отключения питающего напряжения. |
Непосредственное подключение датчика определения паров алкоголя RAK12004 к 40-контактному разъёму WisIO базовой платы WisBase не во всех случаях может оказаться эффективным с точки зрения конструирования конечной модели. При ином расположении основных компонентов WisBlock-приложения, измерительный модуль может быть легко присоединён к базовой плате с помощью 120-миллиметрового плоского гибкого печатного шлейфа (RAK19008).
На лицевой стороне RAK12004 и прочих модулей WisBlock присутствует шелкографическая метка, указывающая на область приложения механического усилия для безопасного извлечения модуля из разъёма, и находится она рядом с коннектором WisConnector.
Физические размеры, мм
Электрическая принципиальная схема модуля RAK12004 WisBlock Sensor
Техническая документация
Полезные ссылки
------------------
СЕЕД15645:1670
Доставка может производиться различными по Вашему выбору способами. Это и самовывоз, и курьерские службы по г. Москве, и транспортные компании по России. Также мы можем выслать этот товар Почтой России. Если размеры, вес товара WisBlock Sensor RAK12004 Датчик MQ-2 обнаружения горючих газов и дыма 40pin WisIO или соображения удароустойчивости находятся в разрешённых Почтой России пределах.





