Радиодетали почтой ► Общая для неразобранного по категориям товара
WisBlock Interface RAK13003 Модуль расширителя 16 цифровых портов GPIO MCP23017
Код товара: CTTL15647
Есть в наличии| 860 c |
| 860 c |
|
|
|
|
Модуль расширения RAK13003 с 16-ю цифровыми портами общего назначения MCP23017 относится к серии продуктов модульного конструирования WisBlock. Платформа ориентирована на разработку многоцелевых электронных IoT-приложений, совместимых с концепцией быстрой сборки готового решения из набора существующих узлов, с возможностью последующей лёгкой перекомпоновки аппаратной составляющей. Благодаря множеству популярных технологий беспроводной связи, поддерживаемых платформой WisBlock, считанная с модуля информация может быть передана по радиоканалам LoRa в сетях LoRaWAN, а также в облачные или иные сервисы через соединения WiFi или Bluetooth. Вдобавок, система WisBlock предоставляет способ управления питанием интегрированных в WisBlock-устройство датчиков и сенсоров, позволяющий экономить ресурсы источника электроэнергии, путём их включения на время сбора данных.
Технические характеристики
Структура платформы WisBlock, системная шина
Платформа WisBlock полностью структурирована, все представленные узлы в составе любого WisBlock-приложения объединяются одной, общей для всех проприетарной системной шиной. Цифровые и силовые линии шины разведены между портом процессорного модуля WisCore, несколькими портами датчиков и сенсоров WisSensor, а также портом ввода-вывода WisIO. Выведенная на коннекторы WisConnector для простого соединения узлов, системная шина позволяет создавать законченную аппаратную модель устройства, отличается крайне малой вероятностью возникновения конфликта "железа", сохраняет возможность дополнительного расширения.
Ключевой узел платформы WisBlock со встроенной системной шиной, базовая плата WisBase RAK5005-O, также как и младшая модель WisBase RAK19003, ограничены количеством свободных цифровых портов, "открытых" для наращивания аппаратной части. Большинство из доступных в системной шине портов расширения предопределено для формирования обычных проводных подключений с внешними периферийными устройствами от сторонних производителей, поддерживающих протоколы UART или I2C/IIC. Порты расширения разбиты на группы расположением и имеют соответствующую маркировку на базовой плате (J6, J7, J10, и так далее).
Увеличение коммуникационных возможностей платформы WisBlock
Модуль RAK13003 WisInterface с микросхемой MCP23017 расширителя физическими портами общего назначения GPIO значительно увеличивает возможности взаимодействия платформы WisBlock с внешним цифровым оборудованием. Ядро чипа MCP23017 содержит микроконтроллер, управляемый через последовательную шину I2C по адресу 0x20h на скорости до 400 кГц, и оперирует через внутренние битовые ячейки памяти логическим состоянием 16 цифровых портов GPIO. Все выводы GPIO поддатливы к настройкам режимов ввода/вывода даных, аналогично AVR-контроллерам Arduino или ARM-процессорам STM, укомплектованы подтягивающими к плюсу или минусу питания компонентами. Порты MCP23017 не чувствительны к аналоговым или ШИМ-модулированным сигналам.
Интегрированные 16 ячеек памяти в MCP23017 разделены на два равнозначных 8-битных банка, именуемых GPIOA (маркировка выводов PAx) и GPIOB (маркировка выводов PBx). Контроллер способен обрабатывать 1-байтовые последовательности, работая с каждым банком данных по отдельности, или 2-байтовые последовательности, задействуя оба банка вместе (GPIOAB). Для банков А и B, в чипе MCP23017 присутствуют индивидуальные генераторы прерываний INTA и INTB, обладающие соответствующими физическими выводами с настраиваемым активным уровнем: высокий, низкий, (функция polarity), или с открытым стоком (функция opendrain). Остлеживающие актуальное состояние 16 цифровых портов, генераторы могут быть сведены в один общий, сигнализирующий сразу на оба вывода, когда требующее к себе внимания событие возникает в каком-либо банке (функция mirror).
Генератор прерываний в контроллере MCP23017 владеет дополнительными ресурсами манипулирования для более гибкой настройки, предусматривающее персональное назначение функции обратной связи на любой из 16 портов. Сигнал прерывания для ассоциированного с генератором порта формируется в процессе наблюдения, в момент выявления несовпадения нового активного состояния с предыдущим. Или же при отличии текущего состояния порта от эталонного значения, предварительно записанного в память MCP23017 из WisBlock-приложения.
Назначение выводов модуля расширителя цифровых портов RAK13003 WisBlock Interface
Модуль WisSensor RAK13003 оснащён 40-контактным соединительным разъёмом WisConnector, совместимым со слотом WisIO базовой платы WisBlock Base. Интерфейс RAK13003 задействует следующие контакты:
* - cоответствие обозначению контактов ввода-вывода общего назначения (GPIO) процессорного модуля WisCore.
| Примечание. Установленный в модуле RAK13003 чип расширителя портов MCP23017 не поддерживает коммуникацию через последовательную шину SPI. Выводы SPI_MOSI, SPI_MISO, SPI_CS, SPI_CS имеют разводку дорожек на плате, связывающие их перемычки не подключены. |
Образец монтажа
Модуль RAK13003 WisBlock IO Expansion Module разработан для установки в 40-контактный слот WisBlock IO, имеющийся в распоряжении полноразмерных базовых плат наподобие RAK5005-O. Правильное расположение платы приведено на изображении ниже, подключение с разворотом в противоположном направлении к коннектору "IO Slot" не предусмотрено в системе WisBlock.
| Примечание. а) Рекомендуется винтовое крепление платы для надёжного соединения контактов WisBlock-разъёма, предотвращающее его расстыковку в условиях тряски или вибрации. б) Установку, извлечение, или замену одного модуля WisBlock на другой, следует выполнять после отключения питающего напряжения. |
На лицевой стороне RAK13003 и прочих модулей WisBlock нанесена шелкографическая метка, которая указывает на область приложения механического усилия для безопасного извлечения модуля из разъёма базовой платы. Находится метка рядом с коннектором WisConnector.
Физические размеры, мм
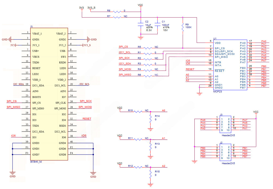
Электрическая принципиальная схема модуля RAK13003 WisBlock Interface
Техническая документация
- Спецификация MCP23017 расширителя 16 цифровых портов GPIO (англ., PDF, Datasheet);
- Характеристики коннекторов FBB (.PNG);
Полезные ссылки
- Руководство пользователя RAK13003 WisBlock IO Expansion Module;
- Библиотеки для MCP23017, совместимые c Arduino IDE тут и тут;
- Примеры программирования RAK13003;
- Репозиторий исходного кода WisBlock на сайте GitHub;
- Краткое руководство пользователя системы WisBlock;
- Руководство по дизайну индивидуальных сенсорных WisIO модулей;
------------------
СЕЕД15647:860
Доставка может производиться различными по Вашему выбору способами. Это и самовывоз, и курьерские службы по г. Москве, и транспортные компании по России. Также мы можем выслать этот товар Почтой России. Если размеры, вес товара WisBlock Interface RAK13003 Модуль расширителя 16 цифровых портов GPIO MCP23017 или соображения удароустойчивости находятся в разрешённых Почтой России пределах.





