Радиодетали почтой ► Общая для неразобранного по категориям товара
WisBlock Interface RAK13004 Модуль расширения ШИМ PCF9685
Код товара: CTTL15648
Есть в наличии| 710 c |
| 710 c |
|
|
|
|
Расширение RAK13004 WisBlock Interface с 16 цифровыми портами для вывода данных, поддерживающих технологию широтно-импульсного модулирования (ШИМ) сигнала, относится к серии продуктов модульного конструирования WisBlock. Платформа ориентирована на разработку многоцелевых электронных IoT-приложений, совместимых с концепцией быстрой сборки готового решения из набора существующих узлов, с возможностью последующей лёгкой перекомпоновки аппаратной составляющей. Плата расширения WisBlock PWM Expander добавляет в платформу возможность взаимодействия со множеством простых или сложных электронных устройств, обладающих чувствительным к 3.3-вольтовому ШИМ-сигналу интерфейсом. Используемая в составе WisBLock-приложения, WisBlock RAK13004 плата расширения ШИМ позволяет реализовать решение с условно независимым друг от друга 16-канальным управлением внешними диммируемыми светодиодами, диммируемыми драйверами различного оборудования, цифровыми сервомоторами. Может служить средством регулировки уровня подсветки ЖК-дисплея или блока клавишного ввода информации, и так далее.
Платформа WisBlock поддерживает нескольких популярных технологий беспроводной связи LoRaWAN, WiFi или Bluetooth, представляющих способ двухстороннего обмена информацией между облачными серверами и конечными устройствами сбора данных в IoT-приложениях. Высокая эффективность системы WisBlock заключается в наличии инструмента экономии ресурсов электроэнергии приложения с автономным питанием. Потребляющие ток датчики, сенсоры, или модули расширения/интерфейсов способны программно включатся на время сбора/обработки данных.
Технические характеристики
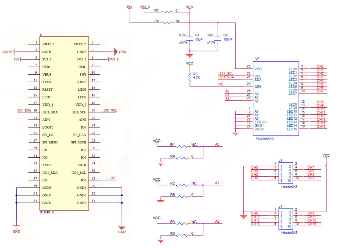
Модуль построен на микросхеме 16-канального драйвера PCA9685 NXP, имеющиеся выводы которого расположены на плате двумя группами по 10 штыревых контактов, с соответвующей каналу порядковой нумерацией, и промежуточным шагом 2.54 мм. Связь между процессорным модулем WisCore и RAK13004 организована через последовательную шину I2C/IIC (TWI) с фиксированным адресом устройства 0х40h.
Чип PCA9685 способен модулировать индивидуальный цифровой ШИМ-сигнал для каждого канала или одновременно для всех каналов, программно настраиваемый по нескольким ключевым параметрам: одинаковой для всех частотой импульсов, и индивидуально регулируемым коэффициентом заполнения импульса от 0 до 100%. Исходная частота 25 МГц интегрированного в чип кварцевого резонатора масштабируется 252-уровневым предделителем в диапозоне выходных 24 Гц - 1526 Гц.
Выводы PCA9685 имеют по два 12-разрядных таймера, принимающих значения от 0 до 4095. На этапе формирования ШИМ-импульса, таймеры позволяют устанавливать временные задержки перехода в высокое и задержки возврата в низкое логическое состояние относительно полного цикла, тем самым создавать прямоугольные формы с различной продолжительностью и фазовым сдвигом. Драйвер способен переназначать выводы на внутрисхемное подключение с открытым стоком (с отсутствием прямого электрического контакта) или с каскадным выходом (с подтягиванием к плюсу или минусу питания, push-pull), умеет инвертировать логические состояния выходов. В режиме сна, требующего последующей процедуры перезапуска со сбросом настроек управляющих регистров, таймеры многоканального ШИМ-контроллера перестают функционировать, управление выводами невозможно.
Низкоуровневый вход управления OE
Вход управления OE активен при низкоуровневом сигнале. Он позволяет синхронизировать работу всех ШИМ-выводов, одновременно включать их или выключать. В выключенном состоянии (не путать с режимом сна SLEEP), ШИМ-выводы могут принимать логическое высокоуровневое, логическое низкоуровневое, или высокоимпедансное состояние.
Примеры формирования ШИМ-импульсов
Назначение выводов модуля расширения ШИМ RAK13004 WisBlock Interface
Модуль WisInterface RAK13004 оснащён 40-контактным соединительным разъёмом WisConnector, совместимым со слотом WisIO базовой платы WisBlock Base. Интерфейс RAK13004 задействует следующие контакты:
* - cоответствие обозначению контактов ввода-вывода общего назначения (GPIO) процессорного модуля WisCore.
Эскиз монтажа
Модуль RAK13004 WisBlock PWM Expander Module разработан для установки в 40-контактный слот WisBlock IO, имеющийся в распоряжении полноразмерных базовых плат наподобие RAK5005-O. Правильное расположение платы приведено на изображении ниже, подключение с разворотом в противоположном направлении к коннектору "IO Slot" не предусмотрено в системе WisBlock.
| Примечание. а) Рекомендуется винтовое крепление платы для надёжного соединения контактов WisBlock-разъёма, предотвращающее его расстыковку в условиях тряски или вибрации. б) Установку, извлечение, или замену одного модуля WisBlock на другой, следует выполнять после отключения питающего напряжения. |
На лицевой стороне RAK13004 и прочих модулей WisBlock нанесена шелкографическая метка, которая указывает на область приложения механического усилия для безопасного извлечения модуля из разъёма базовой платы. Находится метка рядом с коннектором WisConnector.
Физические размеры, мм
Электрическая принципиальная схема модуля RAK13004 WisBlock Interface
Техническая документация
- Спецификация ШИМ-контроллера PCA9685 NXP (англ., PDF, Datasheet);
- Характеристики коннекторов FBB (.PNG);
Полезные ссылки
- Руководство пользователя RAK13004 WisBlock PWM Expander Module;
- Пример программирования 16-канального ШИМ расширения RAK13004;
- Ардуино совместимая библиотека PCA9685 для модуля RAK13004;
- Репозиторий исходного кода WisBlock на сайте GitHub;
- Краткое руководство пользователя системы WisBlock;
- Руководство по дизайну индивидуальных сенсорных WisIO модулей;
------------------
СЕЕД15648:710
Доставка может производиться различными по Вашему выбору способами. Это и самовывоз, и курьерские службы по г. Москве, и транспортные компании по России. Также мы можем выслать этот товар Почтой России. Если размеры, вес товара WisBlock Interface RAK13004 Модуль расширения ШИМ PCF9685 или соображения удароустойчивости находятся в разрешённых Почтой России пределах.





