Радиодетали почтой ► Общая для неразобранного по категориям товара
WisBlock Interface RAK14002 Модуль 3-кнопочного емкостного сенсора касания CAP1293
Код товара: CTTL15649
Есть в наличии| 840 c |
| 840 c |
|
|
|
|
Трёхканальный ёмкостной датчик касаний WisInterface RAK14002 относится к серии продуктов модульного конструирования WisBlock. Платформа ориентирована на разработку многоцелевых электронных IoT-приложений, совместимых с концепцией быстрой сборки готового решения из набора существующих узлов, с возможностью последующей лёгкой перекомпоновки аппаратной составляющей. Цифровой датчик RAK14002 WisBlock 3-channel Touch Sensor Module наращивает невероятно мощный арсенал технических возможностей платформы средством ввода информации и управления приложением - простым и понятным в использовании ёмкостным кнопочным сенсором интерактивного взаимодействия с пользователем.
Благодаря множеству популярных технологий беспроводной связи, поддерживаемых платформой WisBlock, информация с датчика касаний может быть передана по радиоканалам LoRa в сетях LoRaWAN, а также в облачные или иные сервисы через соединения WiFi или Bluetooth. Вдобавок, система WisBlock предоставляет способ управления питанием интегрированных в WisBlock-устройство датчиков и сенсоров, позволяющий экономить ресурсы источника электроэнергии, путём включения модулей на время сбора данных. WisBlock-приложение с установленным датчиком касаний CAP1293 Microchip может комплектоваться иными сенсорами WisSensor, расширяющими перечень обрабатываемой информации.
Технические характеристики
Модуль RAK14002 Wisblock основан на мультиканальном ёмкостном контроллере определения касаний CAP1293-1-AC3-TR Microchip. Расположенный с обратной стороны платы, чип сенсорного датчика обладает тремя индивидуальными входами, соединёнными с круглыми площадки диаметром около 8мм на лицевой стороне, реагирующими на изменение значений электрической ёмкости в момент приближения на малое расстояние (до нескольких миллиметров) произвольного предмета, излучающего вокруг себя слабое электрическое поле. А также отзывчивы на прямое касание соответствующего контакта пальцем человеческой руки. Кнопки RAK14002 лишены механических недостатков износа, полностью исключают проблему "дребезга контактов". Датчик CAP1293 способен управлять активностью каждого из входов, регистрировать одиночные прикосновения к специальным площадкам, в любом сочетании из 2 кнопок, или одновременно сразу всех кнопок, имеет фильтр шумоподавления с отклонением высокочастотных помех, программируемые пороги чувствительности, и несколько функций калибровки.
Модуль RAK14002 работает в 4 следующих режимах: активный, ожидание, комбинированный, и глубокий сон, и потребляет очень мало электроэнергии. Активный режим рассчитан на отслеживание каждой кнопки во включенном состоянии, и по-своему настроеной. Режим ожидания частично похож на активный — разница заключается в едином для всех сенсорных входов способе настройки и обработки событий. Комбинированный режим предназначен для совмещения кнопок, чувствительных к нажатию и автоматически переведёнными в режим ожидания, с кнопками, восприимчивыми к приближению. Наконец режим глубокого сна вводит сенсорный датчик CAP1293 в состояние больного бездействия. Во всех режимах кроме сна, датчик поочерёдно опрашивает входы, измеряет их ёмкость и сравнивает полученное показание с отбалансированным при включении значением "без касания". Цикл опроса ограничивается программируемыми параметрами времени и количества проведёных измерений (до 128 выборок) с общим усреднённым значением.
Быстрое последовательное касание кнопок в направлениях слева-направо или вправо-налево позволяет создавать на базе датчика CAP1293 алгоритмы определения жестов скольжения (левый и правый свайпы). Любая из сенсорных кнопок поддерживает режим "Кнопка питания", действие которого созвучно и похоже на процесс включения смартфона, планшета, телевизора, и другой современной техники. Чтобы кнопка "сработала", модуль WisBlock RAK14002 потребует удерживать её в нажатом положении в одном из четырёх предусмотренных интервалов времени: 0.3, 0.6, 1.12, или 2.24 секунды.
Через вывод обратной связи IO6, датчик сенсорного ввода информации сообщает низкоуровневым сигналом процессорному модулю WisBlock Core о возникновении события. Получив сигнал уведомления, модуль WisCore может обратиться через шину последовательной связи I2C/II2 (TWI) по адресу 0х50h к ячейкам памяти датчика CAP1293, проанализировать характеристики наступившего события, и своевременного отреагировать на него в самом приложении.
Назначение выводов модуля датчика касания RAK14002 WisBlock Interface
Модуль WisInterface RAK14002 оснащён 40-контактным соединительным разъёмом WisConnector, совместимым со слотом WisIO базовой платы WisBlock Base. Интерфейс RAK14002 задействует следующие контакты:
* - cоответствие обозначению контактов ввода-вывода общего назначения (GPIO) процессорного модуля WisCore.
Образец монтажа
Модуль RAK14003 WisBlock 3-channel Touch Sensor разработан для установки в 40-контактный слот WisBlock IO, имеющийся в распоряжении полноразмерных базовых плат наподобие RAK5005-O. Правильное расположение платы приведено на изображении ниже, подключение с разворотом в противоположном направлении к коннектору "IO Slot" не предусмотрено в системе WisBlock.
| Примечание. а) Рекомендуется винтовое крепление платы для надёжного соединения контактов WisBlock-разъёма, предотвращающее его расстыковку в условиях тряски или вибрации. б) Установку, извлечение, или замену одного модуля WisBlock на другой, следует выполнять после отключения питающего напряжения. |
На лицевой стороне RAK14002 и прочих модулей WisBlock нанесена шелкографическая метка, которая указывает на область приложения механического усилия для безопасного извлечения модуля из разъёма базовой платы. Находится метка рядом с коннектором WisConnector.
Физические размеры, мм
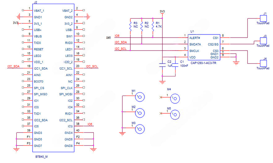
Электрическая принципиальная схема модуля RAK13004 WisBlock Interface
Техническая документация
- Спецификация 3-канального ёмкостного сенсора CAP1293 Microchip (англ., PDF, Datasheet);
- Характеристики коннекторов FBB (.PNG);
Полезные ссылки
- Краткое руководство пользователя RAK14002 WisBlock 3-channel Touch Sensor Module;
- Арудино-совместимая библиотека для 3-канального сенсора касания RAK14002;
- Репозиторий исходного кода WisBlock на сайте GitHub;
- Краткое руководство пользователя системы WisBlock;
- Руководство по дизайну индивидуальных сенсорных WisIO модулей;
------------------
СЕЕД15649:840
Доставка может производиться различными по Вашему выбору способами. Это и самовывоз, и курьерские службы по г. Москве, и транспортные компании по России. Также мы можем выслать этот товар Почтой России. Если размеры, вес товара WisBlock Interface RAK14002 Модуль 3-кнопочного емкостного сенсора касания CAP1293 или соображения удароустойчивости находятся в разрешённых Почтой России пределах.





