Радиодетали почтой ► Общая для неразобранного по категориям товара
WisBlock Interface RAK13002 Модуль адаптера ввода-вывода
Код товара: CTTL15650
Есть в наличии| 760 c |
| 760 c |
|
|
|
|
Модуль адаптера ввода-вывода WisBlock Interface RAK13002 входит в серию продуктов модульного конструирования WisBlock. Платформа ориентирована на разработку многоцелевых электронных IoT-приложений, совместимых с концепцией быстрой сборки готового решения из набора существующих узлов, с возможностью последующей лёгкой перекомпоновки аппаратной составляющей. Адаптер RAK13002 позволяет открыто использовать системную шину платформы для наращивания WisBlock-проекта внешней совместимой периферией: аналоговыми или цифровыми датчикам и сенсорами, символьными или ЖК-дисплеями, кнопками или клавиатурами, и другими модулями.
Благодаря множеству популярных технологий беспроводной связи, поддерживаемых платформой WisBlock, транслируемая через адаптер ввода-вывода информация может быть получена или отправлена по радиоканалам LoRa в сетях LoRaWAN, а также в облачные или иные сервисы через соединения WiFi или Bluetooth. Вдобавок, система WisBlock предоставляет способ управления питанием интегрированных в WisBlock-устройство датчиков и сенсоров, позволяющий экономить ресурсы источника электроэнергии, путём включения модулей на время сбора данных. WisBlock-приложение с установленным адаптером RAK13002 может комплектоваться иными сенсорами WisSensor, расширяющими перечень обрабатываемой информации.
Технические характеристики
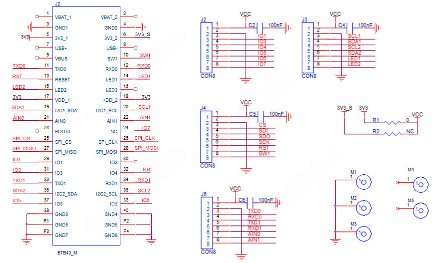
Модуль адаптера ввода-вывода RAK13002 WisBlock Interface не имеет в себе активных компонентов, не выполняет каких-либо действий с преобразованием сигналов. Плата IO адаптера RAK13002 оснащена распространнённым способом проводного подключения, характерным для множества независимых модульных электронных компонентов и конструкторов на их основе наподобие именитой Arduino, предоставляет возможность быстрого беспаечного прототипирования WisBlock-проекта. Плата содержит 4 группы штыревых разъёмов по 8 контактов в каждой, используемые проприетарной системной шиной WisBlock для соедиения узлов платформы, с типовым расстоянием между выводами 2.54мм (0.1 дюйма).
По паре контактов в любой группе подключено к плюсовой и минусовой линиям 3.3-вольтового напряжения питания, остальных 6 контактов сведены вместе в соответствии с их целевым назначением. В условной первой группе (см. рисунок, слева-направо) представлены все выводы общего назначения GPIO кроме IO2, во второй - пины SDA/SCL двух последовательные шин I2C/II2 (TWI), в третьей расположены две шины асинхронного UART с приёмником RX и передатчиком TX, включены входы аналого-цифрового преобразователя (в модуле WisCore) AIN0 и AIN1. Наконец, в четвёртой группе размещена периферийная шина SPI, а также контакты переключателя и сброса. Для упрощения визуального поиска нужного входа-выхода, все штыревые контакты обладают соответвующей маркировкой.
Маркировка контактов на лицевой стороне платы
Назначение контактов модуля адаптера ввода-вывода RAK13002 WisBlock Interface
Модуль WisInterface RAK13002 оснащён 40-контактным соединительным разъёмом WisConnector, совместимым со слотом WisIO базовой платы WisBlock Base. Интерфейс RAK13002 задействует следующие контакты:
Образец монтажа
Модуль RAK13002 WisBlock Adapter Module разработан для установки в 40-контактный слот WisBlock IO, имеющийся в распоряжении полноразмерных базовых плат наподобие RAK5005-O. Правильное расположение платы приведено на изображении ниже, подключение с разворотом в противоположном направлении к коннектору "IO Slot" не предусмотрено в системе WisBlock.
| Примечание. а) Рекомендуется винтовое крепление платы для надёжного соединения контактов WisBlock-разъёма, предотвращающее его расстыковку в условиях тряски или вибрации. б) Установку, извлечение, или замену одного модуля WisBlock на другой, следует выполнять после отключения питающего напряжения. |
На лицевой стороне RAK13002 и прочих модулей WisBlock нанесена шелкографическая метка, которая указывает на область приложения механического усилия для безопасного извлечения модуля из разъёма базовой платы. Находится метка рядом с коннектором WisConnector.
Физические размеры, мм
Электрическая принципиальная схема модуля RAK13002 WisBlock Interface
Техническая документация
- Характеристики коннекторов FBB (.PNG);
Полезные ссылки
- Краткое руководство пользователя RAK13002 IO Adapter module;
- Репозиторий исходного кода WisBlock на сайте GitHub;
- Краткое руководство пользователя системы WisBlock;
- Руководство по дизайну индивидуальных сенсорных WisIO модулей;
------------------
СЕЕД15650:760
Доставка может производиться различными по Вашему выбору способами. Это и самовывоз, и курьерские службы по г. Москве, и транспортные компании по России. Также мы можем выслать этот товар Почтой России. Если размеры, вес товара WisBlock Interface RAK13002 Модуль адаптера ввода-вывода или соображения удароустойчивости находятся в разрешённых Почтой России пределах.





