Радиодетали почтой ► Общая для неразобранного по категориям товара
WisBlock Iinterface RAK13001 Релейный модуль ввода-вывода
Код товара: CTTL15653
Есть в наличии| 940 c |
| 940 c |
|
|
|
|
Перспективная в широком спектре направлений, платформа WisBlock объединяет серию электронных решений, созданных в уникальном дизайне, и обладающих богатым инструментарием. Платформа ориентирована на разработку многоцелевых электронных IoT-приложений, совместимых с концепцией быстрой сборки готового решения из набора существующих узлов, и возможностью последующей лёгкой перекомпоновки аппаратной составляющей. Релейный модуль RAK13001 WisBlock Interface добавляет платформе цифровой интерфейс с изолированным входом-выходом, адаптирующий WisBlock-устройство к взаимодействию с полностью независимимы цепями питания или управления периферийным электрооборудованием.
Платформа WisBlock поддерживает нескольких популярных технологий беспроводной связи LoRaWAN, WiFi или Bluetooth, представляющих способ двухстороннего обмена информацией между облачными серверами и конечными устройствами сбора данных в IoT-приложениях. Высокая эффективность системы WisBlock заключается в наличии инструмента экономии ресурсов электроэнергии приложения с автономным питанием. Потребляющие ток датчики, сенсоры, или модули расширения/интерфейсов способны программно включатся на время сбора/обработки данных.
Технические характеристики
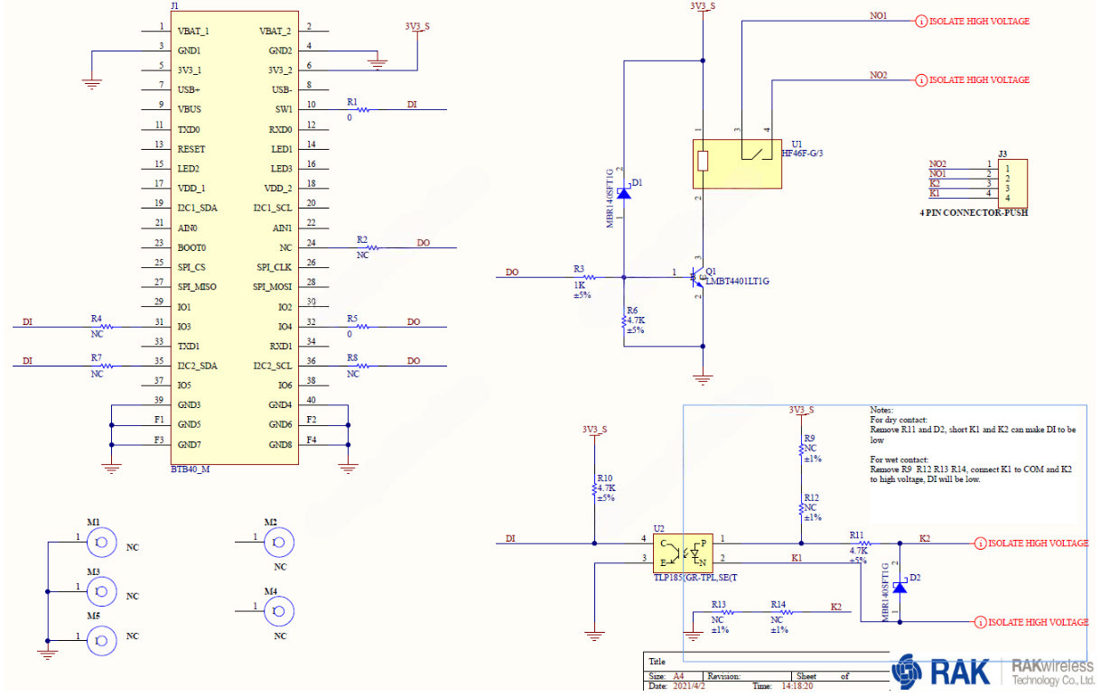
Блок-схема модуля
Изолированный вход DI
Плата релейного модуля ввода-вывода RAK13001 позволяет WisBlock-приложению безопасно контактировать с цифровыми линиями управления или интерфейсом обратной связи любых низковольтных периферийных устройств, присоединённых к плюсовому контакту K1 и минусовому контакту K2 в быстрозажимной клемме. Входные импульсы с напряжением в диапазоне 12 ~ 24В DC проходят сквозь элемент гальванической развязки (опто-пара), и с инвертированным логическим состоянием поступают на контакт DI. С большой долей вероятности, в сигнальной линии внешнего устройства возможно существование дополнительных нагрузочных контуров (например, LED-индикаторов). Проходящая через изолированный вход K1-K2 сила тока не должна превышать 50 мА.
Изолированный выход DO
Модуль RAK13001 оснащён одноканальным электромеханическим реле, предназначенным для коммутации одной внешней цепи с напряжением до 30В постоянного тока или с напряжением до 250В переменного тока. Реле управляется импульсными сигналами 3.3-вольтовой логики, передающимися от процессорного модуля WisCore через контакт DO, замыкает и размыкает между собой соединительные контакты NO1 и NO2, расположенные в быстрозажимной клемме. Максимальный продолжительный нагрузочный ток реле установлен на отметке 2А.
Назначение контактов RAK13001 релейного модуля WisInterface
Модуль WisBlock RAK13001 оснащён 40-контактным соединительным разъёмом WisConnector, совместимым со слотом WisIO базовой платы WisBlock Base. Интерфейс RAK13001 задействует следующие контакты:
* - соответствие обозначению контактов ввода-вывода общего назначения (GPIO) процессорного модуля WisCore.
Образец сборки
Модуль RAK13001 WisBlock Relay IO Module разработан для установки в 40-контактный слот WisBlock IO, имеющийся в распоряжении полноразмерных базовых плат наподобие RAK5005-O. Правильное расположение платы приведено на изображении ниже, подключение с разворотом в противоположном направлении к коннектору "IO Slot" не предусмотрено в системе WisBlock.
| Примечание. а) Рекомендуется винтовое крепление платы для надёжного соединения контактов WisBlock-разъёма, предотвращающее его расстыковку в условиях тряски или вибрации. б) Установку, извлечение, или замену одного модуля WisBlock на другой, следует выполнять после отключения питающего напряжения. |
На лицевой стороне RAK13001 и прочих модулей WisBlock нанесена шелкографическая метка, которая указывает на область приложения механического усилия для безопасного извлечения модуля из разъёма базовой платы. Находится метка рядом с коннектором WisConnector.
Физические размеры, мм
Электрическая принципиальная схема релейного модуля ввода-вывода RAK13001
Техническая документация
- Характеристики коннекторов FBB (.PNG);
Полезные ссылки
- Краткое руководство пользователя RAK13001 релейного модуля ввода-вывода;
- Пример программирования модуля WisBlock RAK13001 Relay and Opto-couple Module;
- Репозиторий исходного кода WisBlock на сайте GitHub;
- Краткое руководство пользователя системы WisBlock;
- Руководство по дизайну индивидуальных сенсорных WisIO модулей;
------------------
СЕЕД15653:940
Доставка может производиться различными по Вашему выбору способами. Это и самовывоз, и курьерские службы по г. Москве, и транспортные компании по России. Также мы можем выслать этот товар Почтой России. Если размеры, вес товара WisBlock Iinterface RAK13001 Релейный модуль ввода-вывода или соображения удароустойчивости находятся в разрешённых Почтой России пределах.





