Для Arduino: Платы, узлы, модули, шилды, наборы, конструкторы и книги ► WisLink LPWAN концентраторы и передатчики
Радиодетали почтой ► Общая для неразобранного по категориям товара
RAK2247-11-R01 USB Модуль 8-канального LoRa-концентратора EU433 MiniPCIe
Код товара: CTTL15291
Есть в наличии| 11320 c |
| 11320 c |
|
|
|
|
Модуль многоканального концентратора RAK2247для сетей LPWAN — это эволюция модуля RAK833. Он собран на поколении радиочастотных сигнальных чипов Semtech SX1301, и отличается от предшественника несколькими улучшениями. Его максимальная мощность передачи была увеличина, чтобы достичь значительного болшей дистанции, расширяя зону покрытия сетей LoRaWAN. Добавление радиатора улучшает термические характеристики, и приводит к ещё более стабильной работе в тяжелых условиях. И последнее, но не менее важное — это улучшение дизайна платы. Теперь есть второй фильтр SAW, который повышает помехоустойчивость шлюза по сравнению с предыдущим поколением.
RAK2247 предоставляет возможность быстрой и лёгкой интеграции полноценного аппаратного шлюза LPWAN с подключением по шинам SPI или USB не только в существующие модели маршрутизаторов, но и в любое другое сетевое оборудование, совместимое с технологией LoRa. Сетевой шлюз RAK2247 представляет из себя исключительное, полное и экономичное решение, предлагающее до 10 параллельных программируемых каналов демодуляции. Модуль хорошо подходит для приложений Интернета вещей (IoT), требующих плотности узлов до 500 узлов на км? в среде с умеренными помехами.
Ключевые возможности
Технические характеристики
Конструкция модуля RAK2247 LoRaWAN Concentrator
Блок схема модуля WisLink RAK2247
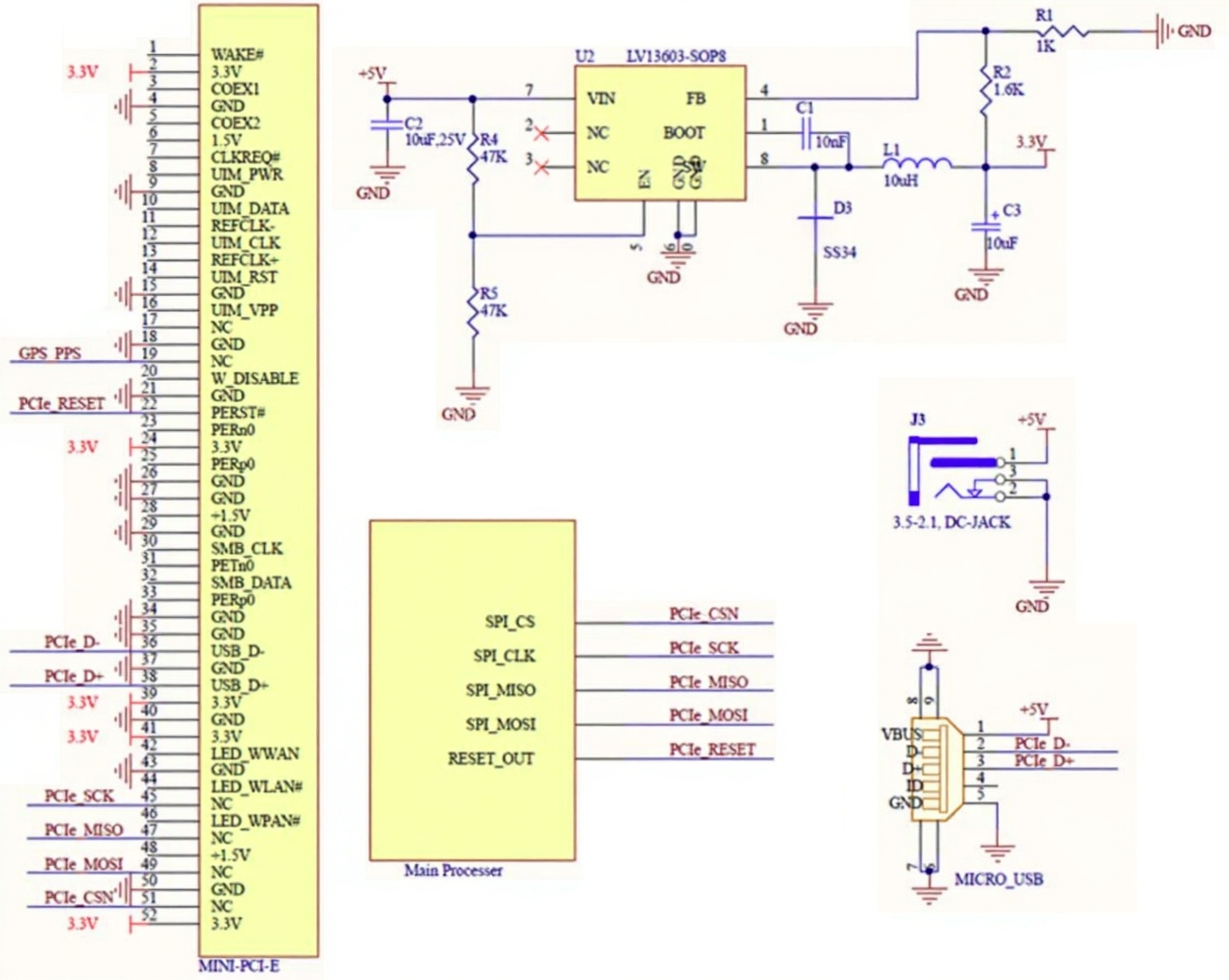
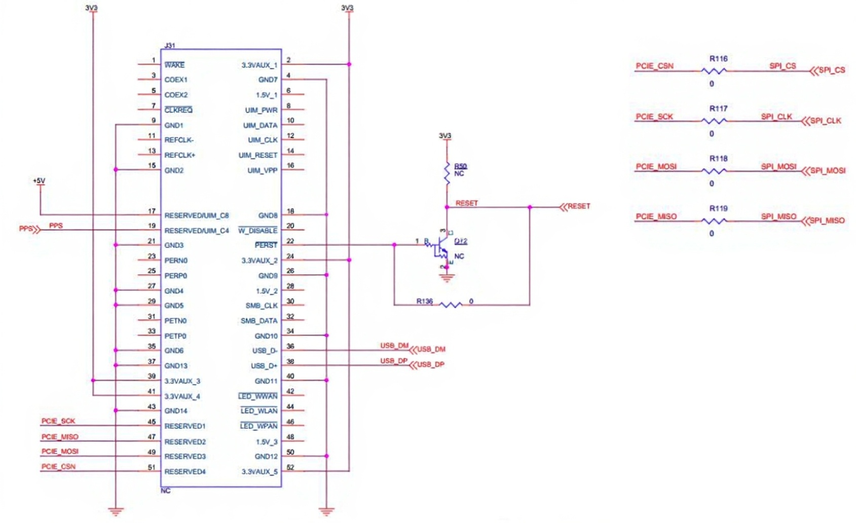
В модуль RAK2247 WisLink LPWAN-концентратора интегрированы один чип SX1301 и две микросхемы SX1255/7. В основное ядро также входит интегральная схема, отвечающая за радиочастотный сигнал. Набор логики представляет собой модем LoRa с функциями обработки. Для совместимости с картой PCI Express Mini Card реализована дополнительная схема преобразования сигнала, а для интеграции внешних антенн доступен один разъем uFL.
Источник питания
Карта RAK2247 должна получать питание через контакты 3.3Vaux от источника постоянного тока. Напряжение должно быть стабильным, поскольку потребляемый ток может значительно меняться во время работы, в зависимости от профиля энергопотребления микросхемы SX1301.
Интерфейс USB
Концентратор RAK2247-USB cодержит чип FT2232HL высокоскоростного преобразователя сигналов из SPI в USB, который включает в себя совместимый с USB 2.0 интерфейс, с максимальной скоростью передачи данных 480 Мбит/с. Интерфейс USB даёт возможность коммуникации RAK2247 с любым внешним процессором хост-приложения. Модуль самостоятельно действует как USB-устройство, и может подключаться к любому USB-хосту, оснащенному совместимыми драйверами. Подробнее о чипе FT2232HL.
Примечание. Версия модуля RAK2247-SPI не имеет такого интерфейса.
GPS_PPS
Карта RAK2247 содержит вход GPS_PPS для временн?й отметки принятых пакетов. Сигнал PPS не просто внутренне связан с чипом SX1301, но и выведен на разъём mPCIe, и может быть использован хост-стороной.
Сброс
Активно-высокоуровневый вход RESET модуля концентратора RAK2247 WisLink LPWAN предназначен для сброса радиочастотных операций, в соответствии со спецификацией SX1301.
Индикация событий
Плата концентратора LPWAN RAK2247 укомплектована тремя зелёными светодиодами, информирующими статус питания (PWR) и активность сессий приёма (Rx) или передачи (Tx).
Антенный РЧ интерфейс
В модуле предусмотрен один РЧ-разъём для LoRa, представляющие собой стандартный коннектор UFL (Hirose U.FL-R-SMT). Поддерживая эфирную передачу (Tx) и приём (Rx), он формирует антенный интерфейс. Импедансная характеристика разъёма 50 Ом.
Функциональное назначение выводов RAK2247 (распиновка)
| Номер вывода | Вывод Mini PCIe Rev. 2.0 | Вывод RAK2247 | Тип вывода, описание | Примечание |
| 1 | WAKE# | NC | Не имеет внутреннего подключения | |
| 2 | 3.3Vaux | 3V3aux | Вход источника питания RAK2247 | Подключается к постоянному напряжению +3.3В |
| 3 | COEX1 | NC | Не имеет внутреннего подключения | |
| 4 | GND | GND | Общий вывод | Подключается к заземлению |
| 5 | COEX2 | NC | Не имеет внутреннего подключения | |
| 6 | 1.5V | NC | Не имеет внутреннего подключения | |
| 7 | CLKREQ# | NC | Не имеет внутреннего подключения | |
| 8 | UIM_PWR | NC | Не имеет внутреннего подключения | |
| 9 | GND | GND | Общий вывод | Подключается к заземлению |
| 10 | USIM_DATA | NC | Не имеет внутреннего подключения | |
| 11 | REFCLK- | NC | Не имеет внутреннего подключения | |
| 12 | USIM_CLK | NC | Не имеет внутреннего подключения | |
| 13 | REFCLK+ | NC | Не имеет внутреннего подключения | |
| 14 | USIM_RESET | NC | Не имеет внутреннего подключения | |
| 15 | GND | GND | Общий вывод | Подключается к заземлению |
| 16 | USIM_SPU | NC | Не имеет внутреннего подключения | |
| 17 | UIM/C DM | NC (5В опционально для УМ) | Не имеет внутреннего подключения | |
| 18 | GND | GND | Общий вывод | Подключается к заземлению |
| 19 | GPS_PPS | 1PPS | Внутреннее соединение 1PPS для SX1301 | |
| 20 | W_DISABLE# | Не имеет внутреннего подключения | ||
| 21 | GND | GND | Общий вывод | Подключается к заземлению |
| 22 | PERST# | RESET | Цифровой вход. Сброс модуля RAK2247 | Сброс SX1301 сигналом высокого уровня продолжительность не менее 100мс |
| 23 | PERn0 | Не имеет внутреннего подключения | ||
| 24 | 3.3Vaux | 3V3aux | Вход источника питания RAK2247 | Подключается к постоянному напряжению +3.3В |
| 25 | PERp0 | Не имеет внутреннего подключения | ||
| 26 | GND | GND | Общий вывод | Подключается к заземлению |
| 27 | GND | GND | Общий вывод | Подключается к заземлению |
| 28 | 1.5V | NC | Не имеет внутреннего подключения | |
| 29 | GND | GND | Общий вывод | Подключается к заземлению |
| 30 | SMB_CLK | NC | Не имеет внутреннего подключения | |
| 31 | PETn0 | NC | Не имеет внутреннего подключения | |
| 32 | SMB_DATA | NC | Не имеет внутреннего подключения | |
| 33 | PETp0 | NC | Не имеет внутреннего подключения | |
| 34 | GND | GND | Общий вывод | Подключается к заземлению |
| 35 | GND | GND | Общий вывод | Подключается к заземлению |
| 36 | USB_D- | USB_D- | Цифровой вход/выход. Линия (-) дифференциальной пары USB | Требуемый дифференциальный импеданс 90 Ом |
| 37 | GND | GND | Общий вывод | Подключается к заземлению |
| 38 | USB_D+ | USB_D+ | Цифровой вход/выход. Линия (+) дифференциальной пары USB | Требуемый дифференциальный импеданс 90 Ом |
| 39 | 3.3Vaux | 3V3aux | Вход источника питания RAK2247 | Подключается к постоянному напряжению +3.3В |
| 40 | GND | GND | Общий вывод | Подключается к заземлению |
| 41 | 3.3Vaux | 3V3aux | Вход источника питания RAK2247 | Подключается к постоянному напряжению +3.3В |
| 42 | LED_WWAN# | NC | Не имеет внутреннего подключения | |
| 43 | GND | GND | Общий вывод | Подключается к заземлению |
| 44 | LED_WLAN# | NC | Не имеет внутреннего подключения | |
| 45 | RESERVED | PCIe_SCK | Цифровой вход/выход. Хост SPI CLK | Максимальная частота шины 10МГц |
| 46 | LED_WPAN# | NC | Не имеет внутреннего подключения | |
| 47 | RESERVED | PCIe_MISO | Цифровой вход/выход. Хост SPI MISO | |
| 48 | 1.5V | NC | Не имеет внутреннего подключения | |
| 49 | RESERVED | PCIe_MOSI | Цифровой вход/выход. Хост SPI MOSI | |
| 50 | GND | GND | Общий вывод | Подключается к заземлению |
| 51 | W_DISABLE2# | PCIe_CSN | Цифровой вход/выход. Хост SPI CS | |
| 52 | 3.3Vaux | 3V3aux | Вход источника питания RAK2247 | Подключается к постоянному напряжению +3.3В |
Физические размеры, мм
Принципиальная схема
Карта RAK2247 основана на эталонном дизайне SX1301 от компании Semtech. Vодуль концентратора LoRa оснащается интерфейсом SPI или интерфейсом USB, сигналы которого преобразуемы из SPI в USB 2.0 чипом FT2232H. В зависимости от версии интерфейса, аналогичная ответная часть шины связи должна присутствовать в разъёме PCIe, и быть подключенной к управляющему процессору.
Модуль должен питаться от источника постоянного напряжения с характеристиками не менее 3.3В / 1А.
Техническая документация
- Руководство пользователя концентратора RAK2247 MiniPCIe Lora v1.1 (англ.,PDF);
- Как использовать RAK2247 на вашем X86-Linux компютере (англ., PDF);
- Результаты радиочастоного тестирования RAK2247 LoRa GF в диапазоне ISM 868МГЦ, проводимого в лаборатории Semtech Shanghai LoRaLab (англ., PDF);
- RAK2247 USB SolidRun(IMX6) Debian быстрый старт (англ., PDF);
- RAK2247 USB SolidRun(IMX6) Yocto быстрый старт (англ., PDF);
Программное обеспечение
- RAK2247_uboot_1024M-mt7628 (архив .rar);
- RAK2247&RAK833-USB-openwrt-ramips-mt7628 (архив .rar);
- RAK833&RAK2247_SPI_MT7628_OpenWRT_V2.0_20190505-mt7628 (файл .bin);
- RAK2247 USB Прошивка V4.2.6 на Raspbian OS (архив .zip);
- RAK2247 USB основной образ на базе SolidRun IMX6 (архив .zip);
------------------
СЕЕД15291:11320
Доставка может производиться различными по Вашему выбору способами. Это и самовывоз, и курьерские службы по г. Москве, и транспортные компании по России. Также мы можем выслать этот товар Почтой России. Если размеры, вес товара RAK2247-11-R01 USB Модуль 8-канального LoRa-концентратора EU433 MiniPCIe или соображения удароустойчивости находятся в разрешённых Почтой России пределах.





