Радиодетали почтой ► Общая для неразобранного по категориям товара
WisBlock Storage RAK15001 Модуль с памятью Flash 16Мбит (2 МБайт)
Код товара: CTTL15658
Есть в наличии| 770 c |
| 770 c |
|
|
|
|
Модуль Flash-памяти WisBlock Storage RAK15001 относится к серии продуктов модульного конструирования WisBlock. Платформа ориентирована на разработку многоцелевых электронных IoT-приложений, совместимых с концепцией быстрой сборки готового решения из набора существующих узлов, с возможностью последующей лёгкой перекомпоновки аппаратной составляющей. Благодаря множеству популярных технологий беспроводной связи, поддерживаемых платформой WisBlock, любая информация в приложении может быть получена или отправлена по радиоканалам LoRa в сетях LoRaWAN, а также в облачные или иные сервисы через соединения WiFi или Bluetooth. Вдобавок, система WisBlock предоставляет способ управления питанием интегрированных в WisBlock-устройство датчиков и сенсоров, позволяющий экономить ресурсы источника электроэнергии, путём включения модулей на время сбора данных.
Модуль с энергонезависимой, электрически перезаписываемой и стираемой Flash-памятью RAK15001 пополняет многофункциональный перечень возможностей платформы WisBlock высокоскоростным хранилищем цифровой информации большого объёма 16 Мбит (2 МБайт), предназначенным для записи и хранения произвольных данных, использумых в работе приложения. Flash-память оснащена стандартным последовательным периферийным интерфейсом SPI, и отличается от EEPROM сравнительно меньшим количеством циклов перезаписи/стирания (около 100 тыс. циклов), отчего наилучшим её вариантом использования считается хранение часто считываемых, но редко записываемых данных. Например, такими данными могут быть опорные значения различных алгоритмов вычисления, сравнительные таблицы или преобразования, изображения или музыкальные файлы. Требующие систематического обновления, данные с датчиков/сенсоров, значения разнообразных счётчиков или таймеров, следует записывать и хранить в памяти EEPROM.
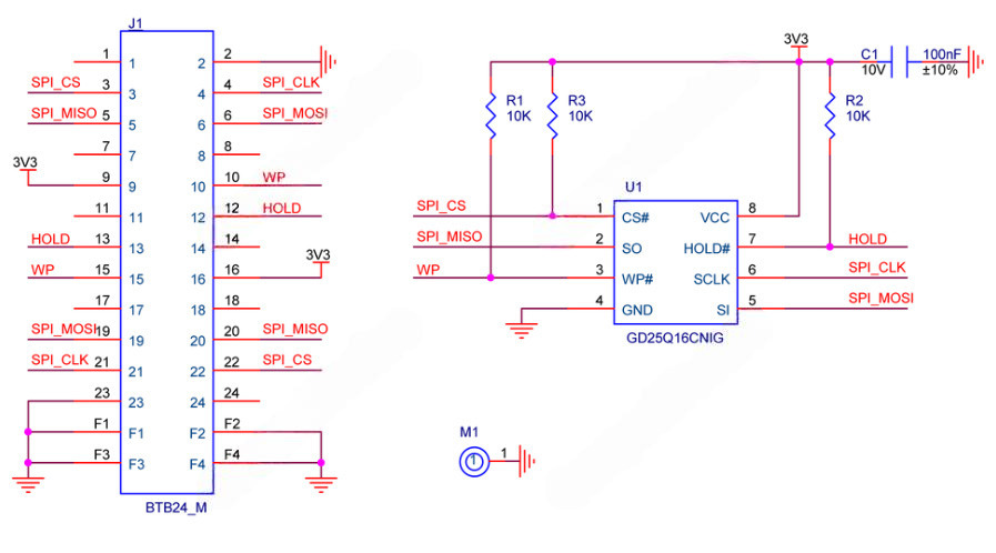
Модуль RAK15001 имеет два низкоуровневых входа, управляющие активностью микросхемы Flash-памяти. Вывод Hold останавливает последовательную связь, сохраняя выполнение текущих операций программирования или стирания памяти, включая запись регистров состояния, до полного их завершения. Контакт WP полностью блокирует любую запись. В тоже время защита от записи какой-либо части Flash-памяти доступна WisBlock-приложению на программном уровне.
Технические характеристики
Назначение контактов коннектора WisConnector модуля c памятью FLASH RAK15001 Storage
Модуль WisSensor RAK15001 оснащён 24-контактным соединительным разъёмом WisConnector, совместимым со слотом WisSensor базовой платы WisBlock Base. Интерфейс RAK15001 задействует следующие контакты:
* - нумерация соответствующего порта GPIO зависит от модели базовой платы и слота установки модуля
| RAK5005-O | Слот А | Слот В | Слот С | Слот D |
| WP | IO2 | IO1 | IO4 | IO6 |
| HOLD | IO1 | IO2 | IO3 | IO5 |
| RAK19003 | Слот А | Слот В | ||
| WP | IO6 | IO4 | ||
| HOLD | IO5 | IO3 |
Образец сборки
Модуль хранения информации RAK15001 WisBlock Storage спроектирован для работы с базовой платой WisBase, через которую он получает питающее напряжение. Дополнительно для работы с модулем Flash-памяти потребуется вычислительный блок с интегрированным программируемым контроллером WisBlock Core.
На изображении показан способ крепления RAK15001 к свободному слоту на верхней стороне RAK5005-O. Плата может быть установлена в любой из четырех имеющихся слотов (A-D). Модуль полностью поддерживает метод реверсивного (с разворотом платы) подключения, применяемого в платформе WosBlock.
На лицевой стороне RAK15001 и прочих модулей WisBlock нанесена шелкографическая метка, которая указывает на область приложения механического усилия для безопасного извлечения модуля из разъёма базовой платы. Находится метка рядом с коннектором WisConnector.
| Примечание. а) Рекомендуется винтовое крепление платы для надёжного соединения контактов WisBlock-разъёма, предотвращающее его расстыковку в условиях тряски или вибрации. б) Установку, извлечение, или замену одного модуля WisBlock на другой, следует выполнять после отключения питающего напряжения. |
Физические размеры, мм
Электрическая принципиальная схема модуля с FLASH-памятью RAK15001 WisStorage
Техническая документация
- Спецификация Flash памяти 16Mb GD25Q16CNIG GigaDevice (англ., PDF, Datasheet);
- Характеристики коннекторов FBB (.PNG);
Полезные ссылки
- Руководство пользователя модулем хранения RAK15001 WisStorage;
- Программная библиотека RAK15001 Flash Module, совместимая со средой Ардуино;
- Пример программирования модуля Flash-памяти RAK15001;
- Репозиторий исходного кода WisBlock на сайте GitHub;
- Краткое руководство пользователя системы WisBlock;
- Руководство по дизайну индивидуальных сенсорных модулей;
------------------
СЕЕД15658:770
Доставка может производиться различными по Вашему выбору способами. Это и самовывоз, и курьерские службы по г. Москве, и транспортные компании по России. Также мы можем выслать этот товар Почтой России. Если размеры, вес товара WisBlock Storage RAK15001 Модуль с памятью Flash 16Мбит (2 МБайт) или соображения удароустойчивости находятся в разрешённых Почтой России пределах.





