Инструменты и материалы ► Электронные нагрузки, USB - тестеры
Инструменты и материалы ► Указатель высокого напряжения
Инструменты и материалы ► Указатель высокого напряжения
Электронная нагрузка RUIDENG Civil Grade U=3.7-13V I=0.15-3A
Код товара: CTTL15826
Есть в наличии| 450 c |
| 450 c |
|
|
|
|
Электронная нагрузка RUIDENG Civil Grade - простое устройство для тестирования источников питания с USB разъемом. Регулировка силы тока нагрузки осуществляется при помощи подстроечного резистора. Отображение текущих значений напряжения и силы тока отсутствуют.
Технические характеристики:
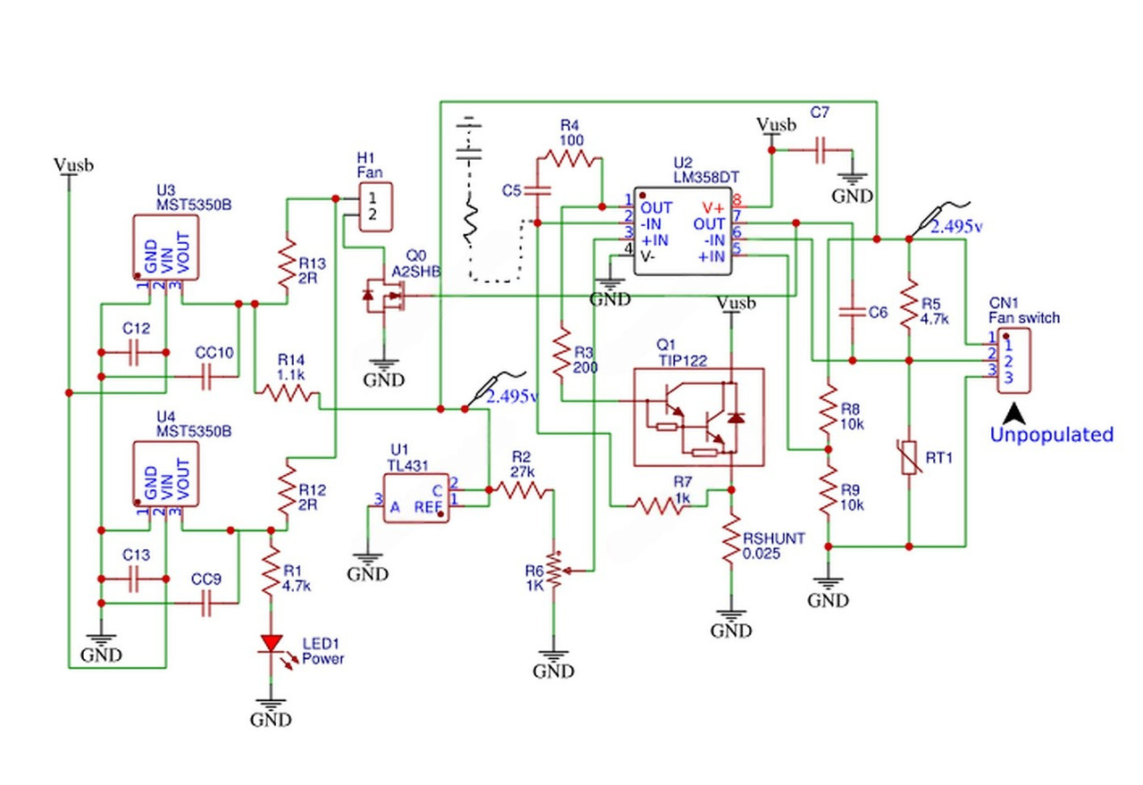
Принципиальная схема:
------------------
СЕЕД15826:450
Вы можете купить Электронная нагрузка RUIDENG Civil Grade U=3.7-13V I=0.15-3A как за наличный расчёт, так и по безналичному расчёту ( т.н. безналу, перечислению).
Для этого Вам надо либо оформить заказ на нашем сайте, указав в примечании реквизиты, либо прислать письмо
с точным указанием кода CTTL15826 на Электронная нагрузка RUIDENG Civil Grade U=3.7-13V I=0.15-3A, желаемого количества и реквизитов Вашей организации.
Счета по безналичному расчёту выписываются на основании вашего письменного запроса и от суммы 500 рублей.
Доставка может производиться различными по Вашему выбору способами. Это и самовывоз, и курьерские службы по г. Москве, и транспортные компании по России. Также мы можем выслать этот товар Почтой России. Если размеры, вес товара Электронная нагрузка RUIDENG Civil Grade U=3.7-13V I=0.15-3A или соображения удароустойчивости находятся в разрешённых Почтой России пределах.
Доставка может производиться различными по Вашему выбору способами. Это и самовывоз, и курьерские службы по г. Москве, и транспортные компании по России. Также мы можем выслать этот товар Почтой России. Если размеры, вес товара Электронная нагрузка RUIDENG Civil Grade U=3.7-13V I=0.15-3A или соображения удароустойчивости находятся в разрешённых Почтой России пределах.





