WisBlock Sensor RAK12001 Датчик отпечатков пальцев GROW R307
Код товара: CTTL15871
Есть в наличии| 4130 c |
| 4130 c |
|
|
|
|
Модуль датчика отпечатка пальца RAK12001 WisBlock Fingerprint Sensor GROW R307 относится к серии продуктов модульного конструирования цифровой программируемой платформы WisBlock, ориентированной на создание быстрособираемых систем сверхкомпактного электронного оборудования с низким энергопотреблением, обладающих возможностью последующей модернизации с применением метода произвольного реконфигурирования аппаратной или программной части. Платформа WisBlock уверенно демонстрирует себя надёжной и одновременно низкозатратной опорой для лёгкого, быстрого, и качественного решения множества задач в области развития и интеграции современных IoT-технологий. Поддерживаемая разработчиками и мировым сообществом, платформа имеет внушительный спектр функциональности, и прекрасно подходит для воспроизводства различных устройств от единичного количества до серийных масштабов. Полностью открытая для изучения, платформа WisBlock предоставляет возможности проектирования и встраивания индивидуальных модулей. Среди прочих выгодных достоинств, платформа WisBlock располагает управляемой системой питания, определяющей наиболее эффективное расходование энергоресурсов автономных приложений. Модульная система WisBlock охватывает популярные стандарты беспроводной радиопередачи на короткие и длинные расстояния, а также всецело совместима с облачными технологиями.
В основе модуля RAK12001 Fingerprint Sensor использовано готовое электронно-цифровое устройство - оптический сканер отпечатков пальцев GROW R307, адаптированный для платформы WisBlock. Встроенный фотографический сенсор, мощный процессор обработки изображений, а также память для хранения шаблонов в файлах с их цифровым представлением, все вместе позволяют сканеру отпечатков пальцев R307 функционировать как совершенно самодостаточное устройство, оснащённое стандартным интерфейсом TTL для внешнего управления посредством специальных текстовых команд. Датчик GROW R307 RAK12001 поддерживает двухкадровую (два снимка) регистрацию отпечатков пальцев, с присвоением уникальных внутренних идентификаторов, и сохранением биометрических параметров в собственной базе данных. Поверхность биометрического считывателя с яркой синей подсветкой окна датчика чувствительна к прикосновению. В момент детекции прикосновения, высокий сигнал вывода TOUCH может использоваться в роли триггера для управляющего контроллера, запускающего процедуру сканирования. Автоматическое сканирование происходит спустя некоторый промежуток времени. Время сопоставления отпечатков пальцев с образами библиотеки для их подтверждения или отклонения, занимает меньше 1 секунды. Устройство считывания GROW R307 может хранить в памяти до 1000 шаблонов.
В модуле RAK12001 GROW R307 реализована возможность редактирования зарегистрированных данных библиотеки, включая выгрузку шаблонов с образами. Предусмотрена схема аппаратного информирования событий. Разрешающая точность определения совпадений полученного отпечатка с имеющимся в базе высоконтрастными шаблонами дополнительно регулируется 5-уровневым параметром коэффициентов ложного распознавания (англ. False Acceptance Rate, FAR) и ложного отказа (англ. False Recognition Rate, FRR). Предназначенный для защиты доступа к целевому приложени, биометрический сканер R307 имеет индивидуальную защиту. Сетевой адрес датчика отпечатков пальцев может быть переназначен на произвольный (фабричный 0xFFFFFFFF), и/или добавлен вход по кодовому слову (паролю). Режим обмена информацией через шину UART-TTL учитывает настройки длины пакетов от 32 до 256 байт и скорость 9600 - 115200 бод (57600 по умолчанию).
Технические характеристики
Комплектация
Конструкция сканера отпечатков пальцев GROW R307
Структура памяти и регистры R307
Взаимодействие с приложением для ПК
Для тестирования датчиков серии R30X, производителем устройства создано два программных приложения, совместимых исключительно с ОС Windows. Они называются SFG Demo и SYNO Demo. Загрузить приложения можно в разделе "Программное обеспечение".
Каждый сканер GROW R307 комплектуется 6-пиновым шнуром для соединения с Windows-ПК через порт USB с использованием внешнего преобразователя интерфейсов USB-UART TTL. Виртуальный номер COM-порта для преобразователя, назначенный операционной системой, должен входить в диапазон последовательных портов COM1 - COM16 (может потребоваться установка драйвера для преобразователя). Порты с иной нумерацией в ПО сканера не отображаются. Оба варианта программы предоставляют прямое управление считывателем отпечатков GROW R30X c доступом к его памяти.
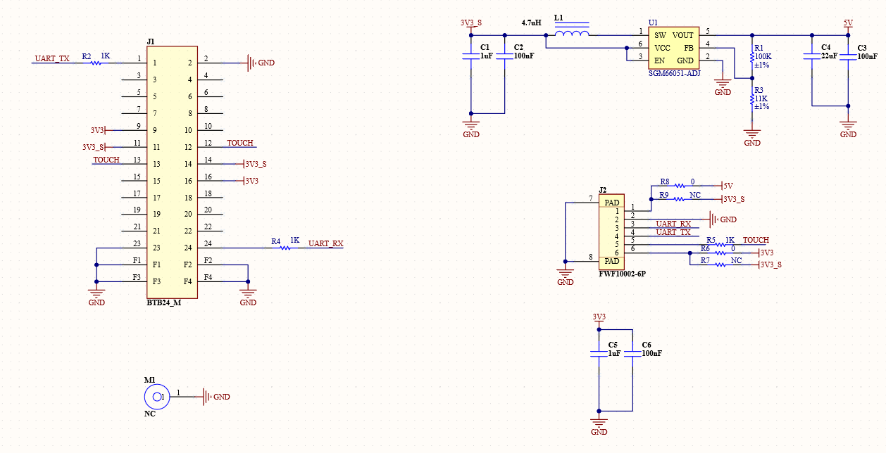
Функциональное определение выводов 24-контактного разъёма датчика отпечатка пальцев RAK12001
В многоканальном 24-контактном разъёме на плате датчика угловой скорости WisBlock RAK12001 задействованы выводы питания 3V3 и GND. Также присутствуют линии последовательного интерфейса UART (RX - входящие данные, TX - исходящие данные), и вывод TOUCH генерации логического сигнала уведомления для процессорного модуля WisBlock Core. Остальные выводы не имеют внутренних соединений.
Образец монтажа
Модуль RAK12001 WisBlock Fingerprint Sensor разработан для установки в 24-контактный слот WisBlock Sensor, снабжающий питающим напряжением оптический цифровой сканер. В разном количестве от 2 до 6 штук, разъёмом Sensor Slot укомплектованы все базовые платы WisBlock Base. Слот Sensor Slot поддерживает прямой и реверсивный способы присоединения. Дополнительно для работы с датчиком потребуется процессорный блок WisBlock Core с интегрированным программируемым контроллером.
На изображении показан способ крепления RAK12001 к свободному слоту А на верхней стороне RAK5005-O. Датчик поддерживает обмен данными через цифровую асинхронную последовательную шину UART, и может быть установлен на базовую плату:
| Примечание. Установку, извлечение, или замену одного модуля WisBlock на другой, следует выполнять после отключения питающего напряжения. Рекомендуется фиксировать плату винтами в окружении с вибрацией. |
На лицевой стороне RAK12001 и прочих модулей WisBlock присутствует шелкографическая метка, указывающая на область приложения механического усилия для безопасного извлечения модуля из разъёма на базовой плате. Эта метка находится рядом с коннектором.
Электрическая принципиальная схема модуля RAK12001
Принципиальная схема GROW R307 содержится в файле инструкции пользователя датчиком отпечатков пальцев. Открытыми источниками утверждается, что образец официальной электрической схемы сканера отпечатков пальцев R307, представленный производителем GROW в документации, имеет отличия от действительной.
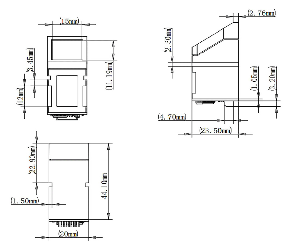
Физические размеры, мм
Плата адаптера WisSensor RAK12001
Сканер-детектор отпечатков пальцев GROW R307
Программное обеспечение
- Примеры программирования модуля WiSensor RAK12001;
- Библиотека для датчика отпечатков пальцев RAK12001 Fingerprint Sensor WisBlock Grow R307, совместимая с Arduino IDE;
- Программное приложение SFG Demo и SYNO Demo для сканеров серии R30X (zip-архив);
Техническая документация
- Инструкция пользователя датчиком отпечатков пальцев GROW R307 (англ., PDF, User Manual, Datasheet);
- Краткое руководство пользователя биометрического сканера отпечатков пальцев RAK12001 WisBlock Fingerprint Sensor;
- Характеристики коннекторов FBB (.PNG);
Полезные ссылки
- Репозиторий исходного кода WisBlock на сайте GitHub;
- Краткое руководство пользователя системы WisBlock;
- Руководство по дизайну индивидуальных сенсорных модулей;
------------------
СЕЕД15871:4130
Доставка может производиться различными по Вашему выбору способами. Это и самовывоз, и курьерские службы по г. Москве, и транспортные компании по России. Также мы можем выслать этот товар Почтой России. Если размеры, вес товара WisBlock Sensor RAK12001 Датчик отпечатков пальцев GROW R307 или соображения удароустойчивости находятся в разрешённых Почтой России пределах.





