WisBlock Interface RAK13007 Релейный одноканальный модуль
Код товара: CTTL15879
Есть в наличии| 1220 c |
| 1220 c |
|
|
|
|
Релейный модуль RAK13007 WisBlock Interface Relay Module принадлежит к серии продуктов модульного конструирования цифровой программируемой платформы WisBlock, ориентированной на создание быстрособираемых систем сверхкомпактного электронного оборудования с низким энергопотреблением, обладающих возможностью последующей модернизации с применением метода произвольного реконфигурирования аппаратной или программной части. Платформа WisBlock уверенно демонстрирует себя надёжной и одновременно низкозатратной опорой для лёгкого, быстрого, и качественного решения множества задач в области развития и интеграции современных IoT-технологий.
Поддерживаемая разработчиками и мировым сообществом, платформа имеет внушительный спектр функциональности, и прекрасно подходит для воспроизводства различных устройств от единичного количества до серийных масштабов. Модульная система WisBlock охватывает популярные стандарты беспроводной радиопередачи на короткие и длинные расстояния, а также всецело совместима с облачными технологиями. Полностью открытая для изучения, платформа WisBlock предоставляет возможности проектирования и встраивания индивидуальных модулей. Среди прочих выгодных достоинств, платформа WisBlock располагает управляемой системой питания, определяющей наиболее эффективное расходование энергоресурсов автономных приложений. Модульная система WisBlock охватывает популярные стандарты беспроводной радиопередачи на короткие и длинные расстояния, а также всецело совместима с облачными технологиями.
Технические характеристики
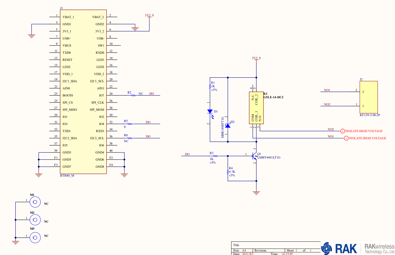
Интерфейсный модуль WisBlock RAK13007 Relay Module представляет узел электромагнитного переключателя с цифровым управляющим входом, полностью изолированным от нагрузочной клеммы коммутируемой цепи. Одноканальный релейный модуль позволяет WisBlock-приложению безопасно осуществлять операции соединения/разъединения для одной силовой цепи с высоким напряжением до 250В AC / 30В DC или большим током до 10А. Релейный блок RAK13007 WisBlock Interface способен управлять резистивными и индуктивными (до 1/2 от максимальной мощности реле) нагрузками. В конструкции платы использован модуль двухполярного электромеханическое реле OMRON G5LE-14 3VDC с выведением лишь одного соединительного контакта, открытого в исходном состоянии (NO, Normal Open). Нормально открытый контакт реле объединяет клемму NO+COM с контактами разомкнутыми в неактивном состоянии, и замкнутыми на время активации переключения. Продолжительность нахождения реле в активном состоянии регулируется длительностью высокоровневего сигнала от вычислительного блока WisBlock Core, приходящего на вход управления модулем RAK13007.
Электромагнитные реле по сей день являются ультимативным решением для интеграции низковольтных систем управления в сетях с силовыми линиями высокого напряжения или тока. Наиболее часто эксплуатируются в умных электросистемах домашней автоматизации, в конвейерных системах промышленных производственных линий, в IoT-решениях для сельского хозяйства, и многих других направлениях.
Внимание! Не прикасайтесь к любым частям реле, когда оно включено под нагрузкой. Контакт с высоким напряжением может вызвать электрический шок. Обратитесь за помощью к квалифицированному специалисту по электротехнике.
Функциональное определение выводов 40-контактного разъёма модуля RAK13007
Образец монтажа
Модуль RAK13007 WisBlock Interface Relay Module разработан для установки в 40-контактный слот WisBlock IO, имеющийся в распоряжении полноразмерных базовых плат наподобие RAK5005-O. Правильное расположение платы приведено на изображении ниже, подключение с разворотом в противоположном направлении к коннектору "IO Slot" не предусмотрено в системе WisBlock.
| Примечание. а) Рекомендуется винтовое крепление платы для надёжного соединения контактов WisBlock-разъёма, предотвращающее его расстыковку в условиях тряски или вибрации. б) Установку, извлечение, или замену одного модуля WisBlock на другой, следует выполнять с отключением питающего напряжения. |
На лицевой стороне RAK13007 и прочих модулей WisBlock присутствует шелкографическая метка, указывающая на область приложения механического усилия для безопасного извлечения модуля из разъёма. Находится метка рядом с коннектором WisConnector.
Электрическая принципиальная схема релейного модуля RAK13007 WisBlock Interface
Физические размеры, мм
Программное обеспечение
- Примеры программирования релейного модуля RAK13007 WisBlock Interface;
Техническая документация
- Спецификация реле электромагнитное OMRON G5LE-14 (англ., PDF, Datasheet);
- Краткое руководство пользователя модуля RAK13007 Relay Module WisInterface;
Полезные ссылки
- Репозиторий исходного кода WisBlock на сайте GitHub;
- Краткое руководство пользователя системы WisBlock;
- Руководство по дизайну индивидуальных сенсорных WisIO модулей;
------------------
СЕЕД15879:1220
Доставка может производиться различными по Вашему выбору способами. Это и самовывоз, и курьерские службы по г. Москве, и транспортные компании по России. Также мы можем выслать этот товар Почтой России. Если размеры, вес товара WisBlock Interface RAK13007 Релейный одноканальный модуль или соображения удароустойчивости находятся в разрешённых Почтой России пределах.





