WisBlock Interface RAK16001 8-канальный 8-битный АЦП ADS7830
Код товара: CTTL15881
Есть в наличии| 1370 c |
| 1370 c |
|
|
|
|
Модуль аналого-цифрового преобразователя RAK16001 WisBlock Interface ADC ADS7830 Module входит в серию продуктов модульного конструирования цифровой программируемой платформы WisBlock, ориентированной на создание быстрособираемых систем сверхкомпактного электронного оборудования с низким энергопотреблением, обладающих возможностью последующей модернизации с применением метода произвольного реконфигурирования аппаратной или программной части. Платформа WisBlock уверенно демонстрирует себя надёжной и одновременно низкозатратной опорой для лёгкого, быстрого, и качественного решения множества задач в области развития и интеграции современных IoT-технологий.
Поддерживаемая разработчиками и мировым сообществом, платформа имеет внушительный спектр функциональности, и прекрасно подходит для воспроизводства различных устройств от единичного количества до серийных масштабов. Модульная система WisBlock охватывает популярные стандарты беспроводной радиопередачи на короткие и длинные расстояния, а также всецело совместима с облачными технологиями. Полностью открытая для изучения, платформа WisBlock предоставляет возможности проектирования и встраивания индивидуальных модулей. Среди прочих выгодных достоинств, платформа WisBlock располагает управляемой системой питания, определяющей наиболее эффективное расходование энергоресурсов автономных приложений. Модульная система WisBlock охватывает популярные стандарты беспроводной радиопередачи на короткие и длинные расстояния, а также всецело совместима с облачными технологиями.
Технические характеристики
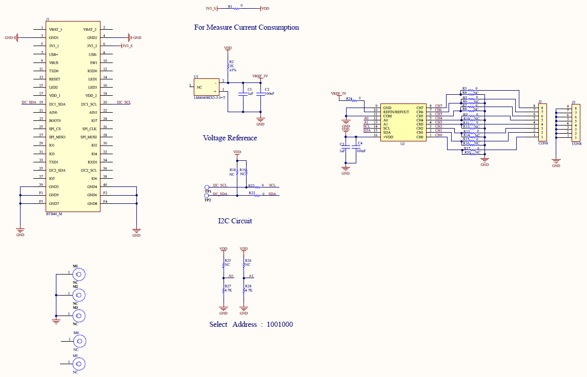
Модуль RAK16001 воспроизведён на чипе мультиканального 8-битного аналого-цифрового преобразователя (АЦП) ADS7830 от Texas Instruments. Встроенный в чип мультиплексор располагает 8-ю входами (каналами) для измерения униполярного или биполярного аналогового напряжения. Каналы модуля с АЦП могут быть использованы раздельно друг от друга, либо объединены в 4 дифференциальных канала. Выбор соответствующего рабочего режима применяется сразу ко всем имеющимся входам мультиплексора. Совмещение аналоговых входов в дифференциальные каналы осуществляется последовательно, от первого и до последнего. "Условно первый" канал будет включать 1 и 2 аналоговые входы, "условной второй" сформируется из 3 и 4 входов аналогового напряжения, и так далее: 5+6 и 7+8. Иной порядок объединения входов в дифференциальные каналы не предусматривается.
Ключевым аргументом в процессе преобразования является значение опорного напряжения, не превышающее величину фактического напряжения питания платы RAK16001. Этим значением устанавливается верхняя планка измеряемого диапазона аналогового напряжения. Запитываемая от управляемого через модуль WisCore 3-вольтового напряжения, микросхема АЦП ADS7830 RAK16001 выполняет измерение входного напряжения в любом диапазоне от 0 до 3.3В, и преобразует полученный результат в пропорциональное 8-битное цифровое значение от 0 до 255, доступное для считывания вычислительному блоку WisBlock Core c программируемым контроллером через аппаратную шину последовательной связи I2C/IIC. В состоянии дифференциальных каналов чипом АЦП вычисляется величина напряжения, составляющая разницу между потенциалами двух входных линий. Каждая линия в дифференциальном канале может программно получать статус плюсовой +IN или минусовой -IN.
В чип ADS7830 интегрирован источник чистого опорного напряжения 2.5В, который обладает наименьшим уровнем электрических шумов относительно помех в сигнале внешнего источника. Он позволяет получать на выходе преобразователя гораздо более точные цифровые значения результатов сравнения с аналоговым напряжением во входных каналах. RAK16001 WisnBlock ADC Interface поддерживает 4 режима сверхмалого энергопотребления, с возможностью управления настройками функционирования внутреннего источника опорного напряжения 2.5В и АЦ-преобразователя.
Функциональное определение выводов 40-контактного разъёма модуля АЦП ADS7830 RAK16001 WisInterface
Адрес обращения к преобразователю по синхронной цифровой шине I2C: 0х48hex, 1001000bin
Образец монтажа
Модуль RAK16001 спроектирован для установки в слот любой базовой платы WisBlock Base, кроме миниатюрной RAK19003 Mini без порта WisIO. Дополнительно для работы с модулем аналого-цифрового преобразователя ADS7830 потребуется процессорный блок WisBlock Core с интегрированным программируемым контроллером. На лицевой стороне RAK16001 и прочих съёмных модулей WisBlock присутствует шелкографическая метка, указывающая на область приложения механического усилия для безопасного извлечения модуля из разъёма. Эта метка находится рядом с коннектором.
На изображении показан способ крепления RAK16001 к верхней стороне RAK5005-O.
| Примечание. а) Рекомендуется винтовое крепление платы для надёжного соединения контактов WisBlock-разъёма, предотвращающее его расстыковку в условиях тряски или вибрации. б) Установку, извлечение, или замену одного модуля WisBlock на другой, следует выполнять после отключения питающего напряжения. |
Электрическая принципиальная схема RAK16001 ADC Interface WisBlock
Физические размеры, мм
Программное обеспечение
- Примеры программирования модуля АЦП ADS7830 RAK16001 WisBlock Interface;
- Библиотека RAK16001_ADS7830 для работы с модулем, совместимая с Arduino IDE;
Техническая документация
- Краткое руководство пользователя аналого-цифрового преобразователя ADS7830 RAK16001;
- Спецификация чипа 8-канального 8-битного АЦП ADS7830 Texas Instruments (англ., PDF, Datasheet);
- Характеристики коннекторов FBB (.PNG);
Полезные ссылки
- Репозиторий исходного кода WisBlock на сайте GitHub;
- Краткое руководство пользователя системы WisBlock;
- Руководство по дизайну индивидуальных интерфейсных модулей
;
------------------
СЕЕД15881:1370
Доставка может производиться различными по Вашему выбору способами. Это и самовывоз, и курьерские службы по г. Москве, и транспортные компании по России. Также мы можем выслать этот товар Почтой России. Если размеры, вес товара WisBlock Interface RAK16001 8-канальный 8-битный АЦП ADS7830 или соображения удароустойчивости находятся в разрешённых Почтой России пределах.





