Датчик тепловизора AMG8833 8x8 ИК-матрица Grid-EYE
Код товара: CTTL16148
Есть в наличии| 2570 c |
| 2570 c |
|
|
|
|
Датчик тепловизора AMG8833 позволяет получить изображение c разрешением 8*8 пикселей в инфракрасном диапазоне теплового спектра (от 0,74 мкм до 1000 мкм), а также определить температуру в каждой точке изображения в диапазоне от 0° до 80°C. Датчик содержит матрицу из 64 (8*8) пикселей, чувствительную к инфракрасному спектру, а также фокусирующую линзу с углом зрения 60° по вертикали и горизонтали. Таким образом датчик AMG8833 не требует дополнительных оптических элементов и полностью готов к работе.
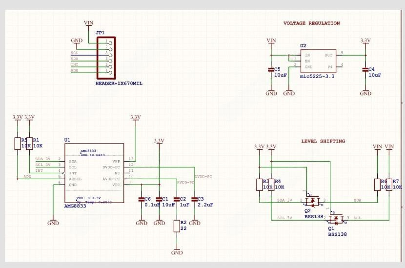
Напряжение питания датчика и логический уровень управляющих сигналов составляет 3,3 вольт. Для работы с напряжением питания 5 вольт на печатной плате предусмотрен линейный LDO преобразователь напряжения. Также на печатной плате размещен преобразователь логического уровня на полевых транзисторах, таким образом возможна работа как с 5, так и с 3,3 вольтовой логикой.
Обмен данными осуществляется по протоколу I2C. Несмотря на малое быстродействие протокола I2C его достаточно для получения данных, так-как скорость обновления изображения не велика, и составляет 1 или 10 кадров в секунду (настраивает программно).
Ввиду малого разрешения изображения и низкой частоты обновления кадров с выводом изображения способны справиться даже платы Arduino. Тем не менее рекомендуется использовать платы на базе STM и ESP. Для работы с датчиком AMG8833 предусмотрены библиотеки для ArduinoIDE.
Качество оригинального "снимка" с датчика AMG8833 может быть значительно улучшено путём увеличения разрешения с применением методов математической интерполяции, реализованных в библиотеке Adafruit AMG88xx Library
Технические характеристки:
Принципиальная схема:
------------------
СЕЕД16148:2570
Доставка может производиться различными по Вашему выбору способами. Это и самовывоз, и курьерские службы по г. Москве, и транспортные компании по России. Также мы можем выслать этот товар Почтой России. Если размеры, вес товара Датчик тепловизора AMG8833 8x8 ИК-матрица Grid-EYE или соображения удароустойчивости находятся в разрешённых Почтой России пределах.





