Музыкальная Мини Катушка Тесла Качер Бровина. Набор для пайки сделай сам DIY
Код товара: CTTL15788
Есть в наличии| 910 c |
| 910 c |
|
|
|
|
Конструктор для самостоятельной пайки и сборки "Музыкальная Мини Катушка" — действующая полупроводниковая модель миниатюрной электрической музыкальной катушки, по замыслу объединяющая труды известных учёных-инженеров Николы Теслы (1896г) и Владимира Бровина (1987г). Представляет переработанный и улучшенный вариант транзисторного генератора высоковольтных высокочастотных магнитных колебаний с управляемой модуляцией формирования импульсов от внешнего источника MIDI-аудио (SSTC). Модель демонстрирует эффект достижения резонанса стоячих электромагнитных волн в высокочастотном электрическом поле, с образованием бесшумной дуги высоковольтного разряда-плазмы на выходе индуктивной катушки. Набор для сборки трансформатора Тесла / качера Бровина показывает способ бесконтактной передачи электричества без проводов, активно использующийся в разработках передовых радиоэлектронных устройств. Прибор способен на небольшом расстоянии от себя зажигать свечением неоновые и люминесцентные газоразрядные лампы малых размеров или даже лампы накаливания, а температуры его высокочастотной дуги вполне хватает для разжигания обычного листа бумаги.
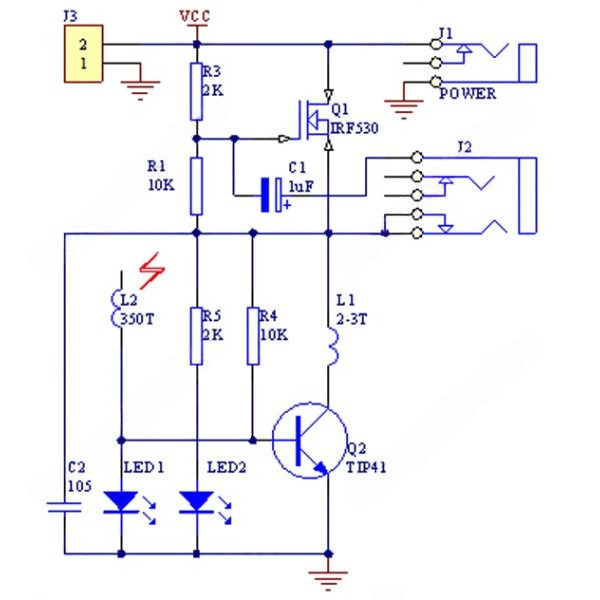
Модель ВЧ-генератора позиционируется как резонансный генератор с автоматической подстройкой частоты (АПЧ). Резонанс поддерживается обменом реактивной энергией между емкостными и индуктивными элементами (конденсаторами и катушками обеих индуктивностей) через электрическое поле. Представленная версия генератора отличается от оригинальной схемы катушки Тесла отсутствием контуров двойного резонанса и наличием полупроводникового прерывателя-разрядника в цепи первичной обмотки индуктора, аналогично качеру Бровина. Частотно-задающий генератор в паре с силовым MOSFET-ключом (вариант SSTC) может воздействовать на внешний вид и звучание разряда. Предусмотренный на плате вход для аудиомодуляции предусматривает подключение к источнику музыкальной частоты (смартфоны, MP3-проигрыватели, ПК, и др), сигнал с которого заставляет вырабатывать слабый звук из самого разряда. Светодиодные индикаторы на плате указывают уровень заряда в катушке ВЧ-генератора (LED1) и состояние напряжения питания (LED2). Конструктор работает от напряжения 9-30В постоянного тока и потребляет около 2А. Чем выше знаменатель напряжения, тем длиннее дуга выходного разряда катушки и громче звучание музыкального сигнала (выше 15В потребуется дополнительное охлаждение элементов устройства генератора).
Конструктор начального уровня сложности ориентирован на возраст от 10 лет, и непременно приглянется всем радиолюбителям. В результате правильной сборки, электронная модель начинает работать с первого включения. Процесс монтажа деталей не отнимает много времени благодаря наличию бумажной инструкции и подробной шелкографической разметке радиоэлементов на печатной плате.
Технические характеристики
Производимые ВЧ-генератором физические и визуальные эффекты
Внимание! Сборочная модель генератора Теслы / качера Бровина производит открытое пламя с высокой температурой, и требует соблюдение условий пожаробезопасности в процессе эксплуатации.
Основные меры предосторожности и техники безопасности
- Малая выходная мощность устройства безопасна для жизни. Вместе с тем, прямое прикосновение к высоковольтным разрядам и другим частям работающей конструкции может причинить боль и вызвать ожоги на коже.;
- Электронные устройства (мобильные гаджеты) могут получить повреждения в случае близкого расположения или непосредственного контакта с ВЧ-генератором.;
- Нежелательно присутствие домашних животных рядом с работающим устройством.;
- Эксплуатация прибора детьми до 16 лет должна проходить под наблюдением взрослых.;
Электрическая принципиальная схема высоковольтного ВЧ-генератора
Комплектация конструктора
Примечание: состав набора может быть изменён производителем без дополнительного уведомления.
| Наименование | Маркировка, номинал |
Количество |
| Печатная плата | - | 1 шт |
| Биполярный транзистор | TIP41C | 1 шт |
| Полевой транзистор | IRF530 | 1 шт |
| Резистор металло-плёночный | 2 кОм | 2 шт |
| Резистор металло-плёночный | 10 кОм | 12 шт |
| Полиэфирный конденсатор 105 Е24 | 1 мкФ | 1 шт |
| Электролитический конденсатор | 1 мкФ 50В | 1 шт |
| Светодиод 3мм | F3 | 1 шт |
| Первичная катушка | 2-3Т | 1 шт |
| Вторичная катушка | 350Т | 1 шт |
| Разъём Аудио 3,5мм | AUX 3.5 jack | 1 шт |
| Разъём питания | DC5521 | 1 шт |
| Алюминиевый радиатор | 25 х 23 мм | 2 шт |
| Стойка шестигранная | М3*10 | 4 шт |
| Винт | М3*6 | 6 шт |
| Инструкция | - | 1 шт |
| Неоновая лампа (для экспериментов) | - | 1 шт |
Техническая документация
------------------
СЕЕД15788:910
Доставка может производиться различными по Вашему выбору способами. Это и самовывоз, и курьерские службы по г. Москве, и транспортные компании по России. Также мы можем выслать этот товар Почтой России. Если размеры, вес товара Музыкальная Мини Катушка Тесла Качер Бровина. Набор для пайки сделай сам DIY или соображения удароустойчивости находятся в разрешённых Почтой России пределах.





