Преобразователь постоянного напряжения DC-DC на SDB628 повышающий с входом Type-C
Код товара: CTTL16505
Есть в наличии| 250 c |
| 250 c |
|
|
|
|
Технические характеристики
Модуль преобразователя постоянного напряжения HW-183B построен на микросхеме импульсного регулятора SDB628 (аналоге MT3608). Основной областью применения преобразователя является питание различных микроэлектронных устройств и перезарядка различных батарей невысокими токами. Преобразователь позволяет повысить входное напряжение в диапазоне 2.0 ~ 24.0 вольт до 28.0 вольт на выходе. Продолжительная работа преобразователя рекомендуется под нагрузками с током до 1А или температуреном нагреве не более +80°C. В иных случаях, для микросхемы SDB628 должно быть организовано дополнительное охлаждение.
Регулятор SDB628 обладает способностью выравнивать и стабилизировать выходное напряжение при любых возможных колебаниях уровней входного напряжения, не выходящих за рамки допустимых значений. Эта базовая функция подавляющего большинства повышающих преобразователей крайне эффективна в схемах питания с автономным источником энергии, где понижение или повышения входного напряжения прямо зависит от повторяющихся циклов разряда/заряда батареи.
Бескорпусное исполнение, миниатюрные размеры печатной платы и односторонний монтаж её компонентов, делают модуль регулятора SDB628 DC-DC наиболее удобным решением для создания компактных устройств. Преобразователь HW-183B почти не занимает места в малогабаритном корпусе, его будет легко разместить даже в труднодоступных местах приборов и устройств. Плата с SDB628 подходит для интеграции в приложения, разрабатываемых с использованием различных программируемых контроллеров, таких как: Arduino, STM, Teensy, PyCom, Wemos, Raspberry Pi, и других. Регулятор SDB628 может функционировать в роли простого драйвера для потребительской светодиодной продукции.
Коэффициент преобразования напряжения
Немаловажным аспектом, на который обращают внимание при выборе регулятора напряжения, является коэффициент преобразования напряжения, или коэффициент полезного действия (КПД), рассчитываемый в процентах. КПД DC-DC преобразователя есть соотношение мощности на выходе к мощности на входе регулятора. КПД любого преобразователя (повышающего, понижающего, или универсального) наиболее важен в системах с автономным питанием, в которых источником основного напряжения служат батареи различных конфигураций.
Максимальная эффективность повышающего регулятора достигается предельно близкими значениями напряжения на входе и выходе, с наименьшим потреблением тока нагрузки. Для преобразователя SDB628, генерирующего ШИМ-сигналы управления со скважностью до 90%, коэффициент полезного действия при условии Vin = 5В, Vout = 12В, Iout = 200мА составляет 93% (согласно данным, приведённым в спецификации). Потеря выходной мощности не превышает 7% от мощности, потребляемой со стороны источника питания. Более подробная информация о КПД регулятора с графиками типовых характеристик производительности опубликована в спецификации к чипу SDB628 в разделе "Техническая документация".
Подключение и настройка регулятора
Регулятор SDB628 оснащён разъёмом USB Type-C и площадками под пайку VIN+/VIN-для подключения платы HW-183B к внешнему источнику напряжения. Протоколы быстрой зарядки QCxx /PDxx через входной порт Type-C не поддерживаются. Передача энергии в нагрузочную цепь осуществляется через аналогичные площадки под пайку OUT+/OUT-. Соблюдение полярности подключения является обязательным - защиты от переполюсовки не предусмотрено.
Регулировка уровня выходящего напряжения выполняется вращением механизма многооборотного потенциометра и одновременным замером напряжения на контактных площадках OUT+/-. Вращением по часовой стрелке с увеличением напряжения и в обратную сторону с уменьшением, устанавливается выходной лимит преобразователя SDB628. Полный ход потенциометра занимает до 25-28 оборотов в ту или иную сторону.
Ключевые принципы работы повышающего преобразователя:
- Напряжение на выходе всегда больше входного. Например, если Vin=10В, то Vout без нагрузки будет ≥ 9.5 В.;
- Напряжение на выходе меньше или равно максимальной технической характеристике. Для SDB628 верхний лимит напряжения обозначен напряжением 28В. Если 2В<=Vin<=24В, то Vout<=28В ±0.5 вольт.;
- Выравнивание и стабилизация выходного напряжения только при условии существования отличия потенциалов между входным и выходным напряжением (входное должно быть с меньшим потенциалом). Если входное напряжение превышает установленное потенциометром значение на выходе, функция повышения напряжения в преобразователе SDB628 отключается. Например, установлен лимит выходного напряжения, равный 15 вольт. Тогда Vout=Vin (Vin<=24В), если Vin>15В.;
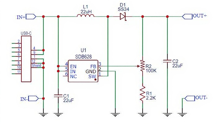
Принципиальная схема модуля повышающего преобразователя на ИС SDB628
Техническая документация
------------------
СЕЕД16505:250
Доставка может производиться различными по Вашему выбору способами. Это и самовывоз, и курьерские службы по г. Москве, и транспортные компании по России. Также мы можем выслать этот товар Почтой России. Если размеры, вес товара Преобразователь постоянного напряжения DC-DC на SDB628 повышающий с входом Type-C или соображения удароустойчивости находятся в разрешённых Почтой России пределах.





