Звуковой I2S 3Вт усилитель D-класса на MAX98357 для ESP32 Raspberry Pi
Код товара: CTTL15919
Есть в наличии| 590 c |
| 590 c |
|
|
|
|
Плата цифрового аудиоусилителя I2S подходит для Raspberry Pi, ESP32. Принимает цифровой звук через интерфейс I2S, преобразует его в аналоговый выходной сигнал и усиливает его для прямого подключения динамика. Он объединяет цифро-аналоговый преобразователь I2S с усилителем звука на одной плате.
Технические характеристики:
В модуле применены звуковой ЦАП MAX98357 I2S со встроенным 3Вт усилителем D-класса. ЦАП подключается к микроконтроллеру при помощи цифрового интерфейса I2S. I2S цифровой интерфейс, используемый в профессиональной звуковой технике и поддерживается большим количеством специализированных микросхем. Для подключения используется 4 сигнальных провода (data in, data out, bit clock и выбор канала left-right). Обычно, аудиоустройства самостоятельно преобразуют входящие данные и конвертируют их в аналоговых сигнал, который можно непосредственно подавать на наушники или линейный вход усилителя.
Примененный усилитель обладает высокой выходной мощностью как для такого маленького размера. Он развивает выходную мощность до 3,2Вт на 4Ом нагрузке при питании от источника 5В. Усилитель построен по схеме усилителей D-класса и оснащен защитой от перегрева и перегрузки.
I2S позволяет подключать его к 3.3В или 5В логическим схемам.
Вход Gain позволяет выбирать необходимый коэффициент усиления.
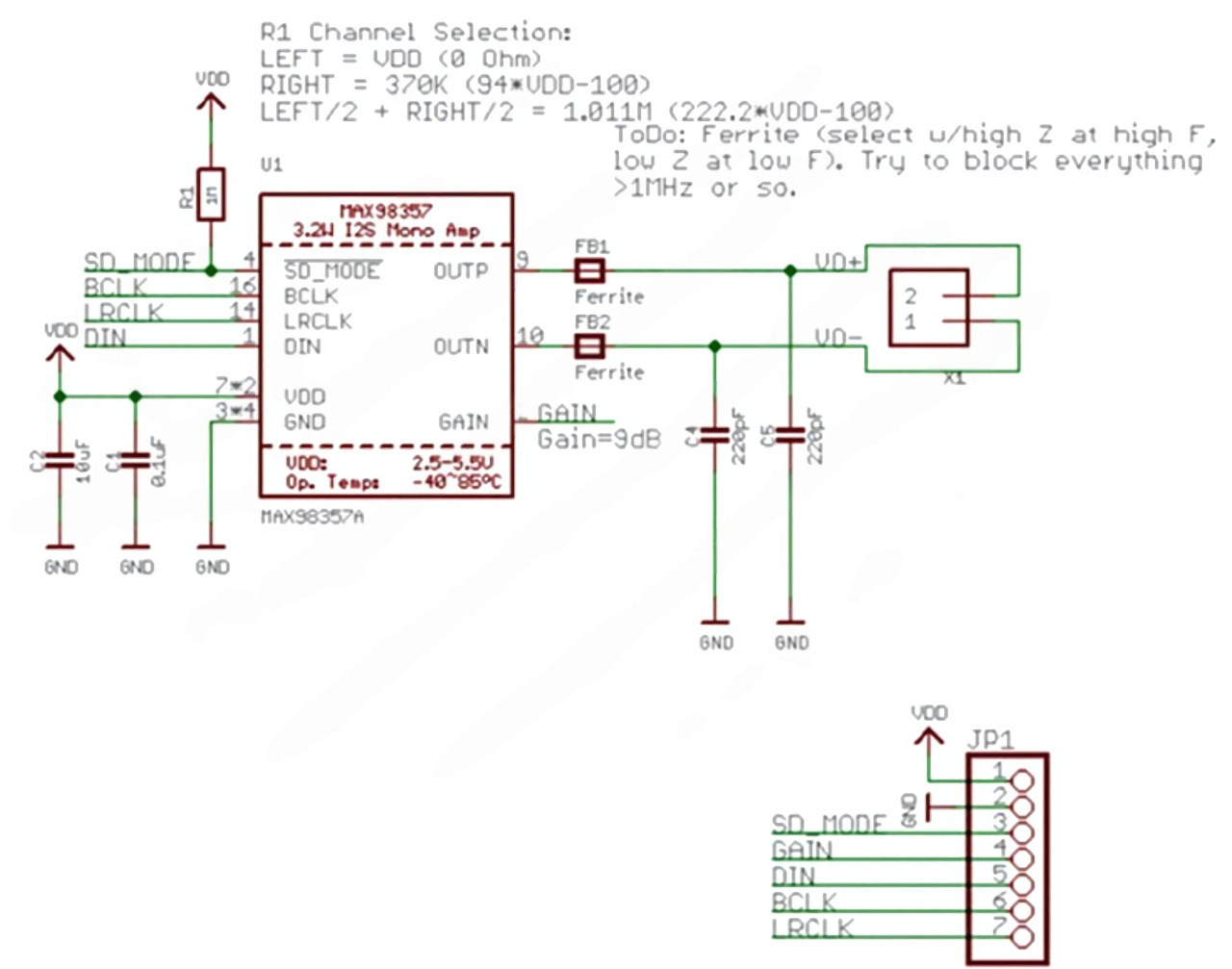
Принципиальная схема:
------------------
СЕЕД15919:590
Доставка может производиться различными по Вашему выбору способами. Это и самовывоз, и курьерские службы по г. Москве, и транспортные компании по России. Также мы можем выслать этот товар Почтой России. Если размеры, вес товара Звуковой I2S 3Вт усилитель D-класса на MAX98357 для ESP32 Raspberry Pi или соображения удароустойчивости находятся в разрешённых Почтой России пределах.





