Модуль RP027. HW-083. Стабилизатор тока DC-DC до 5 A на XL4015 (CTTL10345)
Код товара: CTTL10345Бренд: DIY
Есть в наличии| 170 c |
| 170 c |
|
|
Обратите внимание на близкий |
|||
|
|
XH-M403. Понижающий DC-DC с вольтметром и амперметром |
Технические характеристики
Преобразователь XL4015 – это лёгкий в использовании, универсальный модуль питания, с возможностью понижения и плавной регулировки выходного напряжения до требуемого уровня. Модель HW-083 располагает дополнительными функциями регулировки величины силы нагрузочного тока и мониторингом процесса заряда аккумуляторных батарей. Предусмотрено внешнее управление рабочим состоянием XL4015, с входящим низкоуровневым сигналом отключения.
Преобразователь HW-083 позволяет подключать самые разные низковольтные электронные схемы, функционирующие от постоянного напряжения +1.5В ~ +32В, к стационарным источникам питания, сетевым адаптерам AC-DC, или автономным батареям с напряжением в диапазоне +5В ~ +32В. Предельная величина нагрузочного тока у преобразователя XL4015 достигает внушительных 5А, продолжительная - до 4А. Модуль HW-083 очень часто находит применение в компактных электронных изделиях, так как обладает понятными элементами настройки/управления, простой схемой подключения, и малыми размерами.
Конструктивные особенности понижающего DC-DC модуля HW-083
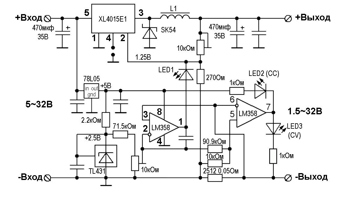
В основе DC-DC преобразователя использована типовая схема сборки, опубликованная на страницах технической спецификации к чипу XL4015. Опорный вольтаж у микросхемы регулятора составляет 1.25В, которым ограничивается нижний порог доступного на выходе регулируемого напряжения. Однако из-за особенностей элементной базы модуля, операции с регулировкой тока при выходном напряжении ниже 1.5В затруднительны или невозможны. Внутренняя схема преобразователя XL4015 имеет очень незначительный процент падения напряжения, гораздо менее ощутимый, нежели у популярного аналога LM2596.
Интегрированный в XL4015 мощный МОП-транзистор, переключающий импульсы с фиксированной частотой 180 кГц, в рабочем состоянии с токовыми нагрузками более 2.5А выделяет много тепла. Корпус микросхемы не способен самостоятельно отводить возникающий нагрев без дополнительного охлаждения. Для увеличения производительности платы, и повышения эффективности охлаждения чипа XL4015, установка теплоотводящего радиатора на поверхность регулятора, а также усиленный обдув остальных компонентов схемы становится обязательным. Если преобразователь эксплуатируется в продолжительных нагрузках с высокой мощностью, рекомендуется использование медного радиатора с максимальной возможной площадью рассеивания тепла.
Подключение HW-083, регулировка выходного напряжения
Контакты источника входного напряжения и тока припаиваются к специальным площадкам HW-083, или зажимаются в винтовой клемме входной группы IN+/IN-. Цепь нагрузки присоединяется с противоположной стороны OUT+/OUT-. Пристальное внимание к соблюдению полярности крайне важно, защита от переполюсовки в контурах преобразователя отсутствуют.
В цепи обратной связи HW-083 установлены переменные резисторы "CV" и "CC", определяющие уровни напряжения и тока на выходе. Оба чувствительных потенциометра имеют винтовые механизмы вращения с многооборотной настройкой. Поворотами вокруг оси по часовой стрелке, регулируемое значение потенциометра увеличивается, в обратном направлении - уменьшается. Весь диапазон доступной регулировки выходного вольтажа, от минимального значения до максимального, требует около 25 ± 3 полных оборота винта подстроечника на 360 градусов. Установка значения выходного напряжения осуществляется без подключения нагрузочной цепи, замерами выводов группы OUT с использованием произвольного вольтметра до 35В или выше.
Стабилизация напряжения
Любое входное напряжение, не превышающее рамки технических характеристик, преобразователь HW-083 понижает до установленного потенциометром "CV" значения, выравнивает его и удерживает на постоянном уровне (стабилизирует). Максимальный уровень напряжения на выходе понижающего преобразователя никогда не превышает значение входного напряжения. Конструкция любого понижающего преобразователя не позволяет получать напряжение свыше входного вольтажа. В иных случаях, когда входное напряжение становиться меньше фиксированного значения, отрегулированного подстроечником "CV", происходит пропорциональное снижение выходного напряжения.
Регулировка тока на выходе, настройка индикаторов
Преобразователь HW-083 на чипе XL4015 содержит маломощный стабилизатор напряжения 78L05, питающий микросхему сдвоенного компаратора LM358. Схема преобразователя HW-083 не может напрямую ограничивать выходной ток, однако способна регулировать мощность, потребляемую нагрузкой. За эту функцию отвечает один из сравнивающих блоков LM358, выполняющий измерение падения напряжения на шунтирующем резисторе, установленном с обратной стороны платы, рассчёта величины выходного тока. При достижении заданного порога по току, микросхема XL4015 автоматически блокируется, выходное напряжение снижается до минимума, включается индикатор перегрузки.
Заряд батарей с помощью DC-DC преобразователя HW-083
Второй блок компаратора применяется для определения величины нагрузочного тока, когда преобразователь выполняет функцию зарядного устройства для аккумуляторной батареи. Получаемые с шунтирующего резистора показатели тока сравниваются с параметрами ограничения тока, и делятся в соотношении 10% к 90%. Результатом деления определяется управление переключением встроенных индикаторов "Идёт заряд батареи" и "Заряд батареи окончен" (метод заряда постоянным током CC / постоянным напряжением CV). Например, когда нагрузочный ток ограничен 2 амперами, точкой переключения индикаторов CC/CV будет 200 миллиампер.
Для восполнения заряда многоэелементных аккумуляторных сборок настоятельно рекомендуется подключать только такие модели, которые укомплектованы индивидуальными контроллерами и/или балансировочными схемами распределения энергии. Номинальное напряжение и ток заряда для каждого вида батареи устанавливается согласно рекомендации их производителя.
Обратите внимание!Превышение напряжения и тока заряда, рекомендованных производителем аккумуляторной батареи, может привести к взрывоопасной ситуации.
Эффективность преобразования
Коэффициент полезного действия XL4015 может достигать 96%. Характеристика КПД не постоянна, её величина напрямую зависит от параметров эксплуатации преобразователя, выражается в процентном отношении, и рассчитывается делением вырабатываемой (выходной) мощности на потребляемую (входную) мощность: (U*I) Pвхода = Pвыхода * КПД. В тоже время, типовая формула ограничена допустимыми эксплуатационными характеристиками преобразователя HW-083, имеющего точное обозначение норм потребления и выработки напряжения и тока, с учётом пределов выходной мощности. Наилучший показатель КПД достигается минимальной разницей напряжений между входом и выходом, с наименьшим нагрузочным током. Изменение любого из настраиваемых параметров настоящего импульсного регулятора повлияет на эффективность. "Потерянный" процент КПД расходуется в процессе преобразования.
Принципиальная схема преобразователя HW-083 XL4015E1
Документация
- Спецификация XL4015 XLSEMI v1.5 datasheet (англ., PDF);
------------------
СЕЕД10345:170
|
|
|
Паяльник YIHUA 947-III Белый |
|
|
Доставка может производиться различными по Вашему выбору способами. Это и самовывоз, и курьерские службы по г. Москве, и транспортные компании по России. Также мы можем выслать этот товар Почтой России. Если размеры, вес товара Модуль RP027. HW-083. Стабилизатор тока DC-DC до 5 A на XL4015 (CTTL10345) или соображения удароустойчивости находятся в разрешённых Почтой России пределах.





