Инструменты и материалы ► Лабораторный блок питания
Аккумуляторы, зарядки, модули BMS, блоки питания ► DC-DC модульный преобразователь
Модуль RP057. Повышающий DC-DC преобразователь напряжения 10...50 В / 12...80 В; 250 Вт; 0,2...8 А
Код товара: CTTL13038Бренд: DIY
Есть в наличии| 330 c |
| 330 c |
|
|
Обратите внимание на близкий |
|||||||
|
|
Модуль RP0105. HW-609. Повышающий DC-DC на LTC1871 100Вт с вольтметром |
|
|
Модуль RP0118. Повышающий DC-DC 1200W |
|
|
Повышающий преобразователь напряжения EM9180, вход: +9...+18 v, выход: +50...+250 v |
Технические характеристики
Настоящая модель 250-ваттного DC-DC преобразователя напряжения постоянного тока спроектирована на основе популярной микросхемы ШИМ-контроллера TL494, часто встречающегося в составе импульсных источников высокой мощности, питающих компьютерное или светодиодное оборудование. Повышающий DC-DC преобразователь Tenstar Robot 250W DC Boost Module, наравне со своими прямыми аналогами от сторонних производителей, имеющих абсолютно незначительные технические отличия, предназначен для конструирования новых или замещения неисправных систем питания промышленных и бытовых электроприборов, для подключения исполнительных схем различной мощности ко множеству существующих вокруг первичных источников постоянного напряжения и тока.
Модуль регулировки электроэнергии TR 250W Boost DC Converter заметно отличается от прочих альтернативных решений, предложенных в сегменте электронных импульсных регуляторов, своим непривычным алюминиевым основанием, выбранным производителем для монтажа силовых и управляющих компонентов преобразующей схемы. Поверх пластины размером 70 х 36 мм, с применением износостойких изолирующих материалов, нанесены токопроводящие медные дорожки, должным образом соединяющие все части модуля. Алюминиевое основание призвано значительно улучшить теплоотведение сильно греющихся деталей силовой цепи, когда своей гладкой нижней стороной, полностью свободной от каких-либо элементов конструкции, DC-DC модуль установлен и закреплён на любой металлической поверхности, выполняющей ключевую роль охлаждающего радиатора.
Кроме ШИМ-контроллера TL494, в схеме импульсного модуля неукоснительно присутствуют переключающий MOSFET транзистор, и 10-амперная диодная сборка, вместе формирующие уровень выходного напряжения. Силовые элементы скомплектованы в соответствии с топологией повышающего преобразователя, согласно которой напряжение на выходе модуля без нагрузки будет всегда превышать входной вольтаж. Модель регулятора TR-250W Step-Up Module работает в диапазоне входного напряжения 10 ~ 48 вольт постоянного тока, вырабатывая на выходе 12 ~ 50 вольт. Максимальный нагрузочный ток составляет 10А, с принудительным охлаждением силовых компонентов платы (рекомендуется не более 8А). Итоговая мощность потребления внешней нагрузкой не может превышать 250Вт.
Регулировка параметров DC-DC преобразователя TR-250W
Модуль способен контролировать параметры вырабатываемой на выходе электроэнергии. TR-250W оснащён интуитивно понятными органами управления — простыми в эксплуатации, многооборотным регулятором уровня выходного напряжения (CV-ADJ), и таким же эквивалентным регулятором ограничения выходного тока (CC-ADJ). В процессе вращения винта соответствующего резистора по часовой или против часовой стрелке, настраиваемый параметр электроэнергии принимает большее или меньшее значение.
Регулировка выходного напряжения требует подключения к плюсовому OUT+ и минусовому OUT- контактам платы произвольного вольтметра на 50В и более (мультиметра). Напряжение выхода устанавливается по показаниям измерительного прибора. В режиме стабилизации напряжения, преобразователь автоматически повышает входное напряжение с меньшим вольтажом до выбранного значения, компенсируя разницу увеличением потребления тока.
Регулировка силы тока подразумевает определение лимитированной величины тока, доступного для потребления нагрузкой. В режиме стабилизации тока, когда проходящий через преобразователь ток нагрузки перерастает разрешённый лимит, Tenstar Robot 250W DC Boost Module вступает в режим самостоятельной балансировки выходной мощности. Используемый чипом ШИМ-регулятора TL494 метод автоматического снижения уровня преобразованного напряжения позволяет удерживать нагрузочный ток на заданной отметке с одним особенным условием — стабилизация выходной мощности осуществляется пока напряжение на выходе не приблизится к своему нижнему порогу, приблизительно равному входному напряжению. Продолжающийся подъём величины тока на минимальном значении выходного напряжения преобразователя спровоцирует рост мощности потребления нагрузкой за счёт ресурсов первичного источника электроэнергии.
Регулировку параметра ограничения тока желательно проводить с помощью электронного эмулятора силовой нагрузки. Либо взамен воспользоваться амперметром, подключенным в разрыв с нагрузочной цепью со стабильными, чётко известными параметрами потребления. Измеряемое вольтметром напряжение на выходе преобразователя TR-250W, в точке ограничения тока будет плавно понижаться. Наименьший порог ограничения тока у настоящего преобразователя составляет 200мА.
Обратите вниманиеМинусовые контакты на входе VIN- и выходе OUT- платы преобразователя следует подключать раздельно друг от друга. В случае объединения этих контактов в одну общую линию функция ограничения выходного тока в модуле DC-DC регулятора TR-250W не будет работать.
Интерфейсы подключения и компоненты DC-DC повышающего модуля Tenstar Robot 250W Boost Converter
КПД преобразования электроэнергии, эффективность Tenstar Robot 250W DC Boost Module
Коэффициент полезного действия TR-250W может доходить до 96%. КПД прямо зависит от параметров эксплуатации преобразователя, выражается в процентном отношении, и рассчитывается делением вырабатываемой (выходной) мощности на потребляемую (входную) мощность. Модуль регулятора с ШИМ-контроллером TL494 потребляет больше электроэнергии со стороны первичного источника AC-DC, и выдаёт на выходе мощность меньшего значения. "Потерянный" процент КПД расходуется в процессе преобразования. Наилучший показатель КПД достигается минимальным расхождением потенциалов между входом и выходом, с наименьшей величиной нагрузочного тока. Разница в рабочих напряжениях, одновременно с различными значениями нагрузочного тока, приводят к изменению КПД производительности.
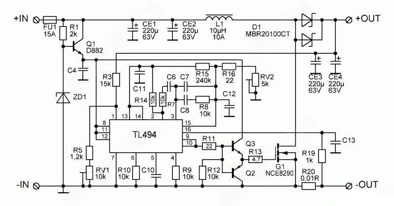
Электрическая принципиальная схема модуля DC-DC преобразователя TL494
* Представленная принципиальная схема взята от аналогичной модели преобразователя на чипе ШИМ-контроллера TL494, и во многом повторяет схематику настоящего модуля повышающего DC-DC преобразователя Tenstar Robot 250W DC Boost Module.
Техническая документация
- Спецификация микросхемы ШИМ-контроллера TL494 (англ., PDF, Datasheet);
------------------
СЕЕД13038:330
|
|
Доставка может производиться различными по Вашему выбору способами. Это и самовывоз, и курьерские службы по г. Москве, и транспортные компании по России. Также мы можем выслать этот товар Почтой России. Если размеры, вес товара Модуль RP057. Повышающий DC-DC преобразователь напряжения 10...50 В / 12...80 В; 250 Вт; 0,2...8 А или соображения удароустойчивости находятся в разрешённых Почтой России пределах.






