Для Arduino: Платы, узлы, модули, шилды, наборы, конструкторы и книги ► WisDuo модули на базе технологии LoRa
RAK4200 Breakout Board (H) Плата коммутации LoRa EU868 в дизайне Xbee
Код товара: CTTL15263
Есть в наличии| 1720 c 2040 c |
| 1720 c 2040 c |
|
|
|
|
Технология беспроводной связи LoRa функционирует в безлицензионных субгигагерцовых радиочастотных диапазонах, таких как 433 МГц, 868 МГц (Европа), 915 МГц (Северная Америка), и в ряде других территориальных зон, среди которых присутствуют Китай, Россия, Индия, Австралия, Корея и Азия). Технология LoRa подарила миру возможность передачи радиосигналов на большие расстояния, а это до 10 км и даже более в сельской местности, а также до 2 км в городских условия с высокой плотностью застройки. Обладая столь внушительными показателями дистанции, с учётом бюджетного ценового диапазона клиентского оборудования с низким энергопотреблением (менее 10 мкА), гораздо более эффективна в спектре IoT-решений по сравнению с повсеместно распространёнными аналогами WiFi и Bluetooth. Технология представлена в двух частях: LoRa (физический уровень), и LoRaWAN (Long Range Wide Area Network) верхние уровни. LoRa - это технология физического уровня, использующая модуляцию с расширенным спектром частот (CSS). Это первая недорогая реализация CSS для коммерческого использования.
Коммутационная плата RAK4200 Breakout Board спроектирована специально для задач разработки и тестирования с лёгким доступом к выводам на плате. Дизайн и посадочное место на коммутационной плате визуально очень похоже на форм-фактор XBee, в тоже время с ним не совместимо. Главная цель коммутационной платы - перенос контактов модуля RAK4200 на разъёмы с шагом 2,54 мм. Ядром платы служит чип RAK4200, объединяющий микроконтроллерный модуль STM32L071KB и LoRa-трансивер SX1276. Система чипа RAK4200 имеет сверхнизкое энергопотребление, всего 11.8 мкА в спящем режиме, и высокую выходную мощность радиочастотного сигнала LoRa (19 дБм) в рабочем режиме. RAK4200 совместим со спецификацией LoRaWAN 1.0.2 и поддерживает связь в режиме точка-точка (Point-to-Point). Низкое энергопотребление и большие возможности связи LoRa платы делают её подходящей для множества приложений в области Интернета вещей (IoT), таких как домашняя автоматизация, сети из датчиков и сенсоров, автоматизация зданий, приложения для персональных сетей (датчики и мониторы для здоровья / фитнеса и т. д.)
Ключевые особенности
Комплектация
Внешний вид платы (сверху) RAK4200
Цифровые интерфейсы
Радиочастотные интерфейсы
J3 - антенный интерфейс с разъёмом SMA для внешней антенны LoRa.
Функциональное назначение выводов RAK4200 (распиновка)
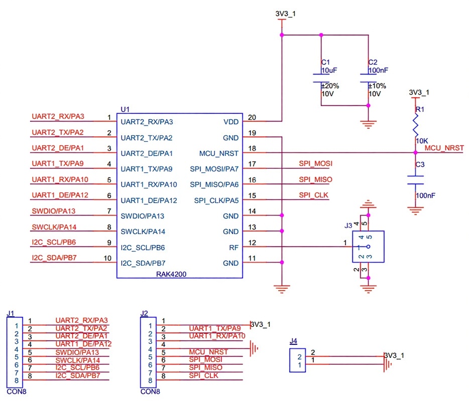
J1 определение выводов
| № Контакта | Имя | Тип контакта | Описание | Альтернативная функция |
| 1 | UART2_RX | Вход | Главный UART (STM32L071 PA3) | USART1_RX, I2C1_SDA |
| 2 | UART2_TX | Выход | Главный UART (STM32L071 PA2) | MCO, USART1_TX, I2C1_SCL, I2C3_SMBA |
| 3 | UART2_DE | Вход/Выход | GPIO (STM32L071 PA1) | SPI1_MOSI, EVENT_OUT, USART1_RTS_DE, COMP2_OUT |
| 4 | UART1_DE | Вход/Выход | GPIO или UART (зарезервировано) | EVENT_OUT, TIM2_CH2, USART2_RTS_DE, TIM21_ETR, USART4_RX, COMP1_INP, ADC_IN1 |
| 5 | SWDIO | Вход/Выход | Отладочный порт / программирование (STM32L071 PA13) | SWDIO, LPUART1_RX |
| 6 | SWCLK | Вход/Выход | Отладочный порт / программирование (STM32L071 PA14) | SWCLK, USART2_TX, LPUART1_TX |
| 7 | I2C_SCL | Вход/Выход | Интерфейс I2C (STM32L071 PB6) | USART1_TX, I2C1_SCL, LPTIM1_ETR, COMP2_INP |
| 8 | I2C_SDA | Вход/Выход | Интерфейс I2C (STM32L071 PB7) | USART1_RX, I2C1_SDA, LPTIM1_IN2, USART4_CTS, COMP2_INP, VREF_PVD_IN |
J2 определение выводов
| № Контакта | Имя | Тип контакта | Описание | Альтернативная функция |
| 1 | VDD | - | DC 3V3 | Напряжение питания 2.0~3.3В |
| 2 | UART1_TX | Выход/Выход | GPIO или UART зарезервировано (STM32L071 PA9) | TIM21_CH1, TIM2_CH3, USART2_TX, LPUART1_TX, COMP2_OUT, COMP2_INM, ADC_IN2 |
| 3 | UART1_RX | Вход/Выход | GPIO или UART зарезервировано (STM32L071 PA10) | TIM21_CH2, TIM2_CH4, USART2_RX, LPUART1_RX, COMP2_INP, ADC_IN3 |
| 4 | GND | - | Заземление | - |
| 5 | MCU_NRST | Вход/Выход | Сброс контроллера (STM32L071 NRST) | - |
| 6 | SPI_CLK | Вход/Выход | Зарезервирован PA5 | Внутреннее соединение с SX1276 SPI_CLK |
| 7 | SPI_MISO | Вход/Выход | Зарезервирован PA6 | Внутреннее соединение с SX1276 SPI_MISO |
| 8 | SPI_MISO | Вход/Выход | Зарезервирован PA7 | Внутреннее соединение с SX1276 SPI_MOSI |
J4 определение выводов
| № Контакта | Имя | Тип контакта | Описание | Альтернативная функция |
| 1 | VDD | - | DC 3V3 | Напряжение питания 2.0~3.3В |
| 2 | GND | - | Заземление | - |
Рабочие частоты модельного ряда
| Модуль | Регион | Частоты |
| RAK4200 (L) | Европа Китай |
EU433 CN470 |
| RAK4200 (H) | Россия Индия Европа Сев.Америка Австралия Корея Азия |
RU864 IN865 EU868 US915 AU915 KR920 AS923 |
Принципиальная схема RAK4200 Breakout Board
Программное обеспечение
- Прошивка RAK4200 V3.2.0.15 (zip архив);
- Загрузчик RAK4200 V3.2.3 (rar архив);
Документация
- Спецификация модуля RAK4200 V1.4 (англ., PDF);
- Краткое руководство пользователя (ссылка на офф.сайт);
- Руководство по AT-командам (ссылка на офф.сайт);
------------------
СЕЕД15263:1720
Доставка может производиться различными по Вашему выбору способами. Это и самовывоз, и курьерские службы по г. Москве, и транспортные компании по России. Также мы можем выслать этот товар Почтой России. Если размеры, вес товара RAK4200 Breakout Board (H) Плата коммутации LoRa EU868 в дизайне Xbee или соображения удароустойчивости находятся в разрешённых Почтой России пределах.





