RAK4630(H) WisDuo LPWAN Приемопередатчик NFC/BT5.0/BLE/LoRa EU868 RUI3 в SMD-корпусе. Не комплектуется антеннами BT/LoRa
Код товара: CTTL15882
Есть в наличии| 1760 c |
| 1760 c |
|
|
|
|
Технические характеристики
Приёмопередатчик дальнего действия с низким энергопотроблением WisDuo RAK4630 EU868 содержит в едином SMD-корпусе мощную, высокопроизводительную систему, предназначенную для производства различного рода современных автоматизированных IoT-приложений, поддерживающих функционирование в сетях LPWAN. Компактная система RAK4630 основана на взаимовыгодной схеме объединения двух микроконтроллеров — процессора Nordic nRF52840, с интегрированной технологией ближней связи Bluetooth 5.0/BLE/NFC, и новейшего приёмопередатчика SX1262 LoRa от Semtech. Модуль RAK4630 WisDuo уверенно вещает в субгигагерцевом безлицензионном диапазоне частот EU868, соответствует классам A, B и C спецификаций LoRaWAN 1.0.3. Режим связи LoRa "точка-точка" (англ.: P2P, point-to-point), реализуемый модулем WisDuo RAK4630, способствует быстрому и легкому внедрению индивидуальных настраиваемых сетей LoRa. Кварцевый генератор с температурной компенсацией (TXCO) в составе SMD-чипа RAK4630 оказывает влияние на корректность выполняемых операций в пределах допустимых температурных и радиочастотных требований, включая множественные аппаратные интерфейсы UART, I2C, GPIO, USB, SWD, ADC и SDIO.
Программное обеспечение RAK4630 позиционируется на унифицированном интерфейсе RUI3 (сокр.англ. RAKwireless Unified Interface V3). Благодаря эффективному инструментарию API-интерфейса RUI3, раскрывающего возможность разработки кастомных прошивок, модуль RAK4630 может использоваться в качестве автономного устройства с прямым подключением к внешней периферии, либо быть задействованным ведущей хост-системой в режиме модема LoRa/LoRaWAN, управляемого АТ командами через установленные каналы связи USB, UART или BLE. Модуль RAK4630 RUI3 сохраняет доступность АТ команд в нестандартной версии прошивки, разрабатываемой в совместимых программных средах наподобие Arduino IDE (потребуется установка загружаемого пакета RAK4630 RUI3). Обновление ПО для RAK4630 предусматривается проводным USB (схема мин.подключения) или беспроводным BLE (DFU OTA) способом.
Исходная настройка режима последовательных операций RUI3 в модуле RAK4630
Поддерживаемые режимы последовательных операций RUI3: AT команды, бинарные данные, прозрачные данные (без обработки парсером).
Функциональное определение контактных выводов SMD-модуля RAK4630-H WisDuo BT/LoRa
| № контакта | Обозначение | Режим контакта | Описание |
| 1 | VBUS | Питание | Напряжение USB шины 5В (4.35-5.5В) |
| 2 | USB- | Вход/выход | USB минусовая линия данных Serial |
| 3 | USB+ | Вход/выход | USB плюсовая линия данных Serial |
| 4 | P0.13/I2C_SDA | Вход/выход | Порт P0.13, I2C(1) шина данные |
| 5 | P0.14/I2C_SCL | Вход/выход | Порт P0.14, I2C(1) шина синхронизация |
| 6 | P0.15/UART2_RX | Вход/выход | Порт P0.15, UART2 шина приёма данных Serial1 |
| 7 | P0.16/UART2_TX | Вход/выход | Порт P0.16, UART2 шина передачи данных Serial1 |
| 8 | P0.17/UART2_DE | Вход/выход | Порт P0.17, UART2 DE |
| 9 | P0.19/UART1_RX | Вход/выход | Порт P0.19, UART1 шина приёма данных Serial0 |
| 10 | P0.20/UART1_TX | Вход/выход | Порт P0.20, UART2 шина передачи данных Serial0 |
| 11 | P0.21/UART1_DE | Вход/выход | Порт P0.21, UART1 DE |
| 12 | P0.10/NFC2 | Вход/выход | Порт общего назначения P0.10, антенна NFC |
| 13 | P0.09/NFC1 | Вход/выход | Порт общего назначения P0.09, антенна NFC |
| 14 | GND | Питание | Общий, заземление |
| 15 | RF_BT | Вход/выход | Выход антенны Bluetooth |
| 16 | GND | Питание | Общий, заземление |
| 17 | NRF_RESET | Вход/выход | Сброс nRF |
| 18 | SWDCLK | Вход/выход | SWD отладочный интерфейс синхронизация |
| 19 | SWDIO | Вход/выход | SWD отладочный интерфейс данные |
| 20 | VBAT_SX | Питание | Напряжение питания SX1262 3.3В (2.0-3.7В) |
| 21 | VBAT_IO_SX | Питание | Напряжение портов ввода/вывода SX1262 3.3В (2.0-3.7В) |
| 22 | GND | Питание | Общий, заземление |
| 23 | P0.24/I2C_SDA_2 | Вход/выход | Порт P0.24, I2C(2) шина данные |
| 24 | P0.25/I2C_SCL_2 | Вход/выход | Порт P0.25, I2C(2) шина сихронизация |
| 25 | P1.01/SW1 | Вход/выход | Порт общего назначения P1.01, низкочастотный, кнопка SW1 |
| 26 | P1.02/SW2 | Вход/выход | Порт общего назначения P1.02, низкочастотный, кнопка SW2 |
| 27 | P1.03/LED1 | Вход/выход | Порт общего назначения P1.03, низкочастотный, индикатор LED1 |
| 28 | P1.04/LED2 | Вход/выход | Порт общего назначения P1.04, низкочастотный, индикатор LED2 |
| 29 | P0.03/QSPI_CLK | Вход/выход | Порт P0.03, SDIO интерфейс для внешней QSPI flash |
| 30 | P0.02/QSPI_DIO3 | Вход/выход | Порт P0.02, SDIO интерфейс для внешней QSPI flash |
| 31 | P0.28/QSPI_DIO2 | Вход/выход | Порт P0.28, SDIO интерфейс для внешней QSPI flash |
| 32 | P0.29/QSPI_DIO1 | Вход/выход | Порт P0.29, SDIO интерфейс для внешней QSPI flash |
| 33 | P0.30/QSPI_DIO0 | Вход/выход | Порт P0.30, SDIO интерфейс для внешней QSPI flash |
| 34 | P0.26/QSPI_CS | Вход/выход | Порт P0.26, SDIO интерфейс для внешней QSPI flash |
| 35-36 | GND | Питание | Общий, заземление |
| 37 | RF_LoRa | Вход/Выход | Выход антенны LoRa |
| 38 | GND | Питание | Общий, заземление |
| 39 | P0.31/AIN7 | Вход/выход | Порт общего назначения P0.31, аналоговый вход АЦП |
| 40 | P0.05/AIN3 | Вход/выход | Порт общего назначения P0.05, аналоговый вход АЦП |
| 41 | P0.04/AIN2 | Вход/выход | Порт общего назначения P0.04, аналоговый вход АЦП |
| 42 | GND | Питание | Общий, заземление |
| 43 | VDD_NRF | Питание | Напряжение питания nRF52840 3.3В (2.0-3.6В) |
| 44 | VBAT_NRF | Питание | Напряжение питания nRF52840 3.3В (2.5-5.5В) |
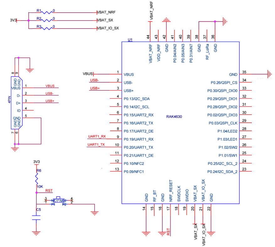
Схема минимального подключения LoRa SMD-модуля RAK4360 WisDuo
Физические размеры, мм
Программное обеспечение
- Дистрибутив DFU;
- Программная утилита nRFutil для обновление DFU;
Техническая документация
- Краткое руководство пользователя модулем WisDuo RAK4630;
- Операционные последовательные режимы унифицированного интерфейса RAK V3 (RUI3);
- Справочник AT команды RUI3 RAK4630 WisDuo;
- Инструкция по обновлению прошивки DFU;
- Принципиальная схема модуля RAK4630, часть 1 (PNG);
- Принципиальная схема модуля RAK4630, часть 2 (PNG);
- Спецификация nRF52840 Nordic Semiconductor V1.1 (англ., PDF, Datasheet);
- Спецификация SX1262 Semtech V2.1 (англ., PDF, Datasheet);
- Совместимая WisBlock 2.4 ГГц BT/BLE PIFA Антенна (англ., PDF);
- Совместимая WisBlock LoRa PIFA Антенна (англ., PDF);
------------------
СЕЕД15882:1760
Доставка может производиться различными по Вашему выбору способами. Это и самовывоз, и курьерские службы по г. Москве, и транспортные компании по России. Также мы можем выслать этот товар Почтой России. Если размеры, вес товара RAK4630(H) WisDuo LPWAN Приемопередатчик NFC/BT5.0/BLE/LoRa EU868 RUI3 в SMD-корпусе. Не комплектуется антеннами BT/LoRa или соображения удароустойчивости находятся в разрешённых Почтой России пределах.





