RAK3272(H)-SiP WisDuo Коммутационная плата разработчика LoRa LРWAN EU868
Код товара: CTTL15883
Есть в наличии| 2430 c |
| 2430 c |
|
|
|
|
Набирающая популярность молодая и перспективная технология беспроводной связи LoRa функционирует в безлицензионных субгигагерцовых радиочастотных диапазонах, таких как 433 МГц, 868 МГц (Европа), 915 МГц (Северная Америка), и в ряде других территориальных зон, среди которых присутствуют Китай, Россия, Индия, Австралия, Корея и Азия). Технология LoRa подарила миру возможность передачи радиосигналов на большие расстояния, а это до 10 км и даже более в сельской местности, а также до 2 км в городских условия с высокой плотностью застройки. Обладая столь внушительными показателями дистанции, с учётом бюджетного ценового диапазона клиентского оборудования с низким энергопотреблением (менее 10 мкА), гораздо более эффективна в спектре IoT-решений по сравнению с повсеместно распространёнными аналогами WiFi и Bluetooth. Технология представлена в двух частях: LoRa (физический уровень), и LoRaWAN (Long Range Wide Area Network) верхние уровни. LoRa - это технология физического уровня, использующая модуляцию с расширенным спектром частот (CSS). Это первая недорогая реализация CSS для коммерческого использования.
Коммутационная плата RAK3272-SiP Breakout Board спроектирована специально для задач разработки и тестирования с лёгким доступом к выводам на плате. Посадочное место на плате визуально очень похоже на форм-фактор XBee, в тоже время с ним не совместимо. Ключевая цель дизайна коммутационной платы - перенос всех доступных контактов модуля RAK3272-SiP на штыревые разъёмы со стандартным шагом 2.54 мм. Ядром платы служит чип STM32WLE5CC ARM Cortex-M4 48МГц с ультранизким энергопотреблением. В составе системы в одном блоке (SiP) контроллера STM32WLE5, компанией STMicroelectroincs впервые в мире интегрировано собственное радио-решение, идейно позаимствованное у Semteсh SX126x, и целиком поддерживающее модуляцию LoRa для сетей дальнего радиуса LoRaWAN, а также модуляции (G)FSK, (G)MSK, и BPSK. В созданной производителем однокристальной системе STM32WLE5CC в наибольшей степени оптимизирован расход электроэнергии, доведённый до рекордно низкой отметки всего 1.69 мкА в режиме сна. Благодаря совершенно новой схеме энергопотребления, LoRa-система на чипе STM32 способна гораздо дольше продлевать жизнь умных IoT-устройств с автономным питанием. Низкое энергопотребление и широкие возможности связи LoRa делают её подходящей для множества приложений в области Интернета вещей (IoT), таких как домашняя автоматизация, сети из датчиков и сенсоров, автоматизация зданий, приложения для персональных сетей (датчики и мониторы для здоровья / фитнеса и т. д.)
Приёмопередатчик RAK3272-E оснащён двумя разъёмами подключения внешних антенн IPEX и SMA, совместим с классами устройств A, B и С спецификации LoRaWAN 1.0.3, и способен вещать в европейском диапазоне частот EU868. Поддерживает коммуникационное соединение Точка-Точка (P2P, Poin to Point), виды активации LoRaWAN - ОТАА/АВР, настройку и управление текстовыми АТ командами через аппаратную последовательную шину UART. Набор компонентов API RUI3 предусматривает интеграцию стека АТ команд на этапе разработки индивидуального варианта ПО для любого решения на основе RAK3272-SiP.
Технические характеристики
Комплектация
Расположение и назначение выводов коммутационной платы RAK3272-SiP WisDuo
J3 определение контактов
| № контакта | Обозначение | Режим контакта | Описание |
| 1 | PA11/I2C2_SDA | Вход/выход | Шина I2C, канал #2 линия данных SDA |
| 2 | PA12/I2C2_SCL | Выход/выход | Шина I2C, канал #2 линия синхронизации SCL |
| 3 | RST | Вход | Сброс ЦПУ |
| 4 | GND | Питание | Общий, заземление |
| 5 | PA13/SWDIO | Вход/выход | Отладочная шина SWD, канал данных |
| 6 | PA14/SWCLK | Выход | Отладочная шина SWD, канал синхронизации |
| 7 | PA2/UART2_TX | Выход | Шина UART с поддержкой АТ команд, канал #2 / LPUART1, линия передачи TXD |
| 8 | PA3/UART2_RX | Вход | Шина UART с поддержкой АТ команд, канал #2 / LPUART1, линия приёма RXD |
| 9 | 3V3 | Питание | Напряжение питания RAK3272-SiP |
J4 определение контактов
| № контакта | Обозначение | Режим контакта | Описание |
| 1 | PA7/SPI1_MOSI | Вход/выход | Периферийная шина SPI, канал #1, линия данных MOSI или общий GPIO |
| 2 | PA6/SPI1_MISO | Вход/выход | Периферийная шина SPI, канал #1, линия данных MISO или общий GPIO |
| 3 | PA5/SPI1_CLK | Вход/выход | Периферийная шина SPI, канал #1, линия тактирования или общий GPIO |
| 4 | PA4/SPI1_NSS | Вход/выход | Периферийная шина SPI, канал #1, линия выбора ведомого или общий GPIO |
| 5 | PB7/UART1_TX | Вход/выход | Шина UART, канал #1, линия передачи TXD |
| 6 | PB6/UART2_RX | Вход/выход | Шина UART, канал #1, линия приёма RXD |
| 7 | GND | Питание | Общий, заземление |
| 8 | BOOT0 | Вход | Высокоуровневый сигнал режима STM BOOT0 |
| 9 | 3V3 | Питание | Напряжение питания RAK3272-SiP |
J5 определение контактов
| № контакта | Обозначение | Режим контакта | Описание |
| 1 | PC6 | Вход/выход | Вывод общего назначения GPIO |
| 2 | PC5 | Вход/выход | Вывод общего назначения GPIO |
| 3 | PC4 | Вход/выход | Вывод общего назначения GPIO |
| 4 | PC3 | Вход/выход | Вывод общего назначения GPIO |
| 5 | PC2 | Вход/выход | Вывод общего назначения GPIO |
| 6 | PC1 | Вход/выход | Вывод общего назначения GPIO |
| 7 | PC0 | Вход/выход | Вывод общего назначения GPIO |
| 8 | PB9 | Вход/выход | Вывод общего назначения GPIO |
| 9 | PB8 | Вход/выход | Вывод общего назначения GPIO |
J6 определение контактов
| № контакта | Обозначение | Режим контакта | Описание |
| 1 | PB11 | Вход/выход | Вывод общего назначения GPIO |
| 2 | PB10 | Вход/выход | Вывод общего назначения GPIO |
| 3 | PA9 | Вход/выход | Вывод общего назначения GPIO |
| 4 | PB1 | Питание | Вывод общего назначения GPIO |
| 5 | PB2 | Вход/выход | Вывод общего назначения GPIO |
| 6 | PB12 | Вход/выход | Вывод общего назначения GPIO |
| 7 | PB13 | Вход/выход | Вывод общего назначения GPIO |
| 8 | PB14 | Вход/выход | Вывод общего назначения GPIO |
| 9 | PA10 | Вход/выход | Вывод общего назначения GPIO |
J7 определение контактов
| № контакта | Обозначение | Режим контакта | Описание |
| 1 | 3V3 | Питание | Напряжение питания RAK3272-SiP |
| 2 | PС13 | Вход/выход | Вывод общего назначения GPIO |
| 3 | PA15 | Вход/выход | Вывод общего назначения GPIO |
| 4 | PB15 | Питание | Вывод общего назначения GPIO |
| 5 | PA8 | Вход/выход | Вывод общего назначения GPIO |
J8 определение контактов
| № контакта | Обозначение | Режим контакта | Описание |
| 1 | 3V3 | Питание | Напряжение питания RAK3272-SiP |
| 2 | PB3/ADC0 | Вход/выход | Вывод общего назначения GPIO. Вход АЦП |
| 3 | PB4/ADC1 | Вход/выход | Вывод общего назначения GPIO. Вход АЦП |
| 4 | PB5 | Вход/выход | Вывод общего назначения GPIO |
| 5 | GND | Питание | Общий, заземление |
Радиочастотные интерфейс
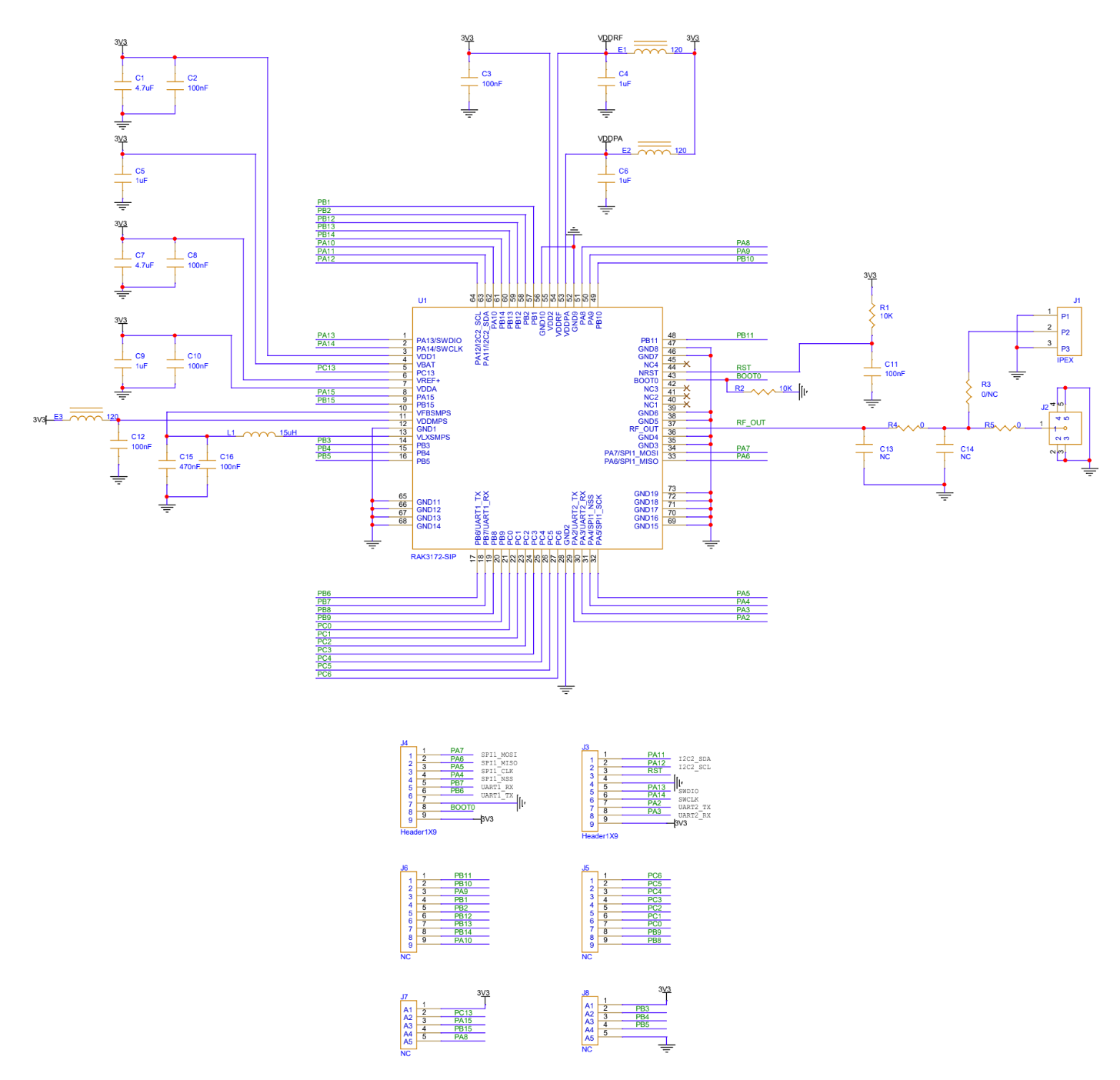
На коммутационной плате RAK3272-SiP Breakout Board LoRaWAN представлены радиочастотные разъёмы для внешней антенны LoRa: активный антенный разъём штекер SMA J1 и неактивный антенный порт iPEX J2. Выбор осуществляется соединительной перемычкой R3/R5 (см.принципиальную схему).
Предупреждение. Не рекомендуется включать питание RAK3272-SiP WisDuo Lora без установленной SMA-антенны LoRa, иначе плата может быть повреждена.
Обновление ПО модуля RAK3272-SiP WisDuo LoRa EU868 SMD
Обновление ПО для RAK3272-SiP производится через последовательную шину UART2. В Разделе ПО представлено несколько файлов с прошивками RAK3272-SiP. Файл .bin содержит только код приложения RUI3, и обновляется через утилиту RAK DFU Tool. RAK3272 должен машинально входить в режим BOOT на этапе прошивки из RAK DFU Tool или WisToolBox. Если режим BOOT не инициализируется, следует дважды заземлить RESET (или дважды нажать кнопку сброса, если доступна) для принудительного запуска режима BOOT.
Файл. hex включает код загрузчика и код приложения RUI3, и загружается в RAK3272-SiP из программы STM32CubeProgrammer (удаление всех конфигураций в устройстве) с использованием программатора ST-Link.
Электрическая принципиальная схема коммутационной платы RAK3272-SiP
Физические размеры, мм
Техническая документация
- Спецификация контроллера STM32WLE5CC ARM Cortex-M4 48МГц (англ., PDF);
- Спецификация 2дБи SubG LoRa антенна 868 МГц (англ., PDF);
- Краткое руководство пользователя коммутационной платы RAK3272-SiP;
- Справочник АТ команд для RAK272-SiP;
- STM32CubeProgrammer руководство для модулей RAK;
- Модуль RAK3172 основы низкоуровневой разработки;
Программное обеспечение
- Образ прошивки для RAK3272-SiP в .HEX;
- Образ прошивки для RAK3272-SiP в .BIN;
- Инструмент обновления прошивки RAK DFU Tool;
------------------
СЕЕД15883:2430
Доставка может производиться различными по Вашему выбору способами. Это и самовывоз, и курьерские службы по г. Москве, и транспортные компании по России. Также мы можем выслать этот товар Почтой России. Если размеры, вес товара RAK3272(H)-SiP WisDuo Коммутационная плата разработчика LoRa LРWAN EU868 или соображения удароустойчивости находятся в разрешённых Почтой России пределах.





