GY-MAX4466 Микрофонный усилитель MAX4466
Код товара: CTTL15922
Есть в наличии| 150 c |
| 150 c |
|
|
|
|
MAX4466 - одноканальный модуль электретного микрофона с автоподстройкой чувствительности.
Модуль основан на микросхеме-предусилителе MAX4466 и совмещает в себе операционный усилитель и минимальную обвязку для него, в электретном микрофоне. Применяется ОУ типа «rail-to-rail», то есть напряжение на выходе усилителя может быть равно напряжению питания. Усилитель изначально рассчитан на работу в паре с микрофоном и обеспечивает усиление в полосе пропускания до 600кГц, чего достаточно для всего слышимого диапазона. Для подстройки коэффициента усиления на обратной стороне печатной платы находится потенциометр для регулировки отвёрткой. Будьте аккуратны при регулировке, не пытайтесь повернуть потенциометр на полный оборот, это приведёт к его поломке! Для подключения необходимо 3 провода. Не подключайте микрофон напрямую к динамику – предусилитель рассчитан только на нагрузки большого сопротивления!
Основные достоинства:
Технические характеристки:
Примеры использования:
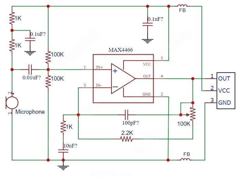
Принципиальная схема:
------------------
СЕЕД15922:150
|
|
Доставка может производиться различными по Вашему выбору способами. Это и самовывоз, и курьерские службы по г. Москве, и транспортные компании по России. Также мы можем выслать этот товар Почтой России. Если размеры, вес товара GY-MAX4466 Микрофонный усилитель MAX4466 или соображения удароустойчивости находятся в разрешённых Почтой России пределах.





