Металлоискатель MDS-60
Код товара: CTTL15775
Есть в наличии| 200 c |
| 200 c |
|
|
|
|
Технические характеристики
Комплектация набора
Конструктор начального уровня позволяет собрать простейшую демонстрационную модель металлодетектора. Основной чувствительный элемент схемы - плоская круглая индуктивная катушка, разведена тонкими круглыми дорожками по обеим сторонам печатной платы. Под воздействием питающего напряжения 3-5В постоянного тока, витками катушки создаётся слабое электрическое поле, свойства которого изменяются близко расположенным металлическим предметом. Электрические цепи металлоискателя реагируют на появление изменений в электрическом поле световым и звуковым сигналами. Прибор имеет механизм подстройки уровня чувствительности, глубина обнаружения объектов регулируется до 60мм.
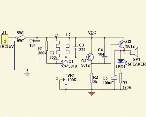
Набор составлен из небольшого количества радиодеталей. В результате правильной сборки, конструктор начинает работать с момента первого включения. Процесс сборки не занимает много времени благодаря подробной шелкографической разметке элементов на основной плате. Принципиальная схема конструктора публикуется ниже, её бумажная версия может не входить в комплектацию.
Сборную модель металлодетектора MDS-60 рекомендуется запитывать от аккумуляторных батарей или простых батареек. Подключение к источникам напряжения наподобии блоков зарадяных устройств для гаджетов или к иным электронным преобразователям, создающих дополнительные электрические помехи, может не лучшим образом сказаться на работе металлодетектора.
Электрическая принципиальная схема металлодетектора MDS-60
------------------
СЕЕД15775:200
|
|
Доставка может производиться различными по Вашему выбору способами. Это и самовывоз, и курьерские службы по г. Москве, и транспортные компании по России. Также мы можем выслать этот товар Почтой России. Если размеры, вес товара Металлоискатель MDS-60 или соображения удароустойчивости находятся в разрешённых Почтой России пределах.





