Модуль RP005. Повышающий DC-DC регулируемый преобразователь напряжения 3,5...30 В в 4...30 В (5 A) (LM2587)
Код товара: CTTL12796Бренд: DIY
Есть в наличии| 550 c 790 c |
| 550 c 790 c |
|
|
Обратите внимание на близкий |
|||||
|
|
Модуль RP096. HW-637. Повышающий DC-DC преобразователь на LM2587. |
|
|
Повышающий преобразователь напряжения EM9180, вход: +9...+18 v, выход: +50...+250 v |
Технические характеристики
Применение преобразователей напряжения
Схемы преобразования напряжения существуют во множестве электронных устройств. Они способствуют уверенному функционированию электрических схем устройств от привычных источников питания, таких как бытовые или промышленные сети постоянного или переменного напряжения, или автономные батареи и аккумуляторы любых типов и размеров. Каждая отдельно взятая схема полностью законченного, готового к эксплуатации прибора, или проектируемого устройства, находящегося на этапах разработки, требует для себя определённого уровня напряжения. И этот необходимый уровень может порой сильно отличаться от многочисленных стандартов напряжения, предлагаемых независимыми источниками электроэнергии.
Среди большого разнообразия, преобразователи напряжения широко распространены под видом самостоятельных модулей, со свойственными для каждой выбранной модели рабочими характеристиками. Наравне с интегрированными схемами, внешние модули предназначены для задач преобразования переменного или постоянного напряжения до нужного схеме устройства уровня, осуществляя его повышение или понижение. Модули преобразователей называются регуляторами и считаются универсальными, когда в их схемах реализованы возможности принудительного изменения уровня напряжения на выходе, в том числе и способом ручной механической подстройки. Наиболее частое применение подобные модули находят в области конструирования или замещения цепей питания приборов, используются в автоматике, микроэлектронике, робототехнике, а также в других направлениях.
Конструкция модуля
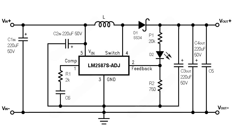
Совершенно простой в использовании, модуль импульсного повышающего преобразователя построен на микросхеме LM2587S-ADJ, сочетающей на одном кристалле множество интегрированных компонентов: контур внутреннего питания, кварцевый частотный резонатор 100 кГц, силовой МОП-транзистор переключения, управляющий ШИМ-контроллер, и нескольких контуров сравнения-корректировки циклов переключения. LM2587S запрограммирован на отключение в случаях превышения показателей допустимого тока и пониженного входного напряжения менее 2.5В, а также перегрева свыше 150°.
Преобразователь поддерживает широкий диапазон входного напряжения, от 3.0В до 35В, которое преобразуется и повышается в выходное напряжение от 3.0В до 36В. Максимальный продолжительный рабочий ток с входной стороны модуля регулятора LM2587S ограничен 3-мя амперами. Допустимый нагрузочный ток для модуля преобразователя LM2587 рассчитывается по формуле
UВх х IВх * КПД(%) = UВых * IВых, где IВх ≤ 3А
Нагрузочная мощность должна укладываться в 30Вт. Подбираемый источник входного напряжения для работы в связке с модулем LM2587S должен обладать некоторым запасом по току, желательно двухкратным относительно потребляемой нагрузкой величины.
Кроме возможности изменения выходного напряжения, в схеме платы прочих опций не предусмотрено. Имеется единственный светодиодный индикатор, символизирующий наличие напряжения. Модуль импульcного преобразователя LM2587S не требует дополнительного охлаждения (в среде с окружающей температурой +25°C), если его актуальные рабочие значения потребляемого и вырабатываемого тока не превышают максимальных показателей.
Эффективность преобразования, КПД
Коэффициент полезного действия LM2587S-ADJ может достигать 90%. КПД рассчитывается отношением показателей выходной мощности к входной, и напрямую зависит от параметров эксплуатации преобразователя. Повышающий импульсный преобразователь потребляет больше мощности со стороны источника напряжения, и вырабатывает меньше мощности для нагрузочной цепи. Наилучший показатель КПД определяется условием минимальной разницы напряжений между входом и выходом, с наименьшим нагрузочным током. Увеличение любого из этих двух параметров, в большей или меньшей степени приводит к снижению КПД. Более подробно в примерах о КПД преобразователя можно узнать из статьи.
Подключение и регулировка напряжения на выходе преобразователя
Отсутствие специально подготовленных площадок входного/выходного напряжения для припайки проводов или разъёмов, упрощает и облегчает способ подключение платы. Контакты источника исходного напряжения и тока зажимаются в 2-мм винтовой клемме входной группы IN+/IN-. Цепь нагрузки присоединяется с противоположной стороны OUT+/OUT-.
Выбор необходимого вольтажа на выходе регулятора осуществляется плавным вращением винтообразной головки единственного подстроечного резистора. Направление по часовой стрелке - плавное увеличение уровня напряжения, в обратном направлении - его уменьшение. Переход через весь диапазон выходного напряжения, от минимального до максимального значений (или наоборот), потребует около 25 ± 3 полных оборота головки резистора на 360°. Регулировка напряжения на выходе преобразователя выполняется без подключения нагрузки, замерами потенциала группы OUT при помощи любого вольтметра на 40В и более.
Стабилизация напряжения
Схема преобразователя повышает потенциал на выходе путём сложения двух напряжений: принятого со входа платы регулятора с ШИМ-преобразованным электроникой чипа LM2587S напряжением, компенсированным за счет увеличения потребления тока, взятого из того же первичного источника электроэнергии. Уровень входного напряжения определяет нижний порог доступного диапазона регулировки, если он укладывается в технические условия эксплуатации модуля. В следствии чего установка значения на выходе, меньшего по отношению ко входному напряжению, попросту невозможна. В состоянии с настроенным на нулевое увеличение нагрузочного напряжения, силовой МОП-транзистор полностью отключается, и напряжение на выходе эквивалентно входному (без учёта минимального потребления чипом LM2587S преобразователя).
Весь диапазон меньшего входного напряжения плата импульсного регулятора с LM2587S-ADJ автоматически поднимает до установленного на выходе значения, и осуществляет его стабилизацию, даже если оно произвольно изменяется в течении работы UВх ≤ UВых (постепенный разряд аккумуляторной батареи и др. варианты). В момент превышения входным напряжением установленной на выходе отметки UВх ≥ UВых, появляется отрицательная разница, приводящая к полному отключению силового МОП-транзистора. Например, когда выход настроен на 15В, а на вход поступает от 15.1В до 35В, напряжение выхода будет соответствовать входу ±0.2В
Принципиальная схема повышающего преобразователя LM2587S-ADJ
Техническая документация
- Спецификация на микросхему регулятора LM2587 (англ., PDF);
------------------
СЕЕД12796:550
|
|
|
Паяльник YIHUA 947-III Белый |
|
|
Доставка может производиться различными по Вашему выбору способами. Это и самовывоз, и курьерские службы по г. Москве, и транспортные компании по России. Также мы можем выслать этот товар Почтой России. Если размеры, вес товара Модуль RP005. Повышающий DC-DC регулируемый преобразователь напряжения 3,5...30 В в 4...30 В (5 A) (LM2587) или соображения удароустойчивости находятся в разрешённых Почтой России пределах.





