Модуль RP099. ШИМ-регулятор DC моторов. 12...36 В (3 А)
Код товара: CTTL12140Бренд: DIY
Есть в наличии| 360 c 411 c |
| 360 c 411 c |
|
|
|
|
Внимание:
Вид микросхемы NE555 возможен в DIP и SMD исполнении
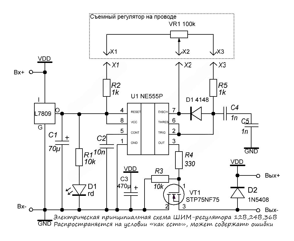
Компактный регулятор оборотов для коллекторного (щёточного) двигателя постоянного тока с выносным элементом ручного управления. ШИМ-решулятор работает в широком диапазоне напряжения 12~36В постоянного тока, используется метод широтно-импульсной модуляции (ШИМ) сигнала выходного напряжения. Максимальный допустимый ток нагрузки обозначен величиной 3А. В режимах пиковой загрузки может потребоваться дополнительное усиленное воздушное охлаждение модуля. Контроллер скорости мотора построен на широко распространённой микросхеме аппаратно программируемого таймера NE555P, питающейся от встроенного в плату 9-вольтового стабилизатора L7809.
Электронная схема ШИМ-регулятора представляет связку NE555P с силовым переключающим транзистором STP75NF75, которая выполняет функцию простого импульсного понижающего преобразователя с выходной мощностью до 100Вт. Генератор ШИМ работает с фиксированной частотой 500кГц. На выходе устройства формируются импульсы с напряжением, эквивалентным входному, и переменной скважностью (длительностью заполнения 1-го ШИМ-импульса). Регулировка скважности сигнала от 0 до 100% осуществляется вручную, с помощью однооборотного роторного потенциометра. Элемент управления ШИМ-регулятором посажен на 20см провод и соединяет с платой через 3-пиновый разъём. Возможность переключения направления вращения вала двигателя в настоящей моделе ШИМ-регулятора скорости мотора не реализована. А также, управление беcколлекторными (бесщёточными) двигателями не поддерживается.
Технические характеристики
Схема подключения
Примечание. На платах с маркировой контактов на упрощённом китайском, выход напряжения питания мотора обозначается символами ??, а вход от источника питания — символами ??.
Электрическая принципиальная схема ШИМ-регулятора скорости мотора 12В,24В,36В 3А NE555
Физические размеры, мм:
------------------
СЕЕД12140:360
|
|
Доставка может производиться различными по Вашему выбору способами. Это и самовывоз, и курьерские службы по г. Москве, и транспортные компании по России. Также мы можем выслать этот товар Почтой России. Если размеры, вес товара Модуль RP099. ШИМ-регулятор DC моторов. 12...36 В (3 А) или соображения удароустойчивости находятся в разрешённых Почтой России пределах.





