Модуль RP003. Повышающий преобразователь напряжения PJ3400 (0,9...4,4 В в 5 В ; 0,6 А)
Код товара: CTTL10336Бренд: Радио КИТ
Есть в наличии| 60 c 250 c |
| 60 c 250 c |
|
|
|
|
Технические характеристики
Миниатюрный импульсный повышающий DC-DC преобразователь HW-105 — это отличное решение для создания современной, лёгкой, портативной, автономной системы питания, основанной на одноразовых или перезаряжаемых элементах хранения электроэнергии. Благодаря имеющейся у крохотной платы в распоряжении стандартной полноразмерной USB2.0-розетки со стабильными 5 вольтами на выходе, преобразователю вполне под силу справиться с питанием или подзарядкой различных новомодных USB-гаджетов, потребляемая мощность которых не превышает 2.5Вт. Переносной карманный источник питания, изготовленный из повышающего преобразователя HW-105, с отсеком под две-три обычные одноразовые батарейки или аккумуляторы формата АА, позволит восполнить заряд умных часов или браслетов, зарядит беспроводные наушники, или продлит время прослушивания музыки в MP3-проигрывателе. Запросто поможет в походе охладить любимый напиток в USB-холодильнике или зажечь USB-ночник в палатке. Любой прогулочный или спортивный велосипед можно оснастить специальным бортовым компьютером или ярким светодиодным фонарём, если на него установить простой комплект из DC-DC преобразователя HW-105 и литий-полимерной батареи.
Плату также с успехом можно использовать при разработке микрокомпьютерных или микроконтроллерных приложений. Например, для объединения в едином электронном проекте компонентов с 3.3-вольтовой и 5-вольтовой логикой.
Ключевые особенности модуля HW-105
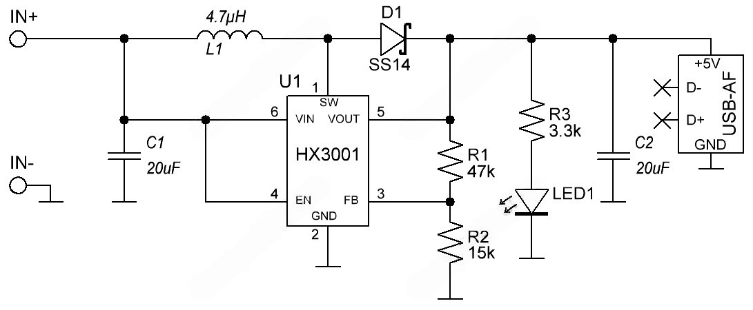
Повышающий регулятор напряжения HX3001 HEXIN в корпусе SOT23-6 содержит внутри контроллер широтно-импульсной модуляции (ШИМ), управляющий переключением встроенного силового МОП-транзистора на частоте 1.4 МГц. Регулятор HX3001 с маркировкой 4X-NXH на корпусе функционирует в широком диапазоне низковольтного напряжения, в роли источника исходного напряжения для HW-105 может быть любой элемент питания с выходным напряжением от 1 до 4.5В и током до 1А. Неуправляемый регулятор HX3001 HEXIN повышает любой уровень входного напряжения в пределах указанного интервала до стабильных 5В, работает в нагрузках с силой тока до 0.5А.
В первую очередь преобразователь HW-105 ориентирован на входное напряжение не менее 3.7В и ток не ниже 700мА. Источником электроэнергии с соответствующими или более лучшими характеристиками может быть обычная литий-полимерная или литий-ионная батарея. Названный уровень напряжения гарантированно обеспечивает на выходе преобразователя HW-105 максимально доступную для него мощность 2.5 Ватта, складываемых из пограничных значений напряжения 5В и тока 0.5А. При уровне входного напряжения от 1В до 3В, HW-105 позволяет получить пропорционально меньший ток с предельными значениями 60 - 400мА и одновременным падением напряжения до 4.8В. Одной совершенно новой алкалиновой (щелочной) или литиевой батарейки АА или ААА с зарядом 1.6В для простых задач будет крайне мало, чего нельзя сказать про область питания микроэлектроники, где счёт ведётся в миллиамперах.
В условиях нормальной эксплуатации, исключающей перегрев модуля перегрузками или окружающей температурой, преобразователю HW-105 не требуется дополнительное охлаждение. Защита от неправильной полярности (переполюсовки) на входе/выходе модуля, или превышения показателей рабочего напряжения и тока — не предусмотрена.
Интерфейсы подключения HW-105
Входная сторона преобразователя напряжения располагает плюсовой и минусовой площадками припайки проводного подключения источника питания. Сторона выхода оснащена единственным 4-контактным портом USB-AF 2.0, центральные линии USB-данных никак не задействованы (отсутствует схема идентификации зарядной станции для мобильных устройств). Прочих интерфейсов подключения у HW-105 нет.
Плата повышающего преобразователя HW-105 DC-DC лишена монтажных отверстий. Крепление платы к поверхности или к частям произвольной конструкции предполагает применение клеющих материалов, либо размещение в корпусах или иных удерживающих механизмах с аналогичными модулю размерами. В качестве дополнительной опоры, плата может быть установлена на однорядные штыревые PLS-разъемы или шестигранные стойки с винтовым креплением М1.
Светодиодная индикация
Светодиодный индикатор красного цвета визуально извещает от наличии или отсутствии в схеме преобразователя HW-105 рабочего напряжения. Минимальный порог напряжения для включения индикатора — +0.7В ~ +0.8В.
Принципиальная схема платы HW-105
Техническая документация
- Спецификация повышающего импульсного DC-DC регулятора HX3001 HEXIN HXSEMI (Datasheet, PDF, англ.);
------------------
СЕЕД10336:60
|
|
|
Паяльник YIHUA 947-III Белый |
|
|
Доставка может производиться различными по Вашему выбору способами. Это и самовывоз, и курьерские службы по г. Москве, и транспортные компании по России. Также мы можем выслать этот товар Почтой России. Если размеры, вес товара Модуль RP003. Повышающий преобразователь напряжения PJ3400 (0,9...4,4 В в 5 В ; 0,6 А) или соображения удароустойчивости находятся в разрешённых Почтой России пределах.





